最新荟萃分析揭示,在HER2阳性乳腺癌治疗中,恩美曲妥珠单抗(T-DM1)的心脏毒性风险显著低于其他HER2靶向方案。研究发现,T-DM1导致左心室射血分数(LVEF)下降的发生率最低,而德曲妥珠单抗(T-DXd)等方案风险更高。这一发现为患者选择更安全、有效的治疗提供了关键参考。 Read More... "对比研究揭示:恩美曲妥珠单抗(T-DM1)在HER2乳腺癌治疗中展现更优心脏安全性"
骨外骨肉瘤是一种罕见的原发于软组织的恶性肿瘤。本文通过一例60岁男性腹壁骨外骨肉瘤的真实病例,深入剖析其临床特征、病理诊断、鉴别诊断、综合治疗方案及预后情况,为软组织肉瘤患者提供全面的疾病认知。 Read More... "腹部肿块竟是罕见骨外骨肉瘤?一文读懂诊断、治疗与预后"
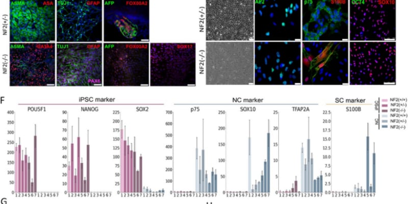
神经纤维瘤病2型(NF2)治疗迎来新曙光!科学家成功构建首个模拟神经鞘瘤的人源化3D模型,精准再现NF2基因缺陷导致的病理变化。这一重大突破为加速新药筛选和开发个性化治疗方案提供了强大工具,让NF2患者离有效治疗更近一步。 Read More... "攻克神经纤维瘤病2型(NF2):创新3D模型为神经鞘瘤靶向药研发带来新希望"
突破性“隐形”CRISPR技术(StealTHY)成功规避免疫系统识别,在乳腺癌、肺癌等模型中揭示了被长期掩盖的癌症转移新靶点——AMH-AMHR2信号轴。这一重大发现为开发抑制肿瘤扩散的新型抗癌疗法带来了全新希望,了解详情。 Read More... "隐形CRISPR技术揭秘:AMH-AMHR2成抑制乳腺癌、肺癌转移新靶点"
最新《细胞》杂志研究揭示了蛋白质中“固有无序区域”(IDR)的分子语法之谜。科学家开发新算法GIN,发现这些区域的异常与癌症细胞的失控增殖密切相关,为开发全新的癌症治疗靶点提供了颠覆性思路。了解这一前沿发现如何重塑我们对癌症的认知。 Read More... "癌症研究新突破:蛋白质中的“暗物质”——固有无序区域如何驱动肿瘤生长?"
化疗引起的周围神经病变(CIPN)是癌症患者的巨大痛苦。最新研究发现,一种名为Carba1的在研化合物或可有效预防紫杉醇等化疗药物导致的神经损伤,且不影响抗癌效果。这一发现为饱受CIPN困扰的患者带来了新的希望。点击了解Carba1的作用机制与未来前景。 Read More... "Carba1:化疗神经痛的终结者?新研究揭示预防紫杉醇副作用的希望"
罕见癌症患者面临诊断延迟、治疗选择有限等多重困境。尽管精准肿瘤学带来了希望,但监管障碍和研发投入不足仍是巨大挑战。本文深入探讨罕见癌症的治疗不平等现状,并分析欧洲孤儿药政策等解决方案,为患者寻求新疗法提供前沿资讯。 Read More... "破解罕见癌症治疗难题:精准医疗与孤儿药政策如何为患者带来新希望"
为什么癌症在化疗后仍会复发?一项发表于《Cancer Cell》的重磅研究揭示了惊人机制:化疗可能通过诱导中性粒细胞胞外诱捕网(NETs),意外唤醒体内休眠的肺癌转移细胞,从而引发致命的肿瘤复发。这一发现对癌症患者的愈后管理和预防转移策略提出了新的挑战与方向。 Read More... "警惕!化疗竟是“双刃剑”?新研究揭示其或可唤醒休眠肺癌细胞导致复发"
晚期前列腺癌治疗迎来新曙光!本文深度解析两大前沿疗法:PARP抑制剂(如奥拉帕利、他拉唑帕利)与PSMA放射配体疗法。了解它们如何针对HRR突变等特定基因缺陷,显著延长患者生存期,实现精准“核打击”,为患者带来全新的治疗选择和希望。 Read More... "晚期前列腺癌治疗新篇章:奥拉帕利等PARP抑制剂与PSMA疗法临床进展深度解析"
美国FDA推出全新的国家优先审评凭证(CNPV)计划,旨在将新药审评时间从10-12个月缩短至1-2个月。包括胰腺癌药物daraxonrasib在内的多款抗癌新药已入选。这一政策将如何影响癌症患者用药?它与现有快速审批通道有何不同?本文将为您深度解析,并探讨其对未来癌症治疗的潜在影响。 Read More... "FDA新政:抗癌药审批提速至2个月!Daraxonrasib等新药将如何改变胰腺癌治疗格局?"
最新《Nature》研究揭示了结直肠癌(CRC)对KRAS和BRAF靶向治疗产生耐药的关键机制。研究发现,MAPK信号驱动的上皮细胞可塑性使肿瘤细胞能够逃避药物攻击。本文深入解读该研究,探讨如何利用这一发现开发新的治疗策略,为面临耐药困境的结直肠癌患者带来新希望。 Read More... "结直肠癌靶向治疗耐药解密:《Nature》揭示MAPK信号如何让肿瘤“变身”逃逸"
HER2突变非小细胞肺癌迎来治疗新曙光!本文深度解读最新临床研究,对比ADC药物德曲妥珠单抗(T-DXd)的现有应用与挑战,并聚焦备受期待的新型口服TKI药物Zongertinib的卓越疗效与安全性。了解未来一线治疗新趋势,以及这些创新靶向药的副作用、价格和购买渠道信息。 Read More... "Zongertinib挑战德曲妥珠单抗?HER2突变非小细胞肺癌治疗新格局深度解析"
JITC最新研究揭示,一种名为纤细发光杆菌的天然海洋细菌,对结直肠癌展现出强大的抗肿瘤潜力。该疗法无需基因改造,通过直接杀伤肿瘤和激活免疫系统双重机制起效,安全性高且能形成长期免疫记忆,为结直肠癌患者带来了全新的免疫治疗希望。了解更多前沿疗法详情。 Read More... "结直肠癌治疗新突破:天然海洋细菌“纤细发光杆菌”展现双重抗癌奇效"
美国放射肿瘤学会(ASTRO)首次发布胃癌放射治疗临床指南,详细阐述了放疗在各期胃癌治疗中的关键作用。新指南涵盖了可切除与不可切除病例的治疗策略,并探讨了放疗与化疗、免疫疗法的结合应用,为胃癌患者提供了最新的、基于证据的个体化治疗方案选择。 Read More... "胃癌放疗怎么做?ASTRO首份官方指南详解最新治疗方案"
针对高危套细胞淋巴瘤(MCL)患者,以泽布替尼、依鲁替尼为代表的BTK抑制剂正引领治疗新变革。本文深入探讨BOVen和TRIANGLE等最新临床研究,揭示靶向联合疗法如何显著改善TP53突变等高危患者的预后,并为您提供前沿治疗方案的详细解读、药物价格及购买渠道信息。 Read More... "BTK抑制剂革新高危套细胞淋巴瘤治疗:泽布替尼与依鲁替尼临床研究新进展"
小细胞肺癌(SCLC)一线治疗迎来重大突破!多项临床研究证实,阿替利珠单抗、度伐利尤单抗等免疫药物联合化疗能显著延长患者总生存期。本文将深入解读IMpower133、CASPIAN等关键试验,为您揭示最新的免疫化疗方案及其疗效。了解这些前沿疗法如何改变SCLC治疗格局,为患者带来新希望。 Read More... "小细胞肺癌一线治疗新篇章:免疫化疗如何显著延长生存期?"
核医学在癌症诊疗中日益重要,但其安全性引发广泛关注。最新《核医学澄清法案》旨在加强监管,但专家指出NRC的现有流程已在处理相关问题。本文深入探讨放射性药物的潜在毒性反应、安全管理现状以及监管政策的未来走向,帮助患者全面了解这一前沿疗法。 Read More... "放射性药物安全新规将至?深度解析核医学治疗的毒性管理与监管动态"
胰腺癌正迅速成为全球第二大癌症杀手,预计到2030年其死亡率将大幅攀升。本文深入剖析了胰腺癌的严峻形势、高危风险因素(如遗传突变和吸烟),并强调了早期教育与筛查对于改善患者预后的决定性作用。了解关键警示信号,把握治疗先机,是应对这一“癌王”挑战的核心策略。 Read More... "2030年警钟:胰腺癌或成第二大癌症杀手,如何通过早期筛查赢得生机?"
最新研究揭示了为何部分肺腺癌患者对免疫治疗反应更佳。研究发现,PRKCI基因的缺失与“僵尸细胞”的意外作用,共同激活了强大的抗肿瘤免疫反应,为筛选免疫检查点抑制剂的优势人群提供了新思路。了解这些生物标志物,有助于患者与医生制定更精准的治疗策略,并可能催生新的联合治疗方案。 Read More... "肺腺癌免疫治疗新突破:PRKCI基因缺失与“僵尸细胞”竟是疗效关键?"
全新III期临床研究DESTINY-Endometrial01正式启动,旨在评估德曲妥珠单抗(T-DXd)联合帕博利珠单抗等免疫疗法,作为HER2阳性、pMMR晚期或复发性子宫内膜癌的一线治疗方案。这项研究基于T-DXd已证实的卓越疗效,有望为患者开创更有效的治疗新标准。 Read More... "HER2阳性子宫内膜癌新希望:德曲妥珠单抗联合免疫疗法一线治疗III期研究启动"
