引言:突破免疫治疗瓶颈
尽管以PD-1/PD-L1为代表的免疫检查点抑制剂(ICB)已成为癌症治疗的重要支柱,但其总体响应率有限,且常伴随全身性毒副作用。科学家们一直在寻找新的靶点和策略来提升疗效并降低风险。其中,靶向CD47的免疫疗法因其独特的作用机制而备受关注,但其临床应用也面临着巨大挑战。
CD47靶向疗法:希望与挑战并存
CD47蛋白在多种肿瘤细胞表面高表达,它会发出“别吃我”的信号,阻止巨噬细胞等免疫细胞的吞噬攻击,从而帮助癌细胞实现免疫逃逸。抗CD47抗体的作用就是阻断这一信号,重新激活巨噬细胞的抗肿瘤能力。
然而,CD47同样存在于红细胞等正常细胞表面。使用传统的抗CD47抗体进行治疗时,药物无法区分敌我,在攻击癌细胞的同时也会攻击正常红细胞,导致贫血、血小板减少等严重的血液毒性。这一“脱靶效应”极大地限制了抗CD47疗法的安全性和临床应用前景。因此,如何将药物精准递送至肿瘤部位,成为了该领域亟待解决的关键问题。
DREAM系统:一种创新的癌症免疫治疗策略
为了攻克上述难题,来自广州医科大学、中山大学附属第三医院和北京大学肿瘤医院的联合研究团队创新性地开发了一种名为DREAM(Differentiation Responsive Architected Macrophage)的纳米工程化巨噬细胞系统。该系统巧妙地利用了肿瘤微环境的独有特征,旨在实现抗CD47抗体药物的精准、可控释放。
研究发现,肿瘤微环境中普遍存在一种名为基质金属蛋白酶-9(MMP-9)的酶,其在肿瘤组织中的表达水平远高于正常组织。DREAM系统正是利用了这一点,将药物“锁”在一个对MMP-9敏感的纳米凝胶(CR-NG)中,再将这个“药包”搭载到具有天然肿瘤趋向性的巨噬细胞上,形成一个智能的“药物运输车”。

(图
DREAM系统如何实现精准靶向与药物释放?
DREAM系统的工作机制堪称精妙,它利用巨噬细胞作为载体,将包裹着抗CD47抗体和免疫激动剂Resiquimod(R848)的纳米凝胶高效递送至肿瘤区域。
- 精准导航:巨噬细胞具有天然的肿瘤趋化性,能主动“奔赴”肿瘤部位,从而将药物精准带到目的地。
- 智能解锁:当DREAM系统到达肿瘤微环境后,一方面,肿瘤自身高表达的MMP-9会“解锁”纳米凝胶,释放药物;另一方面,巨噬细胞在肿瘤刺激下会分化并分泌更多的MMP-9,形成一个“自我增强”的药物释放循环。
这种设计不仅克服了不同肿瘤类型中MMP-9表达水平不一(异质性)的限制,还实现了药物在肿瘤部位的时空可控释放,从而最大程度地提高了治疗效果,并显著降低了对全身健康组织的毒副作用。

(图
临床前研究:DREAM系统展现强大抗肿瘤效果
在针对4T1肿瘤的小鼠模型中,DREAM系统展现了卓越的治疗潜力。
- 高效抑瘤:经过三个周期的治疗,DREAM治疗组小鼠的肿瘤体积被显著抑制,仅为对照组的4.08%。
- 改善全身状况:DREAM组小鼠的脾脏大小恢复正常,而其他治疗组则出现明显的脾肿大现象,这表明该疗法具有良好的全身安全性。
- 激活免疫反应:组织分析显示,DREAM疗法显著提高了肿瘤组织中促炎性细胞因子(如IL-6, TNF-α, IFN-γ)的水平,这些因子是激活抗肿瘤免疫的关键信号。

(图
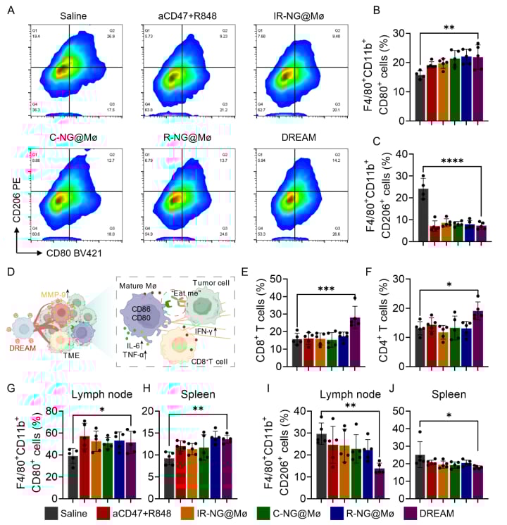
重塑肿瘤免疫微环境,激活抗癌“主力军”
更重要的是,DREAM系统能够有效重塑“冷”肿瘤(免疫抑制性)微环境,将其转变为“热”肿瘤(免疫活性)。研究发现,DREAM疗法能够:
- 巨噬细胞重编程:显著增加促炎性的M1型(抗肿瘤)巨噬细胞比例,同时降低抗炎性的M2型(促肿瘤)巨噬细胞比例。
- 增强T细胞浸润:促进更多能够直接杀伤癌细胞的CD8+ T细胞和辅助性CD4+ T细胞进入肿瘤内部。
这些结果表明,DREAM系统不仅通过抗CD47抗体直接作用于巨噬细胞,还能协同调动T细胞等其他免疫力量,形成强大的抗肿瘤合力。

(图
总结与展望
这项研究设计的DREAM系统,通过利用巨噬细胞的动态极化自反馈特性,巧妙地解决了传统抗CD47疗法面临的靶向性差和毒性高两大难题。它为克服肿瘤异质性、优化免疫治疗效果提供了一种全新的范例。对于广大癌症患者而言,这种创新的精准递送策略预示着未来可能出现更安全、更高效的免疫治疗新选择。随着研究的深入,我们期待DREAM系统能够早日进入临床试验,为癌症治疗带来新的希望。

本研究模式图
