引言
肺癌是全球范围内极具挑战性的恶性肿瘤之一,开发创新的靶向治疗方案对于改善患者预后至关重要。近期,一项发表于国际权威期刊《Advanced Healthcare Materials》的研究为肺癌治疗带来了新的曙光。研究表明,一类新型的富勒烯化合物能够精准作用于肺癌进展中的关键蛋白——YTHDF1,从而有效抑制肿瘤生长,为肺癌患者开辟了一条全新的潜在治疗路径。
富勒烯化合物如何抑制肺癌细胞增殖?
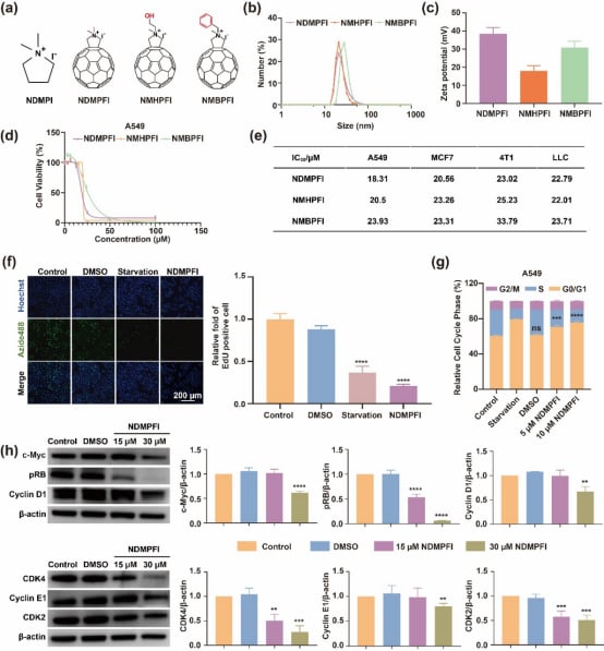
研究人员合成了一系列吡咯烷鎓富勒烯衍生物,并发现其中一种名为 NDMPFI 的化合物在抗癌活性方面表现尤为突出。实验结果显示,NDMPFI 能够强效抑制多种肿瘤细胞的增殖。在针对A549肺癌细胞的深入研究中,科学家发现 NDMPFI 主要通过以下方式发挥作用:
它能有效阻断癌细胞的DNA复制过程,将癌细胞“冻结”在生长周期的G0/G1期(静止与准备期)。这导致能够进行分裂增殖的S期(DNA合成期)细胞比例大幅下降,从而从根本上遏制了肿瘤的快速生长。进一步的机制分析表明,NDMPFI 通过下调c-Myc、Cyclin D1等关键调控蛋白的表达来实现对细胞周期的阻滞,而非通过诱导细胞凋亡。

有效阻断肿瘤的侵袭与转移
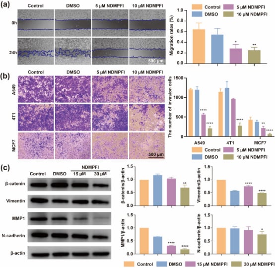
除了抑制增殖,NDMPFI 在阻止癌细胞转移方面也显示出强大潜力。肿瘤的转移是导致治疗失败和患者死亡的主要原因。研究发现,NDMPFI 能够显著削弱肺癌细胞的迁移和侵袭能力。
其作用机制在于抑制了“上皮-间质转化”(EMT)过程。EMT是癌细胞获得运动和侵袭能力的关键步骤。通过降低β-catenin、N-cadherin等与EMT相关的蛋白水平,NDMPFI 有效地“锁住”了癌细胞,阻止其向身体其他部位扩散。

核心机制:精准靶向YTHDF1蛋白
这项研究最核心的发现,在于揭示了 NDMPFI 的精准打击目标——YTHDF1 蛋白。YTHDF1 是一种在肺腺癌等多种癌症中高表达的蛋白,它像一个“加速器”,通过识别RNA上的m6A修饰来促进癌基因(如c-Myc)的翻译,从而驱动肿瘤进展。
研究证实,NDMPFI 能够直接与 YTHDF1 蛋白高亲和力地结合。这种结合会破坏 YTHDF1 蛋白的稳定性,使其被细胞内的“回收系统”(蛋白酶体)降解。一旦 YTHDF1 水平下降,其下游的促癌信号通路(如c-Myc和E2F8)便会受到抑制,最终导致癌细胞周期停滞,无法继续增殖。


动物实验验证:显著的抑瘤效果与良好安全性
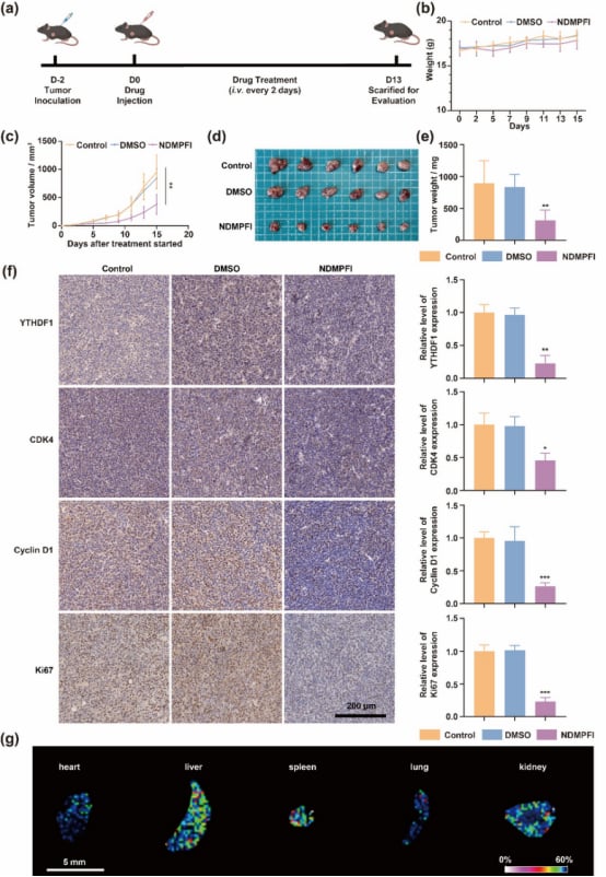
为了验证其在真实生物体内的疗效,研究团队在肺癌小鼠模型中进行了实验。结果令人鼓舞:通过腹腔注射 NDMPFI,小鼠体内的肿瘤生长得到了显著抑制,抑瘤率高达60.1%。更重要的是,在整个治疗过程中,小鼠体重稳定,主要器官未观察到明显毒副作用,显示出良好的安全性。
对肿瘤组织的分析进一步证实,NDMPFI 确实在体内下调了 YTHDF1 及其下游蛋白的水平,并有效抑制了肿瘤细胞的增殖活性,这与体外细胞实验的结果完全一致。

总结与展望:肺癌治疗的新希望
总而言之,这项开创性研究首次证明了富勒烯化合物可以作为一类高效、特异性的 YTHDF1 蛋白抑制剂。通过精准靶向 YTHDF1,这类化合物能够在抑制肺癌细胞增殖和转移方面发挥双重作用,且在动物模型中展现了优异的抗肿瘤活性和安全性,预示着其巨大的临床转化潜力。
对于正在寻求更有效治疗方案的肺癌患者而言,靶向 YTHDF1 代表了一个充满希望的新方向。虽然这类药物仍处于早期研发阶段,距离临床应用尚需时日,但这项突破无疑为攻克肺癌增添了新的利器。MedFind将持续关注此类前沿抗癌研究的进展,为广大患者带来全球最新的药物资讯和治疗希望。
