引言
肥大细胞(Mast Cells, MC)是人体免疫系统中的重要“哨兵”,在调节炎症和免疫反应中扮演着关键角色。然而,它们在肺腺癌(LUAD)这一常见肺癌类型中的具体功能,长期以来未被充分认识。近期,一项由复旦大学团队发表于《自然·通讯》的重磅研究,为我们揭示了肥大细胞在肺腺癌免疫微环境中的一个全新作用机制。
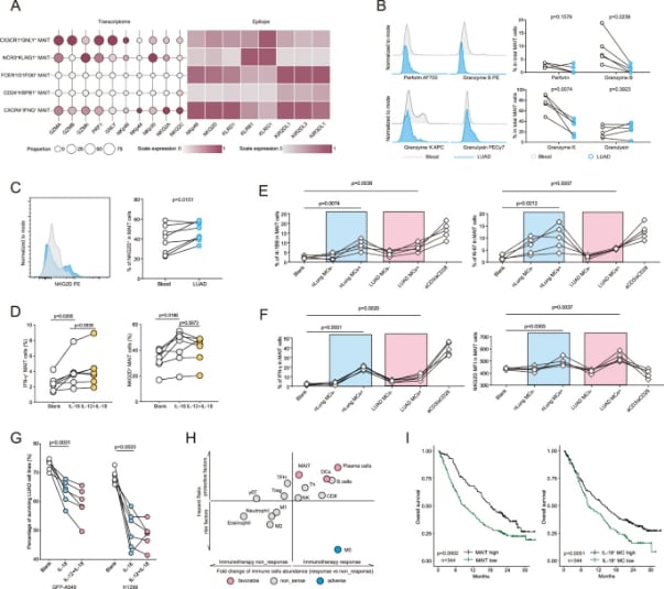
这项研究通过先进的单细胞测序技术,深入分析了浸润在肺腺癌组织中的肥大细胞,不仅揭示了其前所未有的复杂性和多样性,更发现了一类特殊的肥大细胞亚群,它们能够“唤醒”另一群免疫细胞——MAIT细胞,共同对抗肿瘤。
研究核心发现:与良好预后相关的“促炎性”肥大细胞
研究团队在肺腺癌组织中识别出了多达9种不同状态的肥大细胞。其中,一个以高表达IL-18为特征的“促炎性”肥大细胞亚群引起了科学家的特别关注。分析发现,这类细胞的存在与肺腺癌患者更长的生存期和更好的预后显著相关。
这意味着,这类特殊的肥大细胞可能在抑制肿瘤发展中扮演着积极角色。那么,它们是如何发挥作用的呢?

关键作用机制:NLRP3-IL-18信号通路
进一步的研究揭示了其背后的分子机制。原来,这类促炎性肥大细胞内部的NLRP3炎性小体被激活后,会启动一系列连锁反应。NLRP3炎性小体是先天免疫系统中的一个关键“警报器”,它的激活会导致细胞膜上形成孔道,并最终引发一种名为“焦亡”的炎性细胞死亡模式。
在这一过程中,大量的促炎细胞因子IL-18被释放出来。正是这种由肥大细胞通过炎性小体依赖性途径分泌的IL-18,成为了激活其他免疫细胞、协同抗癌的关键信号。
协同抗癌:激活MAIT细胞的抗肿瘤潜力
研究发现,肥大细胞分泌的IL-18能够直接作用于肿瘤微环境中的另一类重要免疫细胞——MAIT细胞(黏膜相关恒定T细胞)。
在IL-18的刺激下,MAIT细胞的抗肿瘤活性被显著增强,其表面的NKG2D(一种识别并攻击癌细胞的受体)和干扰素-γ(IFN-γ,一种强效的抗肿瘤细胞因子)水平均上调。这相当于给MAIT细胞装上了“精确制导”和“强力武器”,使其能更有效地识别和杀伤肺腺癌细胞。

研究意义与未来展望
这项研究首次揭示了在肺腺癌中,肥大细胞可以通过NLRP3炎性小体依赖的方式分泌IL-18,进而激活MAIT细胞的先天性抗肿瘤功能。这一发现不仅加深了我们对肿瘤免疫微环境中细胞间复杂相互作用的理解,也为肺癌的免疫治疗提供了新的思路。
靶向“肥大细胞-MAIT细胞”这一免疫调控轴,未来可能成为一种有潜力的新型癌症治疗策略,为肺腺癌患者带来新的希望。对于正在寻求前沿治疗方案的患者而言,关注此类基础研究的进展,有助于了解未来可能的治疗方向。
