攻克治疗壁垒:脑胶质母细胞瘤的独特挑战
作为成人中最常见且极具侵袭性的原发性脑肿瘤,脑胶质母细胞瘤(Glioblastoma, GBM)的治疗始终是医学界面临的巨大挑战,患者预后普遍不佳。尽管光动力疗法(PDT)与免疫治疗等新兴策略展现出一定潜力,但GBM独特的肿瘤微环境(TME)——包括严重的缺氧状态、强大的免疫抑制网络以及血脑屏障的物理阻隔——极大地限制了这些疗法的实际疗效,患者的生存获益有限。因此,开发能够有效重塑肿瘤微环境、协同增强现有疗法的新型治疗策略,对改善GBM患者的预后至关重要。

创新性解决方案:多功能“智能纳米平台”的诞生
近日,一项发表于国际顶级期刊《自然·通讯》(Nature Communications)的研究为攻克脑胶质母细胞瘤带来了新希望。由山东大学齐鲁医院、山东大学及济南大学的科研团队联合报道了一种生物工程化的多功能“智能纳米平台”。该平台通过精准靶向并系统性地重塑肿瘤微环境,成功破解了GBM治疗中的多重障碍,显著增强了光动力-免疫联合治疗的效果。
研究团队通过分析GBM的单细胞RNA数据发现,促瘤的M2型肿瘤相关巨噬细胞(TAMs)在肿瘤微环境中占据主导地位,它们通过分泌SPP1等因子,促进肿瘤血管生成并抑制抗肿瘤免疫。这一发现为靶向治疗提供了关键切入点。

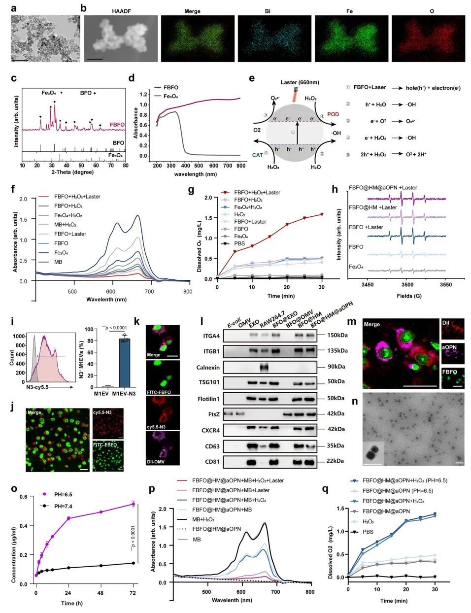
精准打击,多管齐下:纳米平台如何重塑肿瘤微环境?
该研究设计的创新纳米平台——FBFO@HM@aOPN,结构精巧且功能强大:
- 核心引擎 (FBFO): 内部是具有双酶样活性的纳米酶,在激光照射下,不仅能高效产生活性氧(ROS)以杀伤肿瘤细胞(即光动力疗法),还能催化肿瘤内的过氧化氢产生氧气,有效缓解肿瘤的缺氧状态,从而为光动力疗法“扫清障碍”。
- 智能伪装 (HM): 核心外包裹着一层由M1型巨噬细胞外泌体和细菌膜囊泡融合而成的杂交膜。这层“伪装”不仅提高了生物相容性,还能将纳米平台精准引导至肿瘤细胞和肿瘤相关巨噬细胞(TAMs)。
- 精准导航 (aOPN): 最外层偶联了能特异性识别肿瘤微环境中高表达蛋白OPN的抗体。该抗体通过一个pH敏感的连接臂与平台相连,在酸性的肿瘤微环境中会“解锁”并释放,从而重塑细胞外基质,提高血管通透性,为纳米平台的深入渗透开路。

这一多级递送和响应系统协同作用,实现了对脑胶质母细胞瘤的深度打击:它不仅通过光动力疗法直接杀伤癌细胞,还能将促瘤的TAMs“改造”为抗瘤的M1表型,并诱导铁死亡,释放肿瘤新抗原,从而激活强大的抗肿瘤免疫反应。这种策略将先天免疫和适应性免疫有效连接起来,与免疫检查点抑制剂联用时,能更有效地抑制肿瘤的生长和复发。

研究结论与未来展望
总而言之,这项研究成功开发了一种创新的纳米治疗平台,它通过多维度调控复杂的肿瘤微环境,显著提升了光动力疗法和免疫疗法对脑胶质母细胞瘤的联合治疗效果。该平台展现了强大的抗肿瘤协同作用,为克服由肿瘤微环境驱动的治疗耐药性提供了一种极具前景的微创策略。这项前沿研究不仅为脑胶质母细胞瘤的治疗开辟了新思路,也为其他实体瘤的治疗提供了宝贵的借鉴。对于关注脑胶质母细胞瘤前沿疗法的患者,可以访问MedFind抗癌资讯,获取更多最新的诊疗信息。
