中枢神经系统(CNS)肿瘤,包括各类脑肿瘤,是一组复杂且预后差异大的疾病。由于其高致残率和致死率,早期进行精准诊断对于制定有效的治疗方案并改善患者预后至关重要。然而,传统的诊断流程往往耗时漫长,难以满足临床对快速诊断的需求。
传统脑肿瘤诊断面临的挑战
在过去,中枢神经系统肿瘤的诊断主要依赖组织形态学分析,并辅以基因检测。尽管2021年世界卫生组织(WHO)已将DNA甲基化检测列为关键诊断依据,并成为多种肿瘤亚型分类的核心标准,但当前主流的肿瘤甲基化分析多依赖芯片技术(如Illumina EPIC)。这类技术通常需要在专科实验室进行批量检测,导致诊断周期较长。此外,后续还需要额外进行基因panel、融合基因等补充检测,使得整个诊断流程碎片化严重,难以在术中提供即时、全面的分子信息,从而限制了精准医疗的实施。
ROBIN技术:超快速脑肿瘤精准诊断的新范式
为解决上述难题,英国诺丁汉大学研究人员及其合作团队开发了一种名为ROBIN(Rapid nanopore brain intraoperative classification)的创新方法。ROBIN技术整合了多个分子分析流程,旨在革新中枢神经系统肿瘤诊断标准。它不仅能在术中实现基于甲基化组的CNS肿瘤分类,还能通过单次检测在次日生成全面的分子分型图谱,为临床决策提供前所未有的支持。
通过优化文库制备流程与自适应采样策略,ROBIN将术中诊断时间显著缩短至2小时,并在前瞻性验证队列中达到了90%的诊断一致性。这意味着医生可以在手术进行中就获得关键的分子诊断信息,从而实现外科决策从经验驱动向分子引导的转变,尤其适用于立体定向活检等小样本场景。

ROBIN的核心技术优势与流程
ROBIN技术基于Oxford Nanopore Technologies(ONT)公司的PromethION测序仪,利用先进的纳米孔测序技术。其主要优势和流程包括:
- 快速文库制备: 通过改进转座酶建库技术,实现了从组织取样到测序文库制备的90分钟快速处理。
- 多分类器整合: 整合了Sturgeon、CrossNN、随机森林等三种甲基化分类器,显著提升了术中甲基化组分类的性能。
- 全面分子分析: 可同步检测肿瘤样本中的单核苷酸变异(SNV)、拷贝数变异(CNV)、结构变异(SV)以及MGMT启动子甲基化状态及候选融合基因。
- 自适应采样技术: 运用ONT的自适应采样技术,允许在测序运行期间对感兴趣区域进行选择性测序,聚焦3,487个目标区域,进一步提高效率。
- 实时数据整合与解读: 通过图形界面实时整合多模态数据,同步展示甲基化分类概率、CNV图谱、SNV注释及融合基因信号,使病理学家可在测序过程中动态解读数据。
基于上述流程设计,ROBIN在单次检测中便可实现术中实时甲基组分类与24小时内综合分子分析,为癌症患者的靶向治疗决策提供及时、全面的依据。

图1. 术中文库制备和测序工作流程
临床验证:显著缩短诊断周期,提升精准度
研究团队在50例前瞻性术中病例(包括胶质母细胞瘤、少突胶质细胞瘤等)及30例回顾性病例中评估了ROBIN的性能,并将其与标准甲基化芯片分析和最终综合诊断进行了比较。结果令人鼓舞:
- ROBIN的诊断周转时间短至两小时,可在测序后几分钟内生成可靠的肿瘤分类,并在24小时内提供完整的综合诊断。
- 在50例患者中,38个患者(76%)在术中测序1小时内得到准确甲基化分类。
- 45名患者(90%)在测序24小时后被正确分类,分类结果与最终综合诊断结果高度一致,而传统诊断方法平均周转时间为33天。
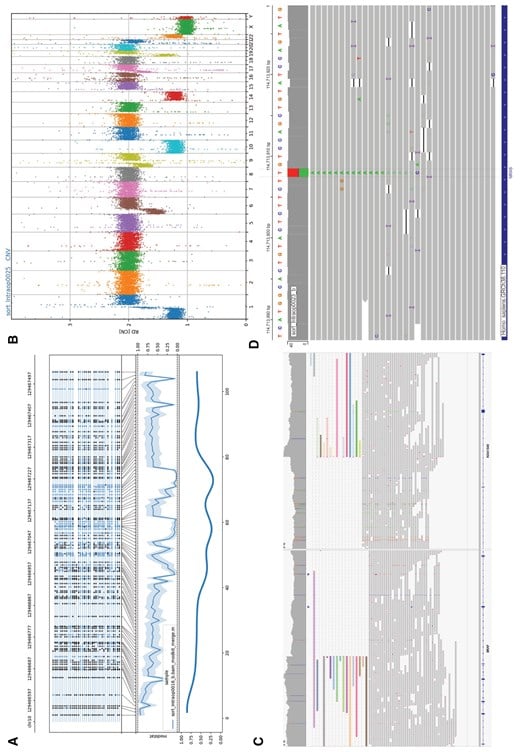
除了甲基化分类,ROBIN在24小时内还生成了全面的综合诊断,包括:
- CNV: 成功检测胶质母细胞瘤中7号染色体扩增/10号染色体缺失、少突胶质细胞瘤1p/19q共缺失等特征性改变,与芯片结果一致性达100%。
- SNV: 在少突胶质细胞瘤和星形细胞瘤中准确识别93%的IDH1/2突变,并检测到TERT启动子突变、TP53突变等关键驱动变异。
- SV: 鉴定出MYB-EYA4-HBS1L融合、VGLL3-SAM13-CHD7等新型复杂融合事件。
- MGMT启动子甲基化: 与芯片结果一致性达95.7%,为胶质母细胞瘤的替莫唑胺化疗敏感性评估提供实时依据。

图2. ROBIN预测肿瘤类型
成本效益与未来展望:加速精准医疗落地
ROBIN的单样本成本已降至400-450英镑,这一价格“接近”单一基于芯片的检测价格,但由于该方法后续可取代多种检测,因此更具成本效益。对于需要海外靶向药代购或抗癌药的患者而言,这种快速精准的诊断至关重要,它能帮助医生更快地确定最适合的靶向治疗方案,从而争取宝贵的治疗时间。
据了解,自最初的研究以来,研究团队已经使用ROBIN方法分析了125多个样本;目前正计划整合荷兰乌得勒支大学开发的Sturgeon分类器、德国海德堡大学开发的MNP-Flex分类器,进一步优化ROBIN诊断性能。文章通讯作者Loose教授表示,这种跨机构的协作创新将最终惠及全球患者。

图3. ROBIN次日报告中捕获的其他分子特征
结语
ROBIN技术通过纳米孔测序的单平台整合能力,突破了传统中枢神经系统肿瘤诊断的时间与技术瓶颈。其术中实时分类能力使外科决策从经验驱动转向分子引导,尤其适用于立体定向活检等小样本场景;24小时内获取融合、突变等完整分子谱,可加速靶向治疗入组。该技术的成功验证也为其他癌种的术中分子诊断提供了借鉴,加速精准医学在外科场景中的落地。
面对复杂的分子诊断报告,癌症患者和家属往往需要专业的解读和指导。MedFind提供AI问诊服务,帮助患者更好地理解病情和治疗方案,并提供全面的药物信息和诊疗指南,助力患者做出明智的决策。未来,ROBIN有望推动中枢神经系统肿瘤诊断向“床边即时分子病理”转型,缩短患者等待时间并优化治疗方案。随着像ROBIN这样的先进诊断技术不断发展,未来靶向药和仿制药的选择将更加精准。MedFind致力于为全球癌症患者提供便捷的海外靶向药代购服务,确保患者能够及时获取所需的抗癌药,不再为哪里购买靶向药而烦恼。
