引言:结直肠癌治疗面临的挑战与新机遇
结直肠癌是全球范围内高发的恶性肿瘤之一,由于其易耐药和转移的特性,给临床治疗带来了巨大挑战。因此,开发更高效、低毒的新型治疗策略迫在眉睫。近年来,一种被称为“铁死亡”(Ferroptosis)的细胞死亡新模式进入了科学家的视野,为癌症治疗开辟了新的道路。
铁死亡是一种依赖铁离子催化脂质过氧化从而诱导细胞死亡的独特机制。简单来说,它通过增加细胞内的铁离子(Fe2+)和脂质过氧化物,打破癌细胞的生存平衡,最终导致其死亡。然而,传统的铁死亡诱导剂往往只针对单一靶点,容易被癌细胞的多种防御机制所抵抗。因此,寻找能够多靶点、多通路协同诱导铁死亡的新药,成为了研究的重点。

近期,一项发表于《Signal Transduction and Targeted Therapy》的重磅研究为结直肠癌治疗带来了新希望。中国研究团队发现,一种名为Acevaltrate(简称ACE)的天然产物,能够通过双重靶点机制,高效诱导结直肠癌细胞发生铁死亡,展现出巨大的临床应用潜力。
Acevaltrate (ACE):一种高效的天然抗癌产物
研究团队首先通过筛选发现,天然产物ACE对多种肿瘤细胞,尤其是结直肠癌细胞,表现出强大的杀伤效果,其IC50值达到了低微摩尔级别,而对正常的肠上皮细胞损伤较小。这表明ACE具有良好的肿瘤选择性。进一步实验证实,ACE不仅能显著抑制癌细胞的增殖和迁移,还能诱导一种非凋亡性的细胞死亡。

ACE 抑制细胞迁移及药物耐受性的发生
ACE的双重作用机制:精准打击结直肠癌细胞
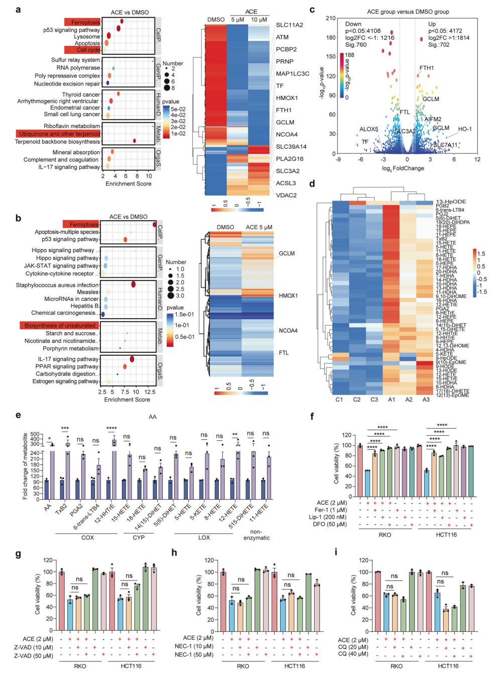
研究深入揭示了ACE诱导癌细胞死亡的根本原因——铁死亡。多组学分析显示,ACE处理后的癌细胞内,铁死亡通路被显著激活,脂质过氧化物和活性氧(ROS)水平大幅上升。那么,ACE是如何实现这一点的呢?答案在于其独特的双靶点协同作用机制。

ACE 诱导结直肠癌细胞发生铁死亡
1. 靶向GPX4:瓦解癌细胞的抗氧化防御
GPX4是细胞内清除脂质过氧化物的关键“守护神”,它能阻止铁死亡的发生。研究发现,ACE能够直接与GPX4蛋白结合,并促进其通过泛素化途径降解。这相当于摧毁了癌细胞最重要的抗氧化防线,使得脂质过氧化物得以大量累积,为铁死亡的发生创造了条件。
2. 靶向PCBP1/2:引爆细胞内“铁炸弹”
铁死亡的另一个关键要素是充足的游离铁离子。PCBP1和PCBP2是细胞内负责转运和储存铁离子的关键蛋白。研究证实,ACE可以直接靶向并结合PCBP1/2蛋白,破坏其稳定性,从而导致细胞内大量游离铁离子(Fe2+)被快速释放。这些被释放的铁离子就像“催化剂”,极大地加速了脂质过氧化反应,从而引爆了铁死亡。
这种“一边释放铁离子,一边摧毁防御系统”的双重打击策略,使得ACE在诱导铁死亡方面比传统诱导剂(如RSL3)更为高效和彻底。

ACE 能够直接与 PCBP1 和 PCBP2 蛋白结合
Acevaltrate在体内的抗肿瘤效果与安全性
为了验证ACE在真实生物环境中的疗效,研究人员在结直肠癌小鼠模型中进行了实验。结果令人振奋:
- 显著抑制肿瘤生长:口服ACE(10-50 mg/kg)能以剂量依赖的方式显著缩小肿瘤体积、减轻肿瘤重量。
- 体内诱导铁死亡:对肿瘤组织的分析证实,ACE确实在体内提升了铁离子和脂质过氧化物水平,其抗癌机制与铁死亡一致。
- 良好的安全性:在有效治疗剂量下,ACE并未引起小鼠体重下降或主要脏器的毒性反应,显示出良好的安全性。
Acevaltrate对比现有疗法:展现更优潜力
更重要的是,研究还将ACE与临床一线化疗药物卡培他滨、其他铁死亡诱导剂(如索拉非尼、青蒿素)等进行了头对头比较。结果显示,在抑制结直肠癌肿瘤生长方面,ACE的效果优于这些现有药物。此外,研究发现,在结直肠癌患者的肿瘤组织中,PCBP1/2和GPX4的表达水平普遍较高,且高表达与患者较差的预后相关,这进一步凸显了以它们为靶点进行治疗的临床价值。
总结:结直肠癌治疗的新曙光
本项研究首次揭示了天然产物Acevaltrate (ACE) 通过同时靶向PCBP1/2和GPX4,协同诱导结直肠癌细胞铁死亡的创新机制。这种“多靶点协同”策略有效克服了单靶点药物易产生耐药性的缺陷,为开发高效、精准的铁死亡诱导剂提供了新思路。凭借其在动物模型和肿瘤类器官中超越现有药物的疗效和安全性,ACE已成为一个极具潜力的结直肠癌候选新药。关于Acevaltrate的后续临床研究、未来价格及代购信息,MedFind将为您持续关注。
