三阴性乳腺癌(TNBC)是一种侵袭性强、预后较差的乳腺癌亚型,其治疗失败和患者生存率低的主要原因之一是肿瘤的远处转移。目前,针对TNBC的有效靶向治疗方案仍然有限,因此,深入理解其转移机制并寻找新的治疗靶点至关重要。近年来,细胞自噬过程被发现与肿瘤的生长和转移密切相关,但其在TNBC进展中的具体调控机制,尤其是转录和表观遗传层面的调控,仍有待阐明。
研究新发现:NSD2在TNBC转移中的关键作用
近期,一项由广州医科大学刘浩、中山大学江冠民及北京大学肿瘤医院云南医院刘熙团队共同完成并发表于国际权威期刊Autophagy的研究,为我们揭示了组蛋白甲基转移酶NSD2(也称为WHSC1)在TNBC进展中的一个全新角色。该研究发现,NSD2在TNBC细胞中的表达水平显著升高,并且其高表达与患者的不良预后紧密相关。更重要的是,研究证实NSD2的过表达能够显著促进TNBC细胞的转移能力。
揭示机制:NSD2如何通过自噬驱动TNBC恶化?
研究团队进一步探索了NSD2促进TNBC转移的具体分子机制。他们发现,ULK1(一种启动自噬的关键激酶)是NSD2的一个新的直接靶标。NSD2通过催化组蛋白H3第36位赖氨酸的双甲基化(H3K36me2),直接激活了TNBC细胞中ULK1基因的转录。ULK1表达的增加进而促进了自噬体的成熟,增强了整体的自噬流,为肿瘤细胞的侵袭和转移提供了支持。这揭示了一条全新的“NSD2-H3K36me2-ULK1-自噬”信号通路,解释了NSD2如何通过表观遗传调控自噬来驱动TNBC的恶性进展。

靶向NSD2:潜在的TNBC治疗新策略
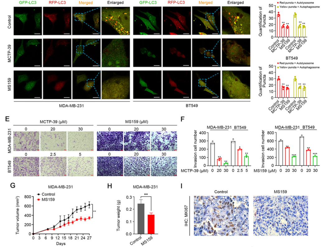
基于以上发现,研究人员测试了靶向NSD2的治疗潜力。他们使用了两种NSD2的小分子抑制剂(MS159和MCTP-39)进行实验。结果显示,无论是在体外细胞实验还是在体内动物模型中,这两种抑制剂都能显著抑制TNBC细胞的自噬活性、肿瘤生长以及转移能力。

靶向NSD2抑制TNBC自噬、生长和转移(图片源自Autophagy)
这些临床前研究结果有力地证明,NSD2是调控ULK1表达和自噬的关键表观遗传因子,并在TNBC的进展中扮演着重要的驱动角色。因此,靶向NSD2有望成为治疗三阴性乳腺癌,特别是抑制其转移的一种有前途的新型靶向治疗策略。
未来展望与患者信息获取
尽管目前针对NSD2的靶向药物(如MS159和MCTP-39)仍处于临床前研究阶段,但这项研究为TNBC的治疗带来了新的希望。未来需要更多的临床试验来验证NSD2抑制剂在TNBC患者中的疗效和安全性。对于关注TNBC最新治疗进展、靶向药及仿制药信息的患者,可以通过MedFind抗癌资讯获取前沿信息,或利用MedFind AI问诊服务了解个性化治疗方案的可能性。若未来有相关药物获批上市,MedFind海外靶向药代购平台也将致力于为患者提供便捷的购药渠道和有竞争力的价格信息。
