在癌症治疗的漫漫征途中,每一次新靶点的发现都像是一盏照亮前路的明灯。今天,我们聚焦一个新兴的、具有临床干预潜力的致癌驱动因素——NRG1融合。这种基因变异在多种实体瘤中悄然存在,尤其对高致死率的胰腺癌和非小细胞肺癌患者来说,它可能意味着全新的治疗机遇。美国食品药品监督管理局(FDA)已加速批准了针对NRG1融合阳性癌症的靶向药物泽妥珠单抗。然而,如何准确“揪出”这些NRG1融合、以及它在不同癌症类型中究竟扮演怎样的角色,仍然是许多患者和家属心中的疑问。MedFind致力于为癌症患者提供最新的抗癌资讯和药物信息,本文将深入浅出地为您解析迄今最大规模的NRG1融合实体瘤研究,重点探讨胰腺癌患者的预后改善、最优检测方法,以及泽妥珠单抗带来的治疗新篇章,帮助您做出更明智的治疗选择。
NRG1融合:癌症治疗的“新靶点”
NRG1融合是一种特殊的基因变异,它能够激活HER3/HER2/PI3K等关键信号通路,从而驱动癌细胞的生长和扩散。想象一下,正常的细胞生长就像一辆受控的汽车,而NRG1融合就像汽车的油门被卡住,导致车辆失控,不断加速。正是因为这种明确的致癌机制,NRG1融合被视为一个极具潜力的药物靶点。针对这一靶点,双特异性抗体泽妥珠单抗(Zenotuzumab)已被FDA加速批准,用于治疗NRG1融合阳性(NRG1+)的非小细胞肺癌和胰腺癌,为这些疾病的治疗带来了突破性的进展。然而,尽管药物获批,目前对于NRG1融合阳性癌症患者的最佳检测方法和详细临床病理特征,仍缺乏系统性的深入研究。这使得精准识别并有效治疗这类患者面临挑战。最新的研究对这些问题进行了全面的梳理和分析,特别关注了NRG1融合阳性胰腺癌患者的预后情况。
揭秘NRG1融合:它如何“搞破坏”?
要理解NRG1融合,我们首先需要了解“基因融合”在癌症中的作用。基因融合是一种基因异常,指两个原本不相关的基因片段错误地连接在一起,形成一个新的融合基因。这些融合基因常常会产生异常的蛋白质,持续激活细胞内的信号通路,就像“肿瘤的开关”被错误地长时间开启,导致肿瘤细胞不受控制地生长。我们熟悉的ALK、ROS1、RET、TRK等基因融合,都属于这一类,并且已有相应的靶向药物取得了显著疗效,彻底改变了携带这些基因变异患者的治疗模式和预后。
那么,NRG1融合有什么特别之处呢?神经调节蛋白1(NRG1)本身是一种配体,可以结合细胞表面的HER3受体。当NRG1融合发生时,它能够促进HER2和HER3这两种受体形成一个“搭档”(异源二聚化),进而激活PI3K/AKT/mTOR等下游信号通路。这个过程就像在细胞内部建立了一个“高速公路”,源源不断地输送生长信号,促进细胞的增殖、迁移和肿瘤生长。所有功能性的NRG1融合都保留了NRG1基因中的EGF样结构域,正是这个结构域介导了自分泌(细胞自己刺激自己)和旁分泌(细胞刺激周围细胞)的信号传导。与ALK、ROS1、RET、TRK等酪氨酸激酶融合(它们通常能够独立于配体而激活)不同,NRG1融合依赖于配体结合来激活,这赋予了它独特的生物学特征,也提示我们需要更深入地了解其作用机制,才能更好地对其进行靶向治疗。
NRG1融合的精准“侦察”:为何RNA检测是关键?
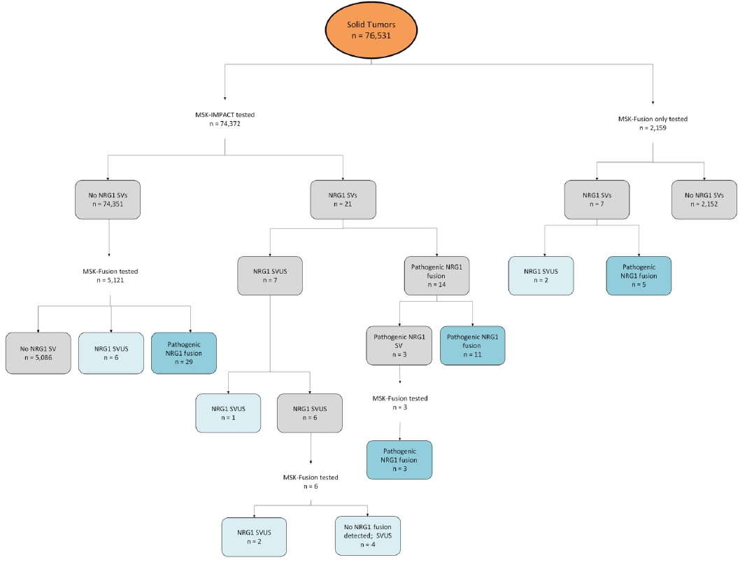
识别NRG1融合是实施精准治疗的第一步,而选择正确的检测方法至关重要。研究发现,在76,531例患者中,共检出48例致病性NRG1融合。那么,在众多基因检测技术中,哪种方法能更准确地“揪出”这些融合呢?
DNA检测的局限性
目前,基于DNA的二代测序(NGS)是肿瘤基因检测的常用方法。然而,NRG1融合的检测却让DNA检测“犯了难”。这是因为NRG1是一个非常大的基因,含有多个亚型、转录起始位点和可变剪接,其庞大的内含子区域(基因中不编码蛋白质的部分)使得常用的靶向NGS检测panel(检测基因的“探针包”)很难完全覆盖。这就好比大海捞针,如果“捞针”的网眼太大,或者网子不够大,就很容易遗漏。因此,研究发现,虽然有11例(23%)的NRG1融合可以通过单一的DNA检测发现,但这些病例往往是由于融合伴侣基因(与NRG1发生融合的另一个基因)恰好被检测panel覆盖。对于像胰腺癌这类罕见靶向融合事件的癌种,现有DNA NGS panel并未对其特有的融合伴侣基因进行优化设计,导致DNA检测更容易漏检。例如,在针对胰腺癌患者的检测中,所有病例的NRG1融合均未通过DNA检测检出,仅通过RNA检测确诊。
RNA检测的优势:直接捕获融合转录本
相比之下,基于RNA的NGS检测在识别NRG1融合方面展现出显著优势。RNA是基因表达的中间产物,直接反映了基因是否被转录并生成功能性蛋白质。由于RNA检测不受内含子大小的影响,它能够直接捕获到融合基因产生的融合转录本,就像直接检测到“汽车失控”后的异常引擎声。在研究中,71%的NRG1融合病例是通过RNA-NGS确诊的。对于那些因基因结构复杂而在DNA检测中被漏检的病例,或者携带新型融合伴侣基因的患者,RNA检测尤其重要。
联合检测:最大限度提高检出率
为了提高NRG1融合的检出率和特异性,研究强烈推荐DNA+RNA NGS联合检测。在32例联合检测的病例中,高达91%的融合仅通过RNA检测检出,而DNA检测未能发现。这意味着,如果仅仅依赖DNA检测,绝大多数NRG1融合患者将可能被漏诊,从而错失靶向治疗的机会。因此,对于DNA NGS检测结果为驱动基因阴性(即未发现其他常见致癌驱动基因)的肿瘤患者,特别是肺癌和胰腺癌这类MAPK通路驱动的肿瘤,应考虑进行包含NRG1融合的靶向RNA panel或全转录组测序(WTS)检测。WTS虽然成本更高、计算需求更大、周期更长,但它采用无偏策略,理论上可以检测所有表达的融合转录本。
MedFind提醒您:了解您所使用的分子检测方法的局限性至关重要。在面对复杂的基因融合,尤其是NRG1融合这类“隐蔽”的靶点时,联合DNA和RNA检测能显著提高诊断的准确性,确保患者能够及时获得精准治疗的机会。




表1


图1


图2
谁是NRG1融合的高危人群?临床特征大揭秘
这项迄今最大规模的NRG1融合实体瘤研究,为我们描绘了这类患者的清晰画像:
- 性别分布:女性患者略多,约占56%。
- 诊断年龄:中位诊断年龄为61岁,患者年龄跨度较大(9-83岁)。
- 人种构成:以白种人(69%)和亚洲人(15%)为主。
- 吸烟史:多数患者为非吸烟者(58%)。
- 疾病分期:确诊时,超过一半(52%)的患者已是IV期疾病。
- 常见肿瘤类型:肺癌:最常见的肿瘤类型,占60%。所有29例肺癌患者均为肺腺癌,部分伴有黏液分化。
- 胰腺癌(PDAC):占21%,是第二大常见类型。
- 乳腺癌:占10%。
- 肝胆癌:占6%。
- 其他包括细胞性神经束膜瘤(2%)。
- 基因组特征:研究共检出21种独特的融合伴侣基因,最常见的是CD74(40%)、ATP1B1(10%)等。所有NRG1融合都涉及NRG1基因第2-4外显子的断裂点。值得注意的是,所有肺癌病例均未检测到其他已知的驱动基因突变,且所有肿瘤均无微卫星不稳定性或高肿瘤突变负荷。这表明NRG1融合在这些患者中是主要的致癌驱动力。
约一半(46%)被认为存在致病性NRG1融合的患者接受了HER3±HER2靶向治疗,这突显了靶向治疗在这一群体中的重要性。
胰腺癌中的NRG1融合:一个独特的“亚型”
胰腺癌(PDAC)以其高恶性程度和有限的治疗选择而闻名。绝大多数(超过90%)胰腺癌是由KRAS基因突变驱动的,而KRAS野生型(即KRAS基因没有突变)的胰腺癌患者相对罕见,其特征也知之甚少。这项研究首次深入阐述了NRG1融合阳性胰腺癌(NRG1+ PDAC)独特的基因组、临床、病理特征及治疗结局,为我们揭示了胰腺癌的一个特殊“亚型”。
NRG1+ PDAC的独特之处:
- KRAS野生型:所有10例NRG1+ PDAC患者均为KRAS野生型,这与其他KRAS突变型PDAC形成了鲜明对比。
- 年轻化发病:NRG1+ PDAC患者的诊断中位年龄仅为48.5岁(范围25–66岁),这远低于普通人群中胰腺癌患者的平均确诊年龄(通常超过65岁)。这一“早发”特征提示医生在年轻的胰腺癌患者中应高度警惕NRG1融合的可能性。
- 与吸烟史无关:NRG1+ PDAC的发病与吸烟史没有明确关联,大多数患者为非吸烟者。
- 独特的病理特征:在病理学检查中,NRG1+ PDAC的腺癌成分表现出细胞密度高、胞质内黏液显著减少、间质稀少等特征。这与传统胰腺癌常见的富含胞质黏液和丰富促纤维结缔组织增生性间质形成鲜明对比。这些独特的组织学特征为病理诊断提供了重要的线索。
- 影像学表现:NRG1+ PDAC的影像学表现与晚期胰腺癌的典型特征一致,目前并未观察到特异性的影像学征象。
这些独特的临床和病理特征,特别是年轻发病和KRAS野生型状态,应在临床实践中提示医生和患者,积极进行基因检测以筛查NRG1融合。
表2

图3


图4
靶向治疗新突破:泽妥珠单抗带来持久希望
对于NRG1+ PDAC患者而言,标准一线化疗(如FOLFIRINOX或吉西他滨/白蛋白结合型紫杉醇)的临床试验结果显示中位无进展生存期(PFS)通常在5.5至6.4个月。PFS是指从治疗开始到疾病进展或死亡的时间,是评估药物疗效的重要指标。然而,在这项研究中,NRG1+ PDAC患者接受一线化疗的中位真实世界无进展生存期(rwPFS)达到了12.6个月,在数值上表现出更长的趋势。尽管样本量较小,但这一数据提示NRG1+ PDAC可能对标准治疗有更好的反应。
更令人振奋的是靶向治疗的效果。一项全球Ⅱ期临床试验(eNRGy)正在探索HER2/HER3双特异性抗体泽妥珠单抗用于不可切除或转移性NRG1+实体瘤的疗效。初步数据显示,泽妥珠单抗可为患者带来持久的缓解,且安全性良好。在所有实体瘤中,客观缓解率(ORR,肿瘤缩小达到一定程度的患者比例)为30%,中位缓解持续时间(mDOR,患者保持缓解状态的时间)为11.1个月。特别是在非小细胞肺癌(NSCLC)患者中,ORR达到29%,mDOR为12.7个月;在胰腺癌(PDAC)患者中,ORR更是高达42%,mDOR为7.4个月。正是基于这些出色的数据,FDA加速批准了泽妥珠单抗用于治疗NRG1+ NSCLC和PDAC。
本研究的真实世界数据进一步证实了泽妥珠单抗的疗效:10例胰腺癌患者中,有6例接受了HER3±HER2靶向治疗,均通过单患者试验方案或eNRGy研究接受了泽妥珠单抗治疗。结果显示,83%的患者(5/6)肿瘤出现缩小,其中50%(3/6)达到了RECIST v1.1标准的部分缓解,另外50%(3/6)的最佳疗效为疾病稳定。即便这些患者大多(5/6)已接受过中位1.5线(范围:0-5线)的系统性治疗,泽妥珠单抗治疗的中位PFS仍可达到11个月。这与标准二线胰腺癌化疗(ORR仅16%,中位PFS仅3.1个月)相比,泽妥珠单抗的优势非常显著。
在总生存期(OS)方面,OS是指从诊断或治疗开始到患者死亡的时间,是衡量治疗效果最重要的指标之一。本研究中,NRG1+ PDAC患者自转移性疾病确诊起的中位OS高达37.6个月,这显著长于传统胰腺癌临床试验报道的8.5-11.1个月。这可能与NRG1+ PDAC独特的生物学行为、样本量的自然异质性以及泽妥珠单抗的有效应用有关。
此外,HER3单克隆抗体(如GSK2849330、瑟瑞妥单抗)及泛HER抑制剂(如阿法替尼)等其他靶向HER信号通路的药物,也已在NRG1+癌症的初步治疗中展现出一定的疗效,未来可能提供更多治疗选择。
MedFind温馨提示:精准检测与治疗,我们与您同行
NRG1融合作为实体瘤中一个新近发现的具有临床可干预性的靶点,正逐渐改变胰腺癌和非小细胞肺癌等多种恶性肿瘤的治疗格局。特别是对于NRG1+ PDAC患者,其独特的组织学特征、年轻化发病和对HER2/HER3靶向治疗的良好应答,都为我们带来了新的希望。
在临床实践中,强调基于RNA的基因组检测对于识别NRG1融合阳性患者至关重要,它能帮助患者抓住精准治疗的宝贵机会。作为MedFind,我们深知癌症患者和家属在抗癌路上的不易。我们致力于为您提供最新、最权威的抗癌资讯、诊疗指南和药物信息,并协助患者构建安全、可靠的跨境购药渠道。如果您或您的家人正在与癌症抗争,对NRG1融合检测或泽妥珠单抗等靶向治疗有任何疑问,欢迎随时使用MedFind的AI辅助问诊服务,获取专业的解答和支持。我们愿与您一同,用科学与希望点亮前行的道路。
参考文献:
Schram, Alison M et al. “NRG1 fusion-positive solid tumors: clinical detection, genomic landscape, and real-world data in pancreatic cancer.” Journal of the National Cancer Institute, djaf361. 13 Dec. 2025, doi:10.1093/jnci/djaf361
