引言
髓母细胞瘤(Medulloblastoma)是儿童中最常见的恶性脑肿瘤,其诊断和治疗对患儿家庭而言无疑是巨大的挑战。然而,随着基因检测技术的进步,我们有时会发现肿瘤背后隐藏着更深层次的遗传信息。本文将分享一个罕见的病例:一名7岁髓母细胞瘤男孩,通过深入的基因分析,最终被确诊合并患有林奇综合征(Lynch Syndrome),这一发现不仅修正了诊断,也为患者及其家人的未来健康管理和治疗选择开辟了新的方向。

▲摘自《2021年第五版WHO中枢神经系统肿瘤分类》
罕见病例:当髓母细胞瘤遇上林奇综合征
一名7岁男童因持续两周的间歇性头痛、步态不稳及肢体震颤入院。影像学检查(CT和MRI)显示其右侧小脑半球存在一个巨大肿块(6.5×6.0×3.6 cm),初步诊断为髓母细胞瘤。值得注意的是,在询问家族史时,医生了解到患儿的外祖母曾在54岁时确诊结直肠癌。

▲图1 影像学和病理检查结果
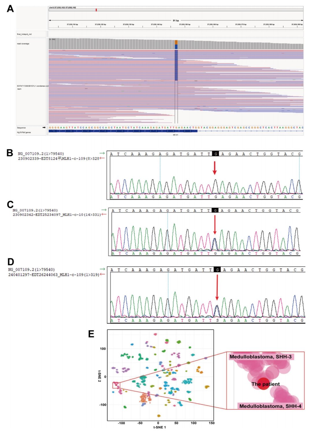
患儿成功接受了肿瘤完整切除手术,术后病理诊断为(后颅窝)小脑髓母细胞瘤(WHO IV级),组织学亚型为大细胞/间变性髓母细胞瘤。免疫组化分析初步指向SHH活化型。为了进行更精准的分子分型和指导后续治疗,医生对肿瘤样本进行了下一代测序(NGS)和全基因组甲基化检测。
基因检测揭秘:从分子分型到遗传风险
基因检测的结果带来了突破性的发现:
- 高肿瘤突变负荷(TMB-H)与微卫星高度不稳定(MSI-H):检测显示,患者的肿瘤突变负荷极高(TMB = 297.17 Muts/Mb),并且呈现微卫星高度不稳定的状态。这通常与DNA错配修复(MMR)功能缺陷有关。
- 关键基因突变:测序发现了肿瘤组织中的 MSH2 基因体细胞突变,以及一个疑似致病的 MLH1 基因胚系杂合突变。同时,还检测到了与SHH亚型相关的 TP53 和 PTCH1 基因突变。
- 家族遗传验证:为了确认MLH1突变的来源,医生对患儿父母及外祖母进行了血液检测。结果显示,其母亲和外祖母均携带相同的MLH1胚系突变,证实了该突变是家族遗传性的。
综合所有信息——临床病理、分子分型(SHH活化、TP53突变型)、高TMB/MSI-H状态以及遗传性的MLH1胚系突变,患儿最终被确诊为林奇综合征相关性髓母细胞瘤。这是全球报告的第三例此类病例,极为罕见。


▲图2 基因检测和甲基化检测结果
林奇综合征 vs. CMMRD:为何精准诊断至关重要?
在儿童肿瘤中,与DNA错配修复缺陷相关的遗传病,更常见的是结构性错配修复缺陷(CMMRD)综合征,而非林奇综合征。两者的区别至关重要:
- 林奇综合征(Lynch Syndrome, LS):由MLH1、MSH2等MMR基因的单个等位基因发生胚系突变引起,是一种常染色体显性遗传病。患者罹患结直肠癌、子宫内膜癌及其他癌症的风险显著增加,但通常在成年后发病。
- CMMRD综合征:由MMR基因的两个等位基因均发生胚系突变引起,是一种常染色体隐性遗传病。这是一种更为凶险的儿童期癌症易感综合征,患儿在极年幼时就可能发生脑瘤、血癌或胃肠道肿瘤。
本病例中的患儿携带的是MLH1杂合(单个等位基因)胚系突变,因此诊断为林奇综合征,而非CMMRD。这一精准区分对于评估其未来患癌风险、制定个性化监测方案以及进行家族遗传咨询具有决定性意义。

案例启示:基因检测对髓母细胞瘤患者的深远意义
本例患儿在接受标准的手术、放疗和化疗后,目前恢复良好。但这一罕见病例带给我们的启示远不止于此:
- 拓宽疾病认知:证实了林奇综合征与儿童髓母细胞瘤之间存在关联,丰富了对林奇综合征相关肿瘤谱系的认识。
- 指导精准治疗:检测出的MSI-H和高TMB状态,是免疫检查点抑制剂(如PD-1/PD-L1抑制剂)的强效预测生物标志物。这意味着,如果未来患儿出现复发或转移,免疫治疗可能成为一个极具潜力的治疗选择。
- 实现家族健康管理:确诊林奇综合征后,不仅需要为患儿本人制定长期的癌症筛查计划(如定期结肠镜检查),其携带突变的母亲和外祖母也需要接受规范的健康监测,从而实现对整个家族的癌症预防和早期干预。
总之,对于髓母细胞瘤尤其是具有特殊临床特征(如早发、有癌症家族史)的患儿,进行全面的基因组和胚系检测,不仅有助于精准的肿瘤分子分型,更可能揭示潜在的遗传综合征,从而深刻地改变患者及其家庭的治疗路径和健康管理策略。如果您对复杂的基因检测报告或前沿的治疗方案有疑问,MedFind的AI问诊和抗癌资讯板块可以为您提供专业的解读和支持。
