免疫治疗的基石:精准识别肿瘤“主力军”
对于癌症患者,尤其是黑色素瘤患者而言,免疫治疗(Immunotherapy)无疑是近年来最令人振奋的治疗手段之一。免疫治疗的核心在于动员患者自身的免疫系统,特别是T细胞,去识别并清除癌细胞。然而,并非所有的T细胞都具有强大的抗癌能力,只有那些真正能识别肿瘤抗原并与之结合的“肿瘤反应性T细胞”才是抗癌的“主力军”。
传统方法在分离和研究这些T细胞时,往往将细胞视为独立的个体,忽略了它们在肿瘤微环境(TME)中实际的“作战状态”。荷兰癌症研究所Daniel S. Peeper团队在《Nature》上发表的重磅研究,揭示了一种革命性的方法:通过精准定位和分离肿瘤反应性CD8+ T细胞与肿瘤细胞或抗原呈递细胞(APCs)形成的“功能簇”(Functional Clusters),成功捕获了传统单细胞分析方法可能遗漏的绝大部分高效抗癌T细胞。这一发现不仅深化了我们对肿瘤免疫机制的理解,更预示着过继细胞治疗(ACT)等疗法将迎来疗效的巨大飞跃。
肿瘤微环境(TME)中的“前线作战部队”
要理解这项研究的意义,首先需要了解癌症的“战场”——肿瘤微环境(TME)。TME 是指肿瘤细胞周围的复杂环境,包括免疫细胞、血管、基质细胞和各种信号分子。TME 既是免疫细胞抗击肿瘤的场所,也是肿瘤细胞逃避免疫监视的“堡垒”。
在TME中,CD8+ T细胞(细胞毒性T淋巴细胞)是主要的杀伤细胞。它们通过识别癌细胞表面的特异性抗原,然后物理性地结合形成“免疫突触”,释放细胞毒性物质来消灭癌细胞。
为什么T细胞与癌细胞的“接近度”至关重要?
越来越多的临床证据表明,T细胞与癌细胞的物理接近程度,直接影响了免疫治疗的结果。例如,在黑色素瘤和食管癌的研究中发现,距离肿瘤细胞一定范围内(如20 μm或100 μm)的CD8+ T细胞密度越高,患者对免疫检查点抑制剂的反应越好,总生存期(OS)也越长。
这种接近度反映了T细胞正在执行其核心功能:形成免疫突触。T细胞需要连续的相互作用和动态接触才能有效地消灭癌细胞。如果T细胞只是“路过”肿瘤,或者被TME中的抑制性因素阻隔,它们就无法发挥作用。因此,那些真正与肿瘤细胞或抗原呈递细胞(APCs)紧密结合在一起的T细胞,才是正在“前线作战”的精锐部队。
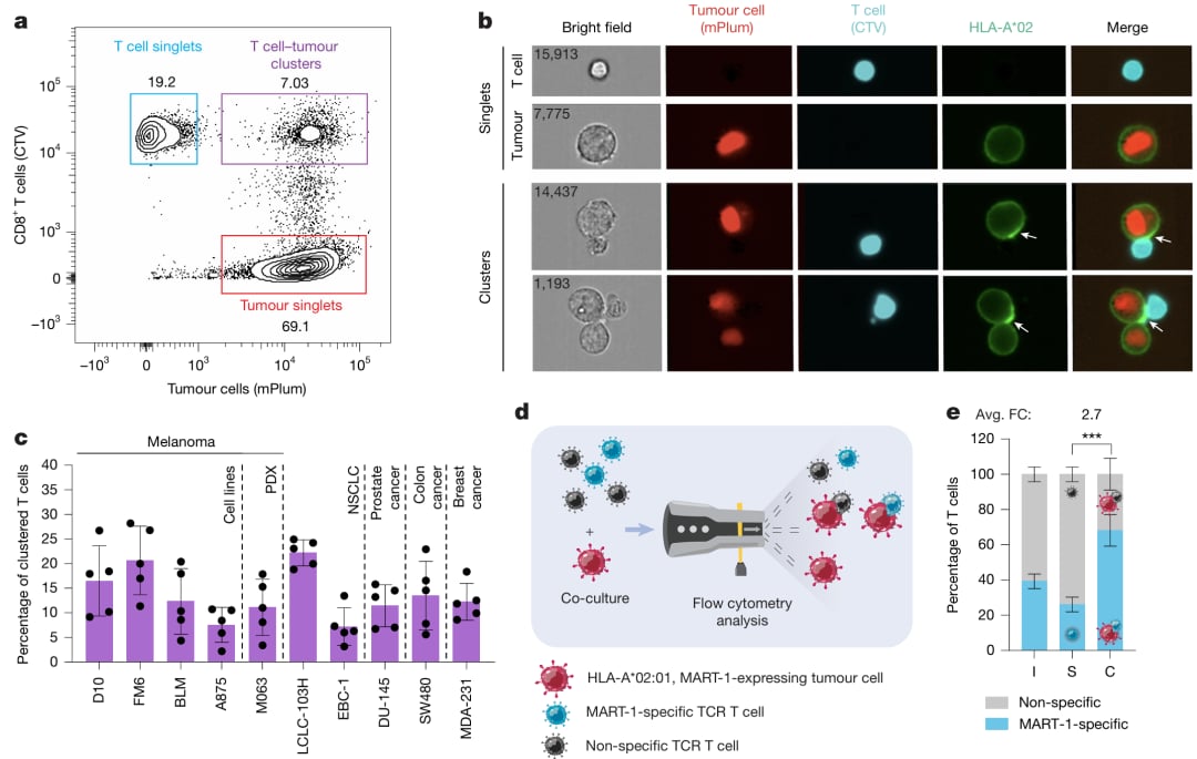
传统上,研究人员通过将肿瘤组织分解成单细胞悬液,然后使用流式细胞术进行分析。这种方法虽然能统计细胞类型和数量,但在分解过程中,T细胞与肿瘤细胞之间宝贵的物理连接(即功能簇)被破坏了。研究人员推测,这些功能簇中富集了最高效的肿瘤反应性T细胞,但它们在单细胞分析的“门控”过程中被误认为是碎片或粘连物而被排除,导致高达90%的精锐T细胞被遗漏。
Nature研究突破:精准捕获“异型簇”T细胞
为了解决这一关键的技术瓶颈,Daniel S. Peeper团队采用了一种结合常规流式细胞术和成像流式细胞术(Imaging Flow Cytometry)的方法。成像流式细胞术能够捕捉细胞的形态和相互作用,从而识别出由不同类型细胞组成的“异型簇”(Heterotypic Clusters)。
研究方法与核心发现
研究人员从21例人类黑色素瘤转移瘤样本中进行分离和分析。他们成功地分离出了包含CD8+ T细胞与一个或多个肿瘤细胞和/或**抗原呈递细胞(APCs)**相互作用的异型簇。
核心发现总结:
- 富集高效细胞:肿瘤反应性CD8+ T细胞确实在这些功能簇中富集。这些细胞是抗肿瘤免疫反应的核心执行者。
- 可分离和扩增:这些功能簇可以从临床样本中分离出来,并且能够在体外进行有效扩增,这为后续的细胞治疗应用奠定了基础。
- 独特的生物学表型:
通过单细胞RNA测序(scRNA-seq)分析,研究人员发现来自这些集群的T细胞具有独特的基因表达特征。它们富集了与“肿瘤反应性”和“耗竭”(Exhaustion)相关的基因特征。这表明这些细胞虽然处于战斗的最前线(因此表现出耗竭的迹象),但它们同时也是最活跃、最具肿瘤特异性的T细胞。
此外,集群T细胞表现出增加的TCR克隆性(TCR Clonality),这意味着它们是针对特定肿瘤抗原经过大量扩增的细胞群体,进一步证明了它们是真正的抗癌主力军。
研究还发现,与**抗原呈递细胞(APCs)**结合的T细胞,相比于与肿瘤细胞直接结合的T细胞,表现出更多的耗竭和共调节特征。这提示了T细胞与不同细胞的相互作用模式,可能决定了它们的最终功能状态和持久性。

临床应用潜力:过继细胞治疗(ACT)的革命性提升
这项研究的临床意义是巨大的,它直接指向了如何优化过继细胞治疗(Adoptive Cell Therapy, ACT),特别是肿瘤浸润淋巴细胞(TILs)疗法。
什么是过继细胞治疗(ACT)?
ACT是一种将患者自身的免疫细胞(如T细胞)从体内取出,在体外进行大量扩增和激活,然后再输回患者体内以对抗肿瘤的治疗方法。TILs疗法就是ACT的一种,它从患者的肿瘤组织中分离出T细胞,因为这些T细胞已经浸润到肿瘤内部,被认为是具有抗肿瘤活性的。
疗效数据:杀伤活性提高9倍
研究人员将从功能簇中分离并扩增的T细胞,与传统方法分离的T细胞进行了对比。结果显示:
- 体外杀伤活性:对自体黑色素瘤细胞的杀伤活性平均提高了9倍。
- 细胞因子产生:细胞因子的产生也显著增加,表明T细胞的激活程度更高。
- 体内疗效:在过继细胞转移到小鼠体内后,来自集群的T细胞表现出改善的患者源性黑色素瘤控制,这与T细胞浸润和激活增加有关。
这意味着,如果将这种精准分离技术应用于临床TILs疗法,医生将能够筛选出并大量扩增“超级杀手”T细胞,从而大幅提高治疗的有效性和持久性。这种高活性的T细胞分离技术,有望大幅提升包括TILs疗法在内的实体瘤免疫治疗方案的有效性与持久性。
克服实体瘤免疫治疗的挑战与未来展望
尽管免疫检查点抑制剂(如PD-1/PD-L1抑制剂)在黑色素瘤等多种癌症中取得了显著成功,但仍有相当一部分患者对治疗不应答,或者在初期应答后出现耐药。这通常与T细胞功能障碍、TME的免疫抑制特性以及缺乏足够数量的高效肿瘤特异性T细胞有关。
新方法如何解决现有挑战?
- 提高特异性:通过分离功能簇,确保扩增的T细胞是真正与肿瘤抗原相互作用的,避免了扩增大量非特异性或功能低下的“旁观者”T细胞。
- 增强功能:分离出的T细胞在体外表现出更高的杀伤活性和细胞因子分泌能力,有望在体内提供更强大的抗肿瘤效果。
- 个性化治疗:该技术为开发高度个性化的ACT方案提供了基础,可以根据患者肿瘤的独特特征,精准定制T细胞产品。
对于黑色素瘤患者及其家属而言,这项研究带来了新的希望。它提示未来细胞治疗将更加精准和高效。虽然这项技术目前仍处于临床研究阶段,但其转化应用的速度可能会很快。
针对黑色素瘤等多种癌症,患者在考虑前沿细胞治疗或寻找海外抗癌新药的获取渠道时,专业的医学咨询至关重要。了解最新的临床研究进展,结合自身的基因检测结果和疾病状态,才能做出最优的治疗决策。
黑色素瘤的现有治疗选择与获取渠道解析
黑色素瘤的治疗方案已经进入了多学科综合治疗时代,主要包括手术、靶向治疗和免疫治疗。
1. 免疫检查点抑制剂
PD-1抑制剂(如帕博利珠单抗、纳武利尤单抗)和CTLA-4抑制剂(如伊匹木单抗)是晚期黑色素瘤的标准治疗。它们通过解除T细胞的“刹车”,使其重新激活并攻击肿瘤。许多患者通过联合免疫治疗获得了长期生存的机会。
2. 靶向治疗
对于携带特定基因突变(如BRAF V600突变)的黑色素瘤患者,靶向药物(如达拉非尼联合曲美替尼)能够快速有效地控制病情。
3. 过继细胞治疗(ACT)
TILs疗法在黑色素瘤治疗中显示出巨大潜力,尤其对于免疫检查点抑制剂治疗失败的患者。如果这项“功能簇”分离技术能够成功转化,将极大地提高TILs疗法的成功率。
患者在寻求这些前沿治疗方案时,往往面临药物可及性、价格和临床试验机会等挑战。及时获取权威的药物信息和治疗指南,是制定有效抗癌策略的关键。如果您对最新的细胞治疗研究或个性化治疗方案有疑问,可以利用AI辅助问诊服务进行初步了解和咨询。
总结与展望
这项发表在《Nature》上的研究,通过创新的流式细胞术和成像技术,成功地将肿瘤反应性CD8+ T细胞从其功能簇中分离出来,证明了这些细胞是抗肿瘤免疫反应中的“精锐部队”。这一发现不仅为我们理解T细胞在肿瘤微环境中的作用提供了新的视角,更重要的是,它为下一代过继细胞治疗(ACT)提供了强大的技术支撑。通过精准捕获和扩增这些高活性的T细胞,未来针对黑色素瘤乃至其他实体瘤的免疫治疗效果有望得到显著提升,为患者带来更持久、更有效的抗癌希望。
我们期待这项技术能尽快从实验室走向临床,成为实体瘤免疫治疗的新标准。

