肝细胞癌(HCC)治疗困境与免疫耐药的挑战
原发性肝癌是全球范围内最常见且致死率极高的恶性肿瘤之一,其中肝细胞癌(HCC)占据了绝大多数比例(约75%)。尽管近年来在早期筛查、手术切除、肝移植以及局部消融技术方面取得了显著进步,但现实情况是,超过七成的HCC患者在确诊时已处于中晚期,错过了根治性治疗的最佳时机,只能依赖姑息性治疗方案。
在姑息性治疗领域,以PD-1/PD-L1为代表的免疫检查点抑制剂(ICIs)为HCC患者带来了新的希望。通过阻断抑制T细胞活化的信号通路,ICIs能够重振患者自身的抗肿瘤免疫应答,尤其是在与抗血管生成药物或化疗药物联合使用时,能够显著延长晚期HCC患者的生存期和响应持续时间。然而,免疫治疗并非万能药。由于肿瘤的高度异质性、肿瘤微环境(TME)的免疫抑制特性,以及患者固有的或获得性的耐药机制,仍有相当比例的患者对ICIs响应有限或响应短暂,这使得克服免疫耐药成为当前肝癌研究中最紧迫的难题之一。
为了将免疫抑制性的“冷肿瘤”转化为易于被免疫系统识别和攻击的“热肿瘤”,科学家们正积极探索增强肿瘤免疫原性的新策略。近期,温州医科大学纪建松、赵中伟教授团队与苏州大学刘庄教授团队合作,在国际权威期刊《Advanced Science》上发表了一项突破性研究。他们构建了一种新型仿生纳米药物平台——mPDZM,旨在通过精准调控肿瘤细胞衰老和免疫激活,协同增强免疫治疗(如抗PD-L1抗体)对肝细胞癌的疗效。这项研究为克服实体瘤,特别是HCC的免疫耐药问题,提供了极具潜力的联合治疗新范式。
mPDZM纳米平台的设计:实现“双重打击”的创新策略
该研究的核心在于设计了一个多功能、高靶向性的仿生纳米药物递送系统mPDZM。mPDZM的构建整合了三种关键技术和两种核心药物,以实现对肿瘤微环境的精确干预和对衰老细胞的清除,即所谓的“双重打击”策略。
1. 核心药物组合:阿霉素(DOX)与胡椒碱(PL)
mPDZM载体中共同装载了两种药物:
- 阿霉素(DOX):一种经典的化疗药物,其主要作用之一是诱导肿瘤细胞发生应激,进而导致细胞周期停滞,引发肿瘤细胞衰老。
- 胡椒碱(PL):一种天然生物碱,具有抗氧化和抗炎特性,但在此研究中,它与DOX协同作用,能够放大细胞内的氧化应激水平,更重要的是,它被设计用于靶向清除由DOX诱导产生的衰老细胞。
这种时序调控的“双重打击”策略旨在:首先利用阿霉素诱导肿瘤细胞进入衰老状态(利用衰老的初始抑瘤作用);随后,利用胡椒碱清除这些衰老细胞(降低其长期促瘤风险)。
2. 纳米载体骨架:ZIF-8@MnOx
为了实现药物的靶向递送和对肿瘤微环境的重塑,研究人员采用了ZIF-8(沸石咪唑酯骨架-8)作为核心载体,并用氧化还原敏感材料MnOx进行功能化修饰。
- ZIF-8的优势:具有优异的生物相容性、高比表面积、孔径可调,并且具有pH敏感降解性,确保药物在酸性的肿瘤微环境中能够有效释放。
- MnOx的功能:MnOx壳层是氧化还原敏感的。在肿瘤微环境(TME)中,由于高浓度的谷胱甘肽(GSH)等还原剂存在,MnOx会降解,释放出Mn²⁺离子。Mn²⁺离子不仅能加剧肿瘤细胞内的氧化还原应激(产生ROS),还能作为T1加权MRI造影剂,增强肿瘤成像信号,实现诊疗一体化。
3. 仿生外壳:细胞膜(CM)包被
mPDZM的外部包裹了一层肿瘤细胞膜(CM)。这种仿生涂层具有两大关键作用:
- 同源靶向性:细胞膜保留了源肿瘤细胞的生物学特性,能够提高纳米颗粒在肿瘤组织中的特异性富集,实现精准靶向递送。
- 免疫逃逸:CM涂层有助于纳米颗粒逃避免疫系统的快速清除,延长其在体内的循环时间,从而提高治疗效果。
通过整合靶向递送、缓解肿瘤缺氧微环境、破坏氧化还原稳态以及协同药物释放等多重功能,mPDZM平台显著提升了阿霉素与胡椒碱的治疗效果。
肿瘤衰老的“双刃剑”效应与免疫调节机制
理解mPDZM的工作机制,必须先了解肿瘤衰老(Cellular Senescence)在癌症免疫中的复杂作用。
衰老:抑瘤与促瘤的矛盾体
细胞衰老是指细胞在DNA损伤、氧化应激或癌基因激活等压力下,发生的稳定且不可逆的细胞周期停滞。衰老细胞虽然代谢活跃,但对死亡具有抗性,并会表现出独特的衰老相关分泌表型(SASP)。SASP会分泌大量的促炎细胞因子、趋化因子、生长因子和蛋白酶。
- 有益面(抑瘤):衰老肿瘤细胞通过SASP分泌促炎因子,可以上调配体,招募并激活自然杀伤(NK)细胞和CD8⁺T细胞等免疫效应细胞,增强免疫监视,这是衰老最初被视为抑瘤机制的原因。
- 有害面(促瘤/免疫逃逸):如果衰老细胞未能被及时清除,长期的SASP会营造免疫抑制性肿瘤微环境(TME)。持续的SASP与肿瘤增殖、血管生成和转移密切相关。它还会促进免疫抑制细胞(如调节性T细胞Tregs和M2型肿瘤相关巨噬细胞TAMs)的浸润,并上调PD-L1等免疫检查点分子,从而抑制细胞毒性T细胞的应答,最终降低ICIs的疗效。
在炎症相关的肝癌模型中,SASP相关细胞因子的升高与肿瘤负荷增加和复发风险升高密切相关。因此,治疗的关键在于精准利用衰老的有益免疫激活作用,同时消除其长期促瘤和免疫逃逸的潜力。
mPDZM如何调控衰老免疫应答?
mPDZM通过其“双重打击”策略,成功解决了衰老的矛盾性:
- 诱导衰老(DOX):首先,阿霉素诱导肿瘤细胞衰老。
- 清除衰老(PL):随后,胡椒碱协同放大的氧化应激水平,促进衰老细胞的清除。
通过这种清除机制,mPDZM能够有效调控SASP的释放,确保其在短期内发挥免疫激活作用,同时避免慢性衰老带来的免疫抑制后果。
免疫激活的关键通路:ICD与STING信号
除了调控衰老,mPDZM还通过增强肿瘤免疫原性,将“冷肿瘤”转化为“热肿瘤”。这主要通过诱导免疫原性细胞死亡(ICD)和激活STING信号通路来实现。
1. 免疫原性细胞死亡(ICD)
ICD是一种特殊的细胞死亡形式,它会释放损伤相关分子模式(DAMPs)。这些DAMPs充当“危险信号”,能够被树突状细胞(DC)识别,促进DC成熟并增强抗原呈递,从而启动强效的抗肿瘤T细胞免疫应答。
氧化应激是启动和放大ICD的关键因素。mPDZM通过以下途径增强ICD:
- ROS积累:MnOx降解释放Mn²⁺,协同阿霉素和胡椒碱,显著提升肿瘤细胞内的活性氧(ROS)水平。
- 内质网应激:ROS积累诱导内质网应激,促进钙网蛋白(CRT)等DAMPs向细胞表面转位,这是ICD的标志性事件。
2. cGAS-STING信号通路的激活
ROS的积累不仅诱导ICD,还能激活环GMP-AMP合酶(cGAS)-干扰素基因刺激蛋白(STING)信号通路。cGAS-STING通路是细胞识别胞质DNA(通常是病原体或受损细胞的DNA)的关键免疫感应机制。一旦激活,该通路会引发Ⅰ型干扰素(IFN)应答,进一步促进DC成熟和细胞毒性T细胞的启动。
mPDZM通过其多功能设计,有效整合了诱导ICD和激活STING通路的能力,从而实现了对免疫抑制性肿瘤微环境的全面重塑。
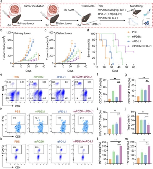
临床前研究数据与协同抗肿瘤疗效
研究团队通过一系列体外和体内实验,系统评估了mPDZM的理化性质、药物释放曲线、细胞毒性以及最重要的免疫激活效果。
靶向富集与安全性
体内实验结果显示,mPDZM纳米平台在肿瘤组织中实现了高效的靶向富集,这得益于其细胞膜(CM)涂层的同源靶向性。同时,该平台在全身毒性方面表现极低,展现出良好的生物安全性和临床转化潜力。
抑制肿瘤生长与免疫协同作用
无论是在诱导衰老型还是非衰老型的肿瘤模型中,单独使用mPDZM处理均能显著抑制肿瘤生长。这证明了mPDZM的“双重打击”策略本身就具有强大的抗肿瘤活性。
然而,真正的突破在于其与免疫检查点抑制剂的联合应用。当mPDZM与程序性死亡配体 1(PD-L1)抗体联合使用时,研究观察到显著的协同效应:
- 增强抗肿瘤免疫应答:联合治疗显著增强了T细胞的活性和浸润,进一步提高了抗肿瘤免疫应答的强度。
- 诱导强效远隔效应(Abscopal Effect):远隔效应是指局部治疗(如放疗或局部注射)不仅能抑制接受治疗的肿瘤,还能抑制身体其他部位未接受治疗的远端肿瘤。mPDZM联合抗PD-L1抗体治疗,成功诱导了强效的远隔效应,对远端肿瘤发挥了明显的抑制作用。这表明该联合疗法能够启动全身性的免疫记忆和应答。
这种协同抗肿瘤疗效和远隔效应的产生,有力地支持了mPDZM通过重塑TME、增强免疫原性来克服免疫耐药的治疗理念。


mPDZM与抗PD-L1抗体联合使用具有吸血效果和协同抗肿瘤疗效(摘自Advanced Science)
肝细胞癌免疫治疗的未来展望与患者获取渠道
这项研究构建的仿生纳米药物mPDZM平台,通过整合多重功能(靶向递送、氧化还原调控、衰老清除、免疫激活),提供了一种机制明确且靶向精准的联合治疗策略,为解决肝细胞癌免疫耐药的难题开辟了新的道路。
对患者的意义
对于正在与肝细胞癌抗争的患者及其家属而言,这项研究意味着未来可能出现更高效、副作用更小的治疗选择。特别是对于那些对现有免疫检查点抑制剂(如PD-1/PD-L1抗体)响应不佳或产生耐药的患者,基于衰老调控和免疫激活的联合疗法,有望成为下一代突破性治疗方案。
虽然mPDZM目前仍处于临床前研究阶段,但其所揭示的“衰老调控介导免疫激活”的全新治疗范式,对于指导未来药物研发和临床试验设计具有重要价值。对于中晚期肝癌患者,了解最新的联合治疗方案至关重要。患者可以通过AI辅助问诊服务获取个性化的治疗建议,结合自身病情和基因检测结果,评估参与临床试验或采用创新疗法的可行性。
药物获取与信息咨询
在癌症治疗领域,许多前沿的创新药物和联合方案往往首先在国际上获批或进行临床试验。对于尚未在国内上市的创新疗法或研究药物,患者往往需要通过国际途径获取。了解可靠的抗癌药品代购与国际直邮服务,是保障治疗连续性的关键。
此外,由于这类研究涉及复杂的分子机制(如STING通路、SASP、ICD),患者和家属在面临治疗选择时,需要专业的医学信息支持。为了更好地理解这些复杂的药物机制和临床数据,MedFind平台提供了专业的药物信息、治疗方案解读与临床研究资讯,帮助患者做出知情决策。
总结
温州医科大学团队的这项研究,成功地将肿瘤衰老的“双刃剑”效应转化为治疗优势,通过纳米技术实现了对肿瘤微环境的精细调控。mPDZM联合免疫治疗的策略,不仅在实验模型中展现出强大的抑瘤效果和远隔效应,更重要的是,它为全球肝细胞癌患者提供了一个全新的、基于机制的克服免疫耐药的希望。
