果糖与肿瘤微环境的“合谋”
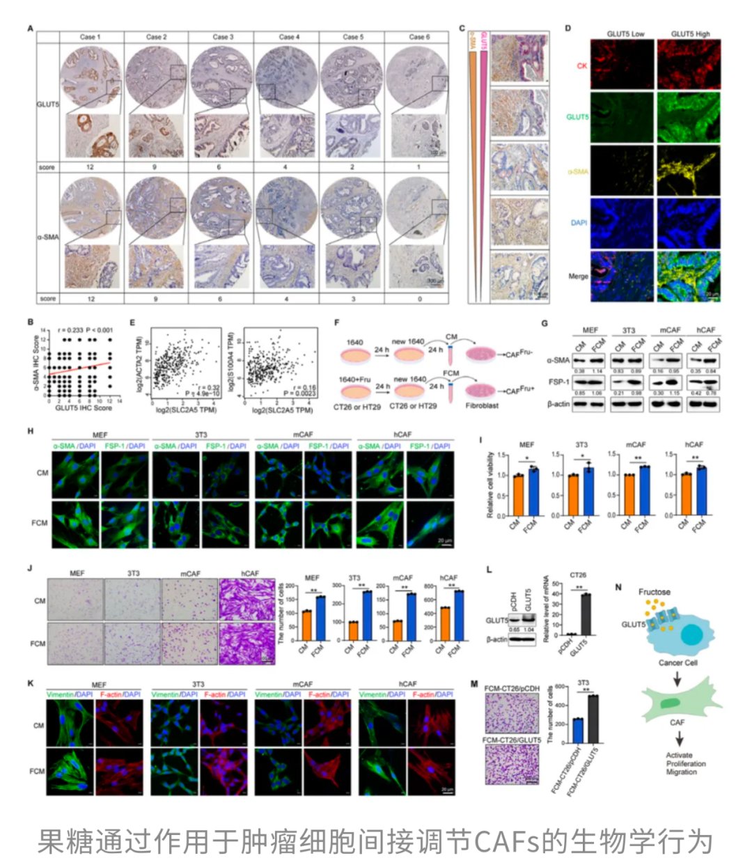
在肿瘤的“土壤”——也就是肿瘤微环境中,癌细胞并非孤军奋战。它们与周围的各种细胞相互作用,其中癌症相关成纤维细胞(CAFs)扮演了关键的“帮凶”角色。天津医科大学肿瘤研究所发表于顶尖期刊Gut的研究发现,果糖正是通过“策反”CAFs来助长结直肠癌的。
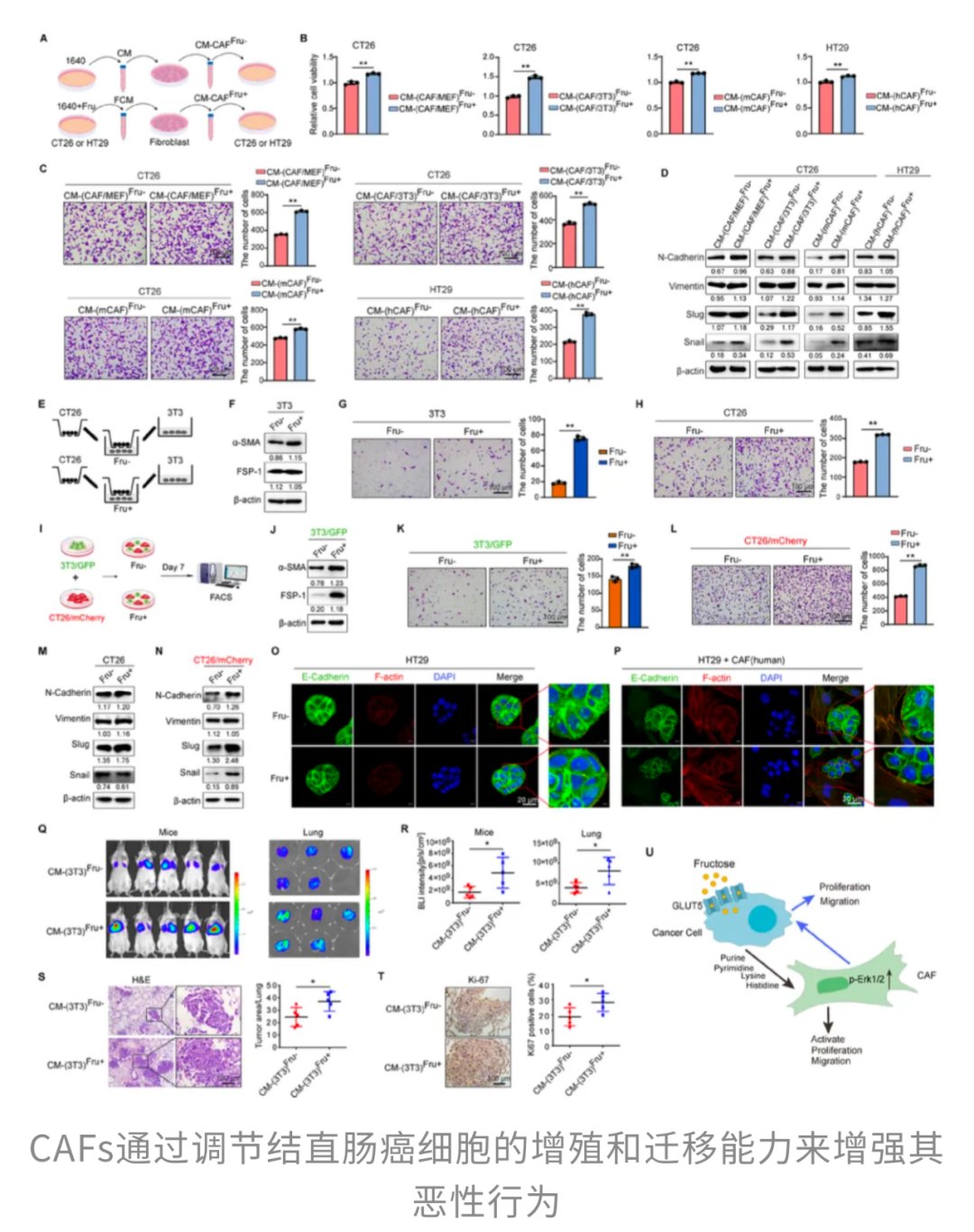
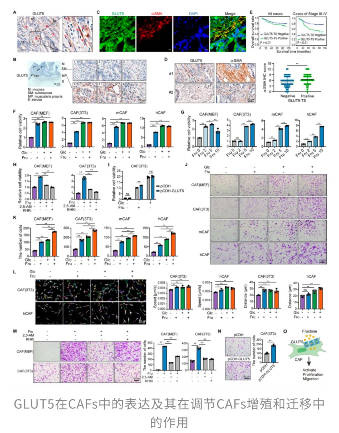
研究表明,当面临能量短缺时,结直肠癌细胞和CAFs都会通过其表面的果糖转运蛋白(GLUT5)大量吸收果糖来“续命”。果糖的加入不仅能让它们在恶劣环境下存活下来,还能显著增强其增殖和迁移能力。

更有趣的是,这两者之间形成了一个恶性循环:
- 癌细胞摄取果糖后,其代谢产物(如氨基酸)会“喂给”CAFs,进一步激活它们。
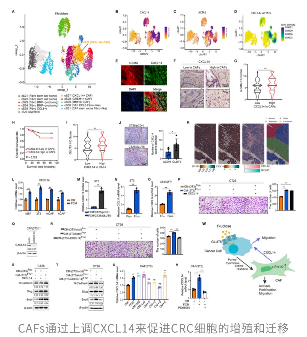
- 被果糖和癌细胞代谢物激活的CAFs,会反过来分泌一种名为CXCL14的信号分子。
- CXCL14作用于癌细胞,通过激活其内部的Erk信号通路,诱导上皮-间质转化(EMT),使癌细胞变得更具侵袭性,从而大大增加了结直肠癌的转移风险。
这个“果糖 → 癌细胞 → CAFs → 癌细胞”的正反馈循环,揭示了高糖饮食如何从微观层面为肿瘤的扩散“添砖加瓦”。如果您对自己的饮食或治疗方案有任何疑问,不妨尝试MedFind的AI问诊服务,获取个性化的建议。






肝脏的角色:果糖的“代谢中转站”
果糖的危害不止于肿瘤局部。另一项发表于Nature的研究揭示了其在全身层面的间接促癌机制。令人意外的是,研究发现肿瘤细胞本身其实并不擅长直接利用果糖。
这是因为癌细胞普遍缺乏高效代谢果糖所需的关键酶(如KHK-C和醛缩酶B)。进入癌细胞的果糖,很大程度上成了无法被有效利用的“废糖”。
那么,果糖是如何发挥作用的呢?答案指向了我们身体的代谢中心——肝脏。

与癌细胞不同,肝脏能高效地处理摄入的果糖,并将其转化为多种代谢产物,尤其是溶血磷脂酰胆碱(LPC)等脂质。随后,肝脏将这些“加工”好的营养物质释放到血液中,运输到全身。肿瘤细胞可以轻易地捕获并利用这些LPC作为构建细胞膜的原料,从而支持其快速增殖和生长。
简单来说,这个模型可以概括为“果糖 → 肝脏(加工)→ 肿瘤(利用)”。果糖并未直接“喂养”肿瘤,而是通过肝脏这个“中转站”,为肿瘤的扩张提供了源源不断的“建材”。更多前沿的抗癌资讯,您可以访问MedFind官网获取。


癌症患者饮食建议:如何科学看待果糖?
看到这里,许多人可能会担心:水果里也富含果糖,难道以后连水果都不能吃了吗?
答案是否定的。我们需要区分两种果糖:
- 天然果糖:存在于完整水果中,通常与膳食纤维、维生素和抗氧化物伴随,吸收速度较慢,对身体代谢冲击较小。
- 游离果糖:主要指高果糖玉米糖浆等形式,被大量添加到奶茶、汽水、甜点等加工食品中。它们缺乏营养屏障,能被身体迅速吸收,更容易过量摄入,从而对健康构成威胁。
因此,对于结直肠癌患者和希望预防癌症的人群来说,真正的敌人是那些隐藏在加工食品和含糖饮料中的“游离果糖”。适量食用水果是健康饮食的一部分,但应严格限制含糖饮料和高糖零食的摄入。在抗癌的道路上,除了合理的饮食管理,及时了解并获取有效的治疗方案也同样重要。MedFind致力于为患者提供全球最新的靶向药物信息及代购服务,帮助患者把握更多治疗机会。
总而言之,这两项研究共同揭示了果糖通过复杂的间接机制促进结直肠癌的生长与转移。虽然这些发现主要基于临床前模型,有待在人体中进一步验证,但它们无疑为我们敲响了警钟:控制糖分摄入,尤其是游离果糖,对于癌症的预防和管理至关重要。
