攻克“脑癌之王”:胶质母细胞瘤治疗的困境与挑战
胶质母细胞瘤(Glioblastoma, GBM)是成人中最常见且恶性程度最高的原发性脑肿瘤,素有“脑癌之王”之称。其治疗面临两大核心难题:首先,GBM细胞具有高度侵袭性,像树根一样渗透到正常的脑组织中,导致手术难以完全切除,复发率极高。其次,大脑存在着一道名为“血脑屏障”(BBB)的生理防线,它能有效阻止血液中的有害物质进入大脑,但也同时将绝大多数化疗药物拒之门外。因此,开发能够穿越屏障、精准打击肿瘤的新疗法,是全球医学界亟待解决的挑战。
《自然·通讯》重磅研究:智能纳米马达的诞生
近日,南京师范大学毛春与万密密教授团队在国际顶尖期刊《Nature Communications》上发表了一项突破性研究,成功设计出一种“尺寸可变的自反馈纳米马达”(NO-Lip@PAC@Cur NMs)。这一创新成果如同一种“智能变形导弹”,能够巧妙地穿透血脑屏障,直达肿瘤深处,并通过一种前所未有的“线粒体矿化”机制,高效地杀伤癌细胞。

智能纳米马达如何精准“引爆”肿瘤?
这种纳米马达的设计极为精巧,它利用了胶质母细胞瘤微环境中钙离子浓度较高的特点,实现了多级靶向和协同治疗:
- 智能变形穿越屏障:初始状态下,纳米马达尺寸较大(约500纳米),能通过趋化作用主动穿越血脑屏障。进入肿瘤区域后,其脂质外壳会在肿瘤微环境的触发下降解。
- 精准靶向线粒体:外壳降解后,会释放出尺寸更小(约50纳米)的内核(PAC NMs)。这些小尺寸的内核能够更深入地渗透肿瘤组织,并精准靶向癌细胞的“能量工厂”——线粒体。
- 诱导线粒体“钙化”:纳米马达内核会招募大量的钙离子进入线粒体,并联合其携带的药物姜黄素,阻止钙离子外流。这导致线粒体内形成不溶性钙盐,即“矿化”或“钙化”,从而破坏线粒体功能,切断癌细胞的能量供应,最终诱导其凋亡。
对于寻求更多治疗选择的患者,了解全球最新的药物和疗法至关重要。MedFind的抗癌资讯板块持续更新前沿研究,帮助您掌握第一手信息。

令人鼓舞的研究成果
该研究通过一系列实验,证实了这种新型纳米马达在治疗胶质母细胞瘤方面的巨大潜力:
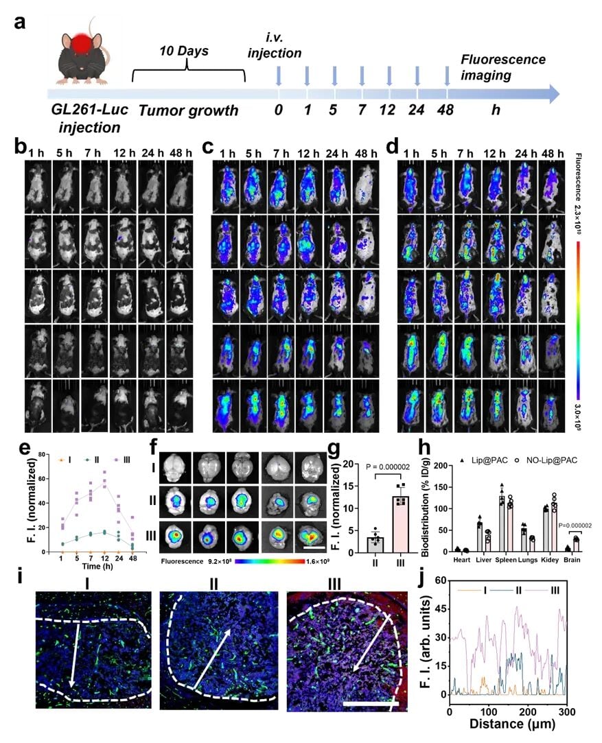
- 高效诱导矿化:经纳米马达处理后,肿瘤细胞线粒体内的钙离子浓度提升了6.2倍,并成功观察到线粒体的结构破坏和钙沉积。
- 卓越的肿瘤靶向性:在动物模型中,纳米马达在脑部的富集量高达29.3% ID/g,是普通对照组的3.6倍,显示出强大的穿透和靶向能力。
- 显著的抗肿瘤疗效:治疗组小鼠的肿瘤生长受到显著抑制,中位生存期从33天延长至49天。病理学分析也证实,肿瘤细胞凋亡增加,增殖能力减弱。
- 良好的安全性:与传统化疗药物替莫唑胺相比,该纳米马达疗法未引起明显的血脑屏障破坏或全身毒副作用,安全性更优。对于已上市的靶向药物,患者可以通过MedFind代购服务获取可靠的购药渠道。

总结与展望:未来可期
这项研究首次提出了通过“线粒体矿化”来治疗癌症的全新概念,并成功构建了一个集智能变形、多级递送和协同治疗于一体的先进纳米系统。它不仅为攻克胶质母细胞瘤这一顽固堡垒提供了强有力的“新武器”,也为其他重大疾病的靶向治疗开辟了新的思路。虽然这项技术仍处于研究阶段,但它代表了未来精准治疗的方向。如果您对当前已获批的靶向药物有疑问,可以咨询MedFind AI问诊,获取个性化的信息参考。
