在癌症治疗领域,细胞免疫疗法无疑是一颗璀璨的明星。其中,CAR-T细胞疗法在治疗血液肿瘤方面取得了巨大成功,但其“个性化定制”模式也带来了高昂的治疗费用和长达数周的生产周期,许多患者在焦急的等待中可能错失最佳治疗时机。更棘手的是,即使是自体细胞,也可能在体内被其他免疫细胞攻击,导致疗效大打折扣。
近日,一项发表于《自然·通讯》(Nature Communications)的重磅研究为我们带来了新的希望。来自麻省理工学院(MIT)和哈佛医学院的科学家们成功设计出一种能够“隐身”的CAR-NK细胞,它不仅能巧妙躲避宿主免疫系统的攻击,还能更持久、更安全地对抗癌细胞。

“现货型”疗法的核心挑战:免疫排斥
目前全球已有多款CAR-T疗法获批,主要用于治疗淋巴瘤、白血病等血液恶性肿瘤。然而,动辄数十万美元的费用和3-6周的等待期,是其广泛应用的主要障碍。为了解决这一难题,科学家们将目光投向了“现货型”(allogeneic)疗法,即使用健康捐赠者的免疫细胞提前制备好,像血库一样冷冻储存,患者可即取即用。
但这条路并不平坦,最大的挑战在于免疫排斥——患者的免疫系统会将这些外来细胞识别为“入侵者”并加以清除。面对这些挑战,许多患者和家属急切寻求更前沿的治疗信息。如果您对最新的癌症治疗方案有任何疑问,可以尝试使用MedFind的AI问诊服务,获取专业的解答和建议。
“隐身”CAR-NK细胞:免疫疗法的革命性设计
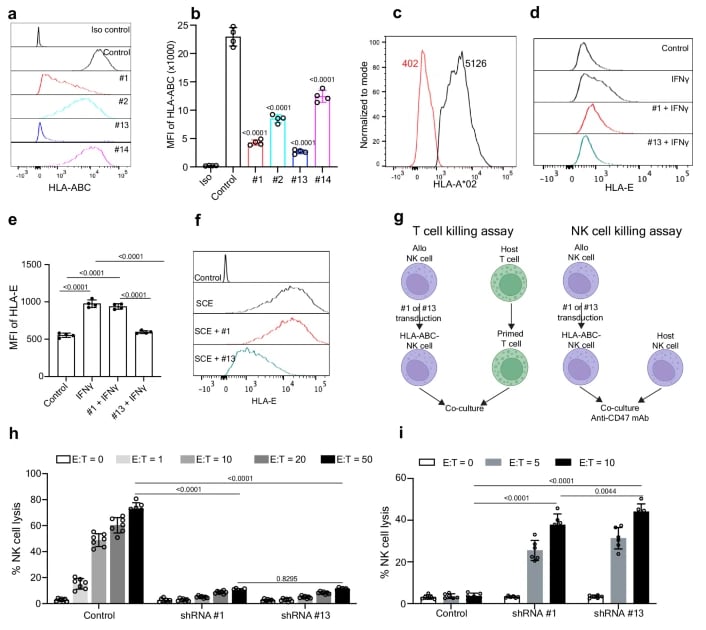
NK(自然杀伤)细胞是人体免疫系统的“前线哨兵”,相比T细胞,其引发移植物抗宿主病的风险更低,是开发“现货型”疗法的理想选择。为了让供体的CAR-NK细胞不被排斥,研究团队设计了一套精妙的“三位一体”基因改造方案:
- 精准伪装:通过一种特殊的shRNA技术,精准降低NK细胞表面的HLA-ABC蛋白表达。这是识别外来细胞的主要“标签”,降低它就能有效躲避患者体内CD8+ T细胞的攻击。
- 保留“通行证”:在降低HLA-ABC的同时,保留了另一种关键蛋白HLA-E的表达。HLA-E可以向宿主自身的NK细胞发出“自己人”的信号,避免被误伤。
- 增强攻击力与隐蔽性:研究人员将这套“隐身系统”与识别癌细胞的CAR(嵌合抗原受体)以及抑制T细胞活性的PD-L1等免疫调节蛋白整合到一起,通过一次改造即可完成。这大大简化了生产流程,为规模化生产铺平了道路。

临床前研究验证:更强效、更持久的抗癌效果
在针对人类淋巴瘤的小鼠模型中,“隐身”CAR-NK细胞展现了卓越的治疗潜力。实验结果显示:
- 普通CAR-NK细胞在两周内几乎被小鼠免疫系统完全清除,导致肿瘤迅速复发。
- 而经过改造的“隐身”CAR-NK细胞在三周后依然大量存活,并保持着强大的杀伤能力,使小鼠的肿瘤体积显著缩小,部分甚至完全消失。
更重要的是,这些改造后的细胞能够表达更高水平的抗癌武器(如颗粒酶B、穿孔素),且不易耗竭,意味着它们能更持久地与癌症作斗争。
安全性显著提升:破解细胞因子风暴难题
CAR-T疗法一个令人担忧的副作用是“细胞因子释放综合征(CRS)”,严重时可危及生命。而这项研究发现,“隐身”CAR-NK细胞能够显著减少IL-6、IFNγ等关键炎症因子的释放,在小鼠模型中,关键炎症因子水平下降超过60%,从而极大地降低了CRS的风险,解决了免疫疗法的一大安全隐患。
未来展望:从血液肿瘤到实体瘤的广阔前景
这项技术从“定制化”迈向“现货化”的革命,不仅让癌症治疗更高效、更安全,也让“患者不等药”的理想照进现实。目前,针对淋巴瘤(CD19靶点)、卵巢癌(间皮素靶点)的“隐身”CAR-NK细胞已在临床前模型中取得成功,临床试验正在规划中。未来,凭借NK细胞对实体瘤更强的浸润能力,该技术还有望应用于肺癌、乳腺癌等更多癌种的治疗。
虽然“隐身”CAR-NK细胞疗法仍在临床前研究阶段,但它为癌症治疗描绘了激动人心的未来。对于寻求当前可用靶向药或免疫治疗方案的患者,了解药物的获取渠道和价格至关重要。MedFind致力于为患者提供海外靶向药代购服务,以可靠的渠道和合理的价格,帮助患者获得治疗希望。您可以持续关注MedFind的抗癌资讯板块,我们将为您追踪最新的临床研究进展。
