中枢神经系统淋巴瘤的治疗困境
中枢神经系统淋巴瘤(CNSL)是一种侵袭性极强的恶性肿瘤,约占所有颅内恶性肿瘤的4%。由于其高侵袭性,若不及时治疗,患者的中位生存期可能仅有1.5个月,这使得开发高效的治疗方案迫在眉睫。如果您或您的家人正在寻求关于CNSL的更多信息,可以咨询MedFind的AI问诊服务。
目前,临床上针对CNSL的治疗方法包括高剂量化疗、靶向治疗、放疗及免疫治疗等,但整体预后仍不理想,复发率和死亡率居高不下。治疗失败的一个核心障碍是血脑屏障(BBB)的存在。这一生理屏障如同一道“城墙”,严格限制了绝大多数治疗药物进入中枢神经系统,导致药物无法在肿瘤部位达到有效浓度。此外,传统治疗常伴随严重的副作用,如白细胞减少、恶心、脱发等,严重影响患者的生活质量。因此,开发能够突破血脑屏障、高效靶向肿瘤的创新疗法,已成为改善CNSL患者预后的关键。MedFind致力于提供全球最新的抗癌资讯,帮助患者了解前沿治疗方案。

“肠-脑轴”:口服药物递送的新思路
传统的静脉给药虽然直接,但具有侵入性,并存在感染风险。相比之下,口服药物因其便捷、痛苦小、成本效益高等优势,更易于患者接受。然而,口服药物需要克服胃肠道和血脑屏障的双重挑战。“肠-脑轴”理论的提出为此提供了新的可能。该理论揭示了肠道与大脑之间存在着复杂的双向通讯。近年研究发现,肠道中的免疫细胞(特别是巨噬细胞)在被激活后,能够迁移至中枢神经系统,并穿过血脑屏障。这启发了科学家们:是否可以利用这些“自带导航”的免疫细胞作为药物载体,实现从肠道到大脑的精准递送?
科研突破:可口服的“智能药物”Pt-MOFs@Glu
基于这一创新思路,四川省人民医院缪养宝团队通过生物信息学分析发现,CNSL的肿瘤微环境中存在大量来源于肠道的巨噬细胞。这些细胞响应趋化因子信号,从肠道“奔赴”大脑肿瘤部位。据此,团队开发了一种全新的口服药物递送平台——Pt-MOFs@Glu。该平台设计精巧,其核心是一种金属有机框架(MOFs),内部“锁”住化疗药物卡铂(Carboplatin),外部则包裹了能被肠道巨噬细胞特异性识别的β-葡聚糖。

图1. 用于肠–脑传输的非侵入性口服药物递送系统及其作用机制。
研究验证:从肠道到大脑的精准打击
研究团队通过一系列实验验证了这一设想。体外实验证实,肠道巨噬细胞能够高效吞噬Pt-MOFs@Glu纳米颗粒。在小鼠模型中,口服给药后,这些载药的巨噬细胞成功地通过淋巴系统进入血液循环,最终突破血脑屏障,精准地聚集在脑部的淋巴瘤部位。

图2. CNSL组织与正常人脑的scRNA-seq生物信息学分析。
更关键的是,当这些“特洛伊木马”到达肿瘤微环境后,肿瘤细胞产生的高活性氧(ROS)会“解锁”MOFs结构,释放出卡铂,对肿瘤细胞进行精准杀伤。这种药物释放机制不仅提高了疗效,还因其靶向性而降低了对正常组织的毒副作用。同时,该平台还能激活体内的抗肿瘤免疫反应,如激活CD4+ T细胞和CD8+ T细胞,形成“雪崩效应”,在杀死肿瘤细胞的同时,建立起长效的免疫记忆,有效抑制肿瘤的复发和转移。

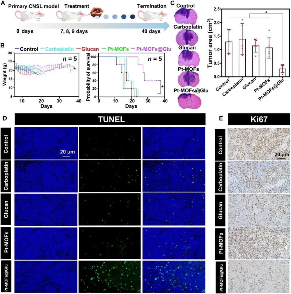
图7. Pt-MOFs@Glu在CNSL小鼠模型中的抗肿瘤效果。
临床意义与未来展望
这项发表于《Science》子刊的重磅研究,首次证实了利用“肠-脑轴”实现口服药物治疗中枢神经系统淋巴瘤的可行性。它通过一种非侵入性的方式,巧妙地利用人体自身的免疫细胞作为载体,成功克服了血脑屏障这一巨大挑战。该策略不仅能直接杀伤肿瘤,还能协同激活免疫系统,为CNSL的治疗提供了“化疗+免疫”的双重打击。虽然这项研究中的Pt-MOFs@Glu平台仍处于临床前阶段,但它为未来的药物开发指明了方向。对于目前已上市的靶向药物,患者可以通过MedFind代购服务获取,以确保治疗的及时性。我们期待这一变革性技术能早日进入临床,为广大CNSL患者带来更安全、更有效的治疗新选择。
