在与癌症抗争的漫长旅程中,如何让抗癌药物更精准、高效且安全地抵达肿瘤病灶,同时最大限度地减少对健康组织的伤害,一直是全球科学家们不懈追求的目标。蛋白质,作为生命活动的基础组成部分,凭借其卓越的生物相容性、可编程性及结构均一性,正成为构建新一代智能药物递送系统的理想载体。然而,要精确控制蛋白质纳米颗粒的组装结构,并建立其宏观特性(如大小、药物释放速度)与微观分子设计之间的关联,仍面临巨大挑战。

创新突破:智能蛋白载体实现阿霉素精准递送
近日,内蒙古大学李昕宇团队在国际权威期刊《Journal of Controlled Release》上发表了一项具有里程碑意义的研究成果。他们受细菌嵌合胶原样蛋白(CLP)的启发,独创性地设计并构建了一系列结构高度可编程的嵌合胶原样蛋白(Chimeric CLP-like Proteins)。这些蛋白如同“智能骨架”,成功负载了广谱抗肿瘤药物阿霉素(Doxorubicin,DOX),形成了嵌合胶原样蛋白-阿霉素偶联纳米复合物(CDCNs)。在针对三阴性乳腺癌(TNBC)和胶质母细胞瘤(GBM)这两种恶性实体瘤的动物模型中,CDCNs展现出卓越的靶向递送能力、显著增强的抗肿瘤效果以及大幅降低的系统毒性,为癌症治疗带来了新的希望。

图1:CDCNs的设计与制备机制。 (A) DOX活化示意图。(B) 嵌合蛋白结构域组成:N端刚性球状结构域、柔性线性胶原样结构域、C端DOX偶联位点。(C) 活化的DOX通过迈克尔加成反应与蛋白载体上的半胱氨酸残基偶联。(D) CDCNs的宏观结构模型:DOX偶联的线性域被包裹在核心,刚性球状域形成纳米粒外壳。(来源:论文Fig 1)
模块化设计:精准调控药物递送性能
这项研究的核心在于其精妙的模块化设计策略。研究团队设计的嵌合蛋白包含三个关键功能域(图1B):
- N端刚性球状结构域: 提供纳米粒的稳定性和作为后续靶向肽的融合位点。
- 中部柔性线性胶原样结构域: 决定纳米粒大小和药物释放速率的关键区域。
- C端特异性偶联位点: 用于通过稳定的硫醚键共价偶联活化的阿霉素。
通过先进的基因工程技术,研究人员能够精确调控这三个结构域的长度、类型(如α-螺旋、β-折叠)和数量(如偶联位点数)。这种结构上的“可编程性”使得CDCNs的宏观性质,包括粒径、形貌、载药量和释放动力学,都能被精准定制,以满足不同肿瘤治疗的特定需求。

图2:线性结构域长度对CDCNs的影响。 (A) 不同长度线性结构域CLPs的设计及预测结构(红色:线性域;蓝色:α-螺旋域;紫色:DOX偶联位点)。(B) Vα222CLP3-DOX CDCNs的TEM图像(均匀球形)。(C) 线性域长度对CDCNs粒径的影响(DLS分析)。(D) 线性域长度对DOX包封率的影响。(E) 不同pH下,线性域长度对DOX释放动力学的影响。(来源:论文Fig 2)
结构决定性能:揭示药物释放奥秘
研究深入揭示了嵌合蛋白的微观结构如何精妙地决定CDCNs的宏观性能和药效:
1. 线性域长度的影响(图2):
- 线性域长度增加,纳米粒粒径减小,药物包封率提高。
- 线性域长度增加,药物释放速率加快,这得益于更长的亲水柔性链在生理环境中促进纳米粒溶胀,增强药物扩散。
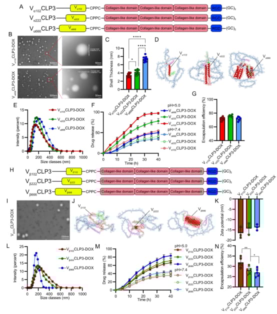
2. 刚性结构域类型与长度的影响(图3):
- α-螺旋域长度增加,外壳厚度增加,药物释放速率减缓,形成更致密的屏障。
- β-折叠域长度增加,药物包封率降低,药物释放速率加快,因其刚性和平面构象增加了蛋白质载体的疏水性,同时降低了药物扩散的内部阻力。

图3:N端球状结构域异质性对CDCNs的影响。 (A, D) N端α-螺旋异质性设计及蛋白预测结构(蓝色:线性域;红色:α-螺旋域;紫色:偶联位点)。(B, C) TEM图像及统计分析显示α-螺旋长度增加导致外壳增厚。(E) α-螺旋长度增加导致粒径略增。(F) α-螺旋复杂度增加显著减缓DOX释放。(G) α-螺旋异质性对包封率影响小。(H, J) N端β-折叠异质性设计及蛋白预测结构(蓝色:线性域;红色:β-折叠域;紫色:偶联位点)。(I) β-折叠异质性对CDCNs宏观结构影响小。(K) β-折叠异质性对Zeta电位影响小。(L) β-折叠复杂度增加使粒径略降。(M) β-折叠复杂度增加显著加速DOX释放。(N) β-折叠结构增加显著降低包封率。(来源:论文Fig 3)
3. 阿霉素偶联位点数量的影响(图4):
- 偶联位点数量增加,纳米粒粒径减小,药物包封率提高,形成更致密的CDCNs结构。
- 偶联位点数量增加,药物释放速率减缓,更高的载药量导致疏水阿霉素分子聚集形成更致密的疏水核心,使CDCNs更均质稳定。

图4:DOX偶联位点数量对CDCNs宏观结构和药物包封的影响。 (A) 具有不同DOX偶联位点数量(1, 3, 5)的CLPs构建示意图。(B) TEM图像显示偶联位点增多(Vα222CLP3GC5-DOX vs Vα222CLP3GC1-DOX)导致粒径显著减小。(C) DLS分析证实粒径随偶联位点增加而减小。(D) 包封率随偶联位点增加而提高。(E) 更多偶联位点减缓了不同pH下的DOX释放速率。(来源:论文Fig 4)
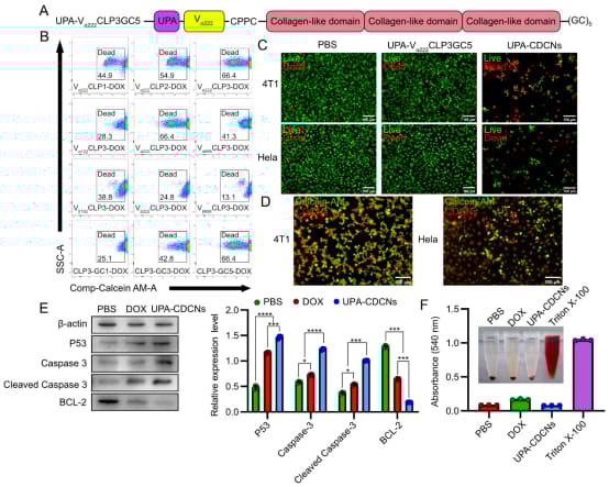
精准打击:靶向治疗三阴性乳腺癌(TNBC)
在筛选出综合性能最优的载体Vα222CLP3GC5后,团队通过融合尿激酶型纤溶酶原激活物(UPA)肽基因,赋予其靶向能力。UPA肽能特异性识别在三阴性乳腺癌细胞(如4T1细胞)上高表达的uPAR受体。
体外抗肿瘤效果:
- 精准识别: 荧光显微镜显示,UPA修饰的CDCNs (UPA-CDCNs) 能高效被uPAR阳性的4T1 TNBC细胞内吞。
- 强力杀伤: UPA-CDCNs对4T1细胞展现出强大的杀伤力,诱导显著凋亡,并通过上调P53、Caspase-3等促凋亡蛋白,激活了经典的阿霉素凋亡通路。
- 安全性高: 溶血实验证明UPA-CDCNs具有良好的生物相容性。

图5. TNBC靶向CDCNs的体外抗肿瘤效果。(A) TNBC靶向肽UPA融合至Vα222CLP3GC5 N端构建UPA-CDCNs示意图。(B) 流式细胞术分析显示不同CDCNs的抗肿瘤效果,Vα222CLP3GC5-DOX抑制效果最佳。(C) 活/死染色图像评估UPA-CDCNs抗肿瘤效果。(D) UPA-CDCNs靶向能力成像(红色DOX荧光):在uPAR+ 4T1细胞内强积累,在uPAR- HeLa细胞外滞留。(E) Western blot分析显示UPA-CDCNs处理上调促凋亡蛋白(P53, Caspase-3, Cleaved Caspase-3),下调抗凋亡蛋白(BCL-2)。(F) 溶血实验证实UPA-CDCNs生物相容性良好。(来源:论文Fig 5)
体内显神威:高效抑瘤,毒性大降
在三阴性乳腺癌原位小鼠模型中的评价更令人振奋(图6):
- 精准富集,长效滞留: UPA-CDCNs能长时间富集在肿瘤部位,而未修饰的CDCNs则被快速清除。
- 强效抑瘤: 显著抑制肿瘤生长,延长生存期(中位生存期远超游离阿霉素组)。
- 促进凋亡: 肿瘤组织内广泛凋亡,促凋亡蛋白表达上调。

图6. UPA-CDCNs的体内抗TNBC效果。(A) 实验设计时间线。(B) 生物发光成像及相对强度定量显示UPA-CDCNs显著抑制肿瘤进展。(C) 荷瘤小鼠生存曲线(UPA-CDCNs组显著延长)。(D) 活体荧光成像评估CDCNs和UPA-CDCNs药代动力学(UPA-CDCNs肿瘤滞留时间长)。(E, F) 解剖后代表性肿瘤图像、肿瘤重量和直径记录(UPA-CDCNs组最小)。(G) 主要器官荧光成像显示UPA-CDCNs肿瘤特异性富集(与C图对应)。(H) 肿瘤组织H&E染色(中央区),红箭头示凋亡区域。(I) 全肿瘤组织蛋白表达Western blot分析。(J) 肿瘤组织BCL-2免疫组化(红虚线示凋亡区、实体瘤、过渡区)。(K) 肿瘤组织Caspase 3 / Cleaved Caspase 3免疫荧光。(来源:论文Fig 6)
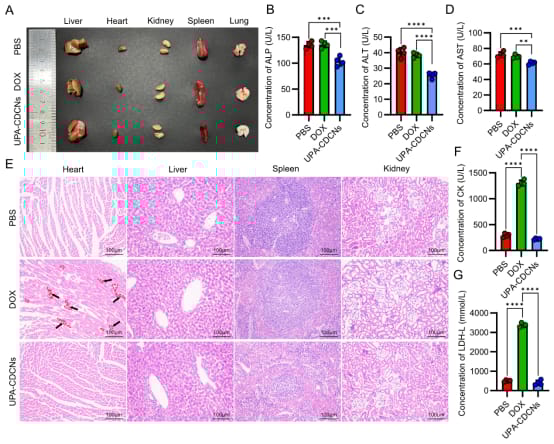
安全性优势:显著降低毒副作用
与传统游离阿霉素相比,UPA-CDCNs展现出显著的安全性优势(图7):
- 心脏保护: 游离阿霉素引起明显心肌病变,而UPA-CDCNs未观察到心脏毒性或主要器官损伤。
- 降低系统毒性: 治疗组血清中心肌损伤标志物和肝损伤标志物水平显著低于游离阿霉素组,接近正常水平。

图7. UPA-CDCNs相比游离DOX生物毒性降低。(A) TNBC小鼠不同治疗组各组织照片(DOX组脾肿大)。(B) 血清碱性磷酸酶(ALP)水平(脾肿大相关,UPA-CDCNs组略降)。(C, D) 血清丙氨酸转氨酶(ALT)和天冬氨酸转氨酶(AST)水平(肝损伤标志,UPA-CDCNs组接近正常)。(E) 心、肝、脾、肾组织H&E染色。红虚线和黑箭头强调游离DOX诱导的心肌病(心脏切片深色点状物质)。(F, G) 血清肌酸激酶(CK)和乳酸脱氢酶(LDH-L)水平(心肌损伤标志,DOX组显著升高)。(来源:论文Fig 7)
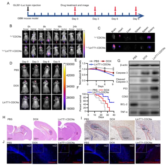
突破血脑屏障:靶向治疗致命脑瘤(胶质母细胞瘤, GBM)
团队进一步探索了该平台用于治疗致命脑瘤胶质母细胞瘤(GBM)的潜力。他们将GBM靶向肽LinTT1基因融合到载体N端。LinTT1能特异性结合GBM微环境中肿瘤和基质细胞表面异常表达的线粒体蛋白p32。
- 体外高效杀伤GBM细胞: LinTT1-CDCNs处理GBM细胞(GL261)12小时,即可导致64.3%的细胞死亡,效果显著优于游离阿霉素(仅19.8%)。
- 成功穿越血脑屏障(BBB): 在体外Transwell BBB模型和体内小鼠模型中,LinTT1-CDCNs均能有效穿越BBB,成功抵达脑部肿瘤部位,而未修饰的CDCNs则无法有效进入大脑。
- 体内高效抗肿瘤,显著延长生存期: LinTT1-CDCNs治疗组使肿瘤生物发光信号显著降低,并显著延长小鼠中位生存期至40天以上,远超PBS组和游离阿霉素组。组织学证据也证实GBM病灶显著缩小,并激活了促凋亡通路。

图8. LinTT1修饰CDCNs的抗GBM效果。(A) 体内抗GBM实验时间线。(B) 活体荧光成像示踪Cy7标记的CDCNs和LinTT1-CDCNs药代动力学。(C) 给药24小时后主要器官荧光成像显示LinTT1-CDCNs成功穿越BBB在脑部富集,而CDCNs主要富集于心肾。(D) GBM模型小鼠生物发光成像。(E) 不同治疗后GBM相对生物发光强度定量(LinTT1-CDCNs组显著降低)。(F) 生存曲线(LinTT1-CDCNs组生存期显著延长)。(G) 全脑组织凋亡相关蛋白Western blot分析。(H) 脑组织H&E染色显示LinTT1-CDCNs治疗显著减小GBM病灶。(I, J) GBM病灶处BCL-2免疫组化及Caspase-3/ Cleaved Caspase-3免疫荧光。(来源:论文Fig 8)
意义与展望:开启蛋白药物递送新篇章
这项研究不仅成功开发了针对三阴性乳腺癌和胶质母细胞瘤的高效低毒靶向递送系统,其提出的“结构可编程嵌合胶原样蛋白”设计策略更具深远意义:
- 精准调控: 通过调整蛋白微观结构,可精确控制纳米粒的宏观性质(粒径80-800 nm可调,释放时间20-40 h可调),满足不同肿瘤治疗需求。
- 模块化平台: N端可作为“通用接口”融合多种靶向肽、免疫调节肽,甚至光动力/光热响应肽,轻松构建多功能治疗载体。
- 拓展性强: 该平台可整合刺激响应元件,实现药物在肿瘤部位的智能响应释放。其应用前景不限于癌症治疗,还可拓展至免疫佐剂、抗生素递送等领域。
- 安全优势: 基因工程设计的de novo CLP作为“空白模板”,潜在免疫原性风险更低,且具备高纯度、批次间一致性好、易于规模化生产等优势。
结论:
内蒙古大学李昕宇团队开发的基于嵌合胶原样蛋白的CDCNs平台,巧妙地结合了刚性球状蛋白的稳定性和线性胶原蛋白的可调性,通过基因工程实现了载体结构-性能-功能的精准编程。该平台在三阴性乳腺癌和胶质母细胞瘤模型中展现出的高效靶向、强效抑瘤和卓越安全性,为克服传统化疗药物阿霉素的毒副作用和递送瓶颈提供了强有力的新工具。其模块化、可编程的设计理念,为下一代智能化、多功能蛋白基药物递送系统的开发开辟了广阔道路。对于寻求前沿癌症治疗方案的患者,了解此类新型药物递送技术至关重要,这有助于拓宽治疗选择,提升治疗效果。您可以通过MedFind的抗癌资讯获取更多药物信息和诊疗指南,或通过AI问诊服务了解个性化治疗建议。
