引言
胃鳞状细胞癌(GSCC)作为一种罕见且极具侵袭性的胃癌亚型,其独特的组织病理学特征和尚不明确的病因,一直以来都是临床诊断和治疗的难点。近期,一项发表于《自然·通讯》(Nature Communications)的重磅研究为我们揭开了其神秘面纱的一角。
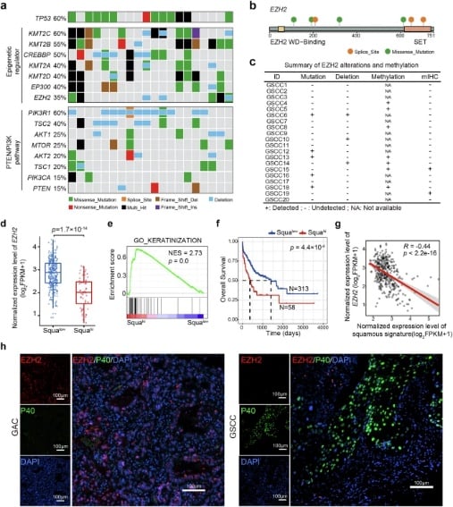
由四川大学研究团队主导的这项研究,不仅深入剖析了胃鳞状细胞癌的发病机制,还为开发新的治疗策略指明了方向。研究团队通过对20例GSCC样本进行全面的基因组学分析,锁定了一个关键的分子——EZH2。
研究核心发现:EZH2基因缺失是关键驱动因素
研究人员发现,在胃鳞状细胞癌中,表观遗传调控基因是突变频率最高的基因类别之一,其中zeste同源物2(EZH2)的异常尤为突出。通过全外显子组测序(WES)和靶向亚硫酸氢盐测序(TBS)分析,研究证实了EZH2基因缺失在GSCC患者中的高频出现。
为了验证这一发现,研究团队在体外和体内小鼠模型中进行了实验。结果显示,当胃类器官中的Ezh2基因被敲除后,确实会诱导出鳞状特征。更重要的是,当Ezh2基因缺陷与GSCC中同样常见的Trp53和Pten基因突变相结合时,能够导致小鼠体内形成典型的胃鳞状细胞癌。

揭示分子机制:EZH2-TFAP2C调控轴
那么,EZH2基因的缺失究竟是如何推动癌症发生的呢?研究进一步揭示了其背后的分子机制。正常情况下,EZH2蛋白通过H3K27甲基化来抑制一种名为转录因子AP-2γ(TFAP2C)的表达。TFAP2C是启动表皮鳞状分化的关键转录因子。
当EZH2功能丧失或缺失时,对TFAP2C的抑制作用便会解除,导致TFAP2C过度表达,从而启动并维持了胃部的鳞状分化,最终促进了胃鳞状细胞癌的形成。这一发现清晰地阐明了“EZH2-TFAP2C”这一关键调控轴在GSCC发病中的核心作用。

EZH2缺陷与GSCC相关(摘自Nature Communications)
临床意义与未来展望
胃鳞状细胞癌患者通常在晚期才被确诊,预后普遍比常见的胃腺癌更差,并且对现有的标准化疗方案反应不佳。因此,寻找新的治疗靶点和策略显得尤为迫切。
这项研究的重大意义在于,它不仅阐明了GSCC发病的关键分子机制,更重要的是,它确定了潜在的治疗靶点。实验表明,如果破坏TFAP2C的功能,可以显著降低由Ezh2缺失所驱动的GSCC的鳞状特征,甚至能够逆转其对化疗的耐药性。这提示我们,针对EZH2或TFAP2C的靶向治疗,可能成为未来攻克这种侵袭性胃癌的有效手段,为患者带来新的治疗希望。
