引言
我们都知道,长期吸入汽车尾气,尤其是柴油发动机尾气(DEE),会增加患上肺癌的风险。事实上,它已被国际癌症研究机构列为“第一类致癌物”。然而,柴油尾气究竟是如何在细胞层面“点燃”癌症的导火索?最近,一项发表于《Advanced Science》的重磅研究为我们揭示了其中的关键一环,特别是POLE基因缺陷在这一过程中的重要作用。
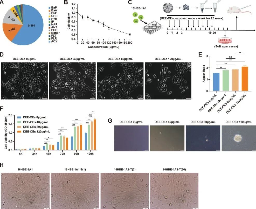
柴油尾气如何一步步诱发肺癌?
为了探明柴油尾气的直接致癌性,青岛大学的研究团队进行了一项创新性实验。他们将正常的支气管上皮细胞持续暴露于柴油尾气提取物中。结果令人震惊:
- 经过20周的持续暴露,这些原本正常的细胞形态开始变得异常。
- 将这些细胞植入免疫缺陷的小鼠体内后,它们迅速形成了肿瘤,经病理证实为肺鳞状细胞癌。
这项实验首次提供了直接证据,证实了柴油尾气暴露可以直接诱导支气管上皮细胞发生恶性转化,最终发展为肺癌。

基因测序揭示的“幕后黑手”:POLE与MMR缺陷
为了找出细胞癌变的根本原因,研究人员对这些癌细胞进行了全基因组测序(WGS)和RNA测序。分析结果揭示了几个关键问题:
1. 关键基因的“双重打击”:研究发现,在柴油尾气诱导的癌细胞中,普遍存在两种关键DNA修复机制的缺陷——即POLE基因缺陷和错配修复(MMR)缺陷。POLE基因和MMR系统就像是我们细胞内的“DNA校对员”,负责修复DNA复制过程中出现的错误。当它们双双“罢工”时,基因突变就会急剧累积。
2. 基因组的“雪崩”:这种双重缺陷导致了癌细胞内极高的突变负荷和基因组不稳定性。测序发现了大量的基因突变、拷贝数变异和基因表达异常。这些变化抑制了细胞正常的DNA损伤修复能力,同时却激活了包括JAK-STAT、PI3K-Akt和MAPK在内的多条与肺癌发展密切相关的信号通路。
简单来说,柴油尾气就像一个外部“破坏者”,而POLE和MMR的缺陷则像是内部“防线”的崩溃,两者的共同作用,最终导致了癌症的发生。

研究发现对肺癌患者的启示
这项研究不仅仅是一个科学发现,它对我们理解肺癌的成因以及未来的预防和治疗具有重要意义:
- 强调了“基因-环境”的相互作用:它解释了为什么同样暴露在污染环境中,有些人会患癌,而有些人则不会。个体的遗传背景(如是否存在POLE等基因的缺陷)在其中扮演了至关重要的角色。
- 提供了潜在的治疗靶点:POLE和MMR缺陷导致的基因组不稳定性,虽然促进了癌症的发生,但也可能成为治疗的“软肋”。例如,这类肿瘤往往对免疫检查点抑制剂(如PD-1/PD-L1抑制剂)等治疗方法更为敏感。
总而言之,这项研究深刻揭示了POLE基因缺陷在柴油尾气所致肺癌过程中的核心作用,为我们理解环境致癌物的具体机制提供了新的视角,也为开发更精准的肺癌预防和治疗策略指明了方向。对于肺癌患者而言,了解自身肿瘤的基因突变特征,可能有助于找到更有效的个性化治疗方案。
