引言:攻克局部晚期宫颈癌的治疗新希望
宫颈癌是威胁女性健康的常见恶性肿瘤之一,其中局部晚期宫颈癌(LACC)的治疗尤其具有挑战性。尽管同步放化疗(CCRT)是标准方案,但仍有相当一部分患者面临复发和转移的风险。近年来,以PD-1抑制剂为代表的免疫治疗为癌症治疗带来了革命性变化。最近,一项名为NATIC的II期临床研究结果为LACC患者带来了新希望,研究显示,替雷利珠单抗(Tislelizumab)联合化疗作为术前新辅助治疗,展现出卓越的抗肿瘤活性和可管理的安全性。

NATIC研究:一项创新的治疗探索
NATIC是一项前瞻性、单臂、II期临床试验,旨在评估替雷利珠单抗联合化疗在特定分期(IB3/IIA2期)的局部晚期宫颈癌患者中的疗效和安全性。
- 入组患者:研究共纳入30名符合条件的LACC患者,主要为鳞状细胞癌(93.3%),且绝大多数患者(96.7%)的PD-L1表达为阳性。
- 治疗方案:患者在接受根治性手术前,接受了3个周期的替雷利珠单抗(200mg,每3周一次)联合化疗(紫杉醇+铂类药物)。
- 主要目标:研究的主要终点是病理完全缓解(pCR)率,即手术切除的组织中已检测不到任何存活的肿瘤细胞,这是衡量新辅助治疗效果的关键指标。
研究结果:替雷利珠单抗疗效与安全性如何?
截至数据分析时,所有30名患者均完成了新辅助治疗并接受了手术,中位随访时间为14.7个月。结果显示,该方案疗效显著,安全性良好。

图:患者的基线特征、肿瘤应答及病理应答情况
惊人的临床疗效
- 病理缓解:研究达到了主要终点。在30名患者中,有20例实现了pCR,病理完全缓解率高达66.7%。另有4例患者达到主要病理缓解(MPR),使得总体病理缓解率(OPR)达到了80.0%。
- 临床缓解:根据影像学评估,客观缓解率(ORR)为90.0%,其中56.7%的患者达到完全缓解(CR),33.3%达到部分缓解(PR)。
- 生存数据:在随访期间,18个月的无病生存率预计为90.0%,且未发生死亡事件,显示出良好的远期生存潜力。

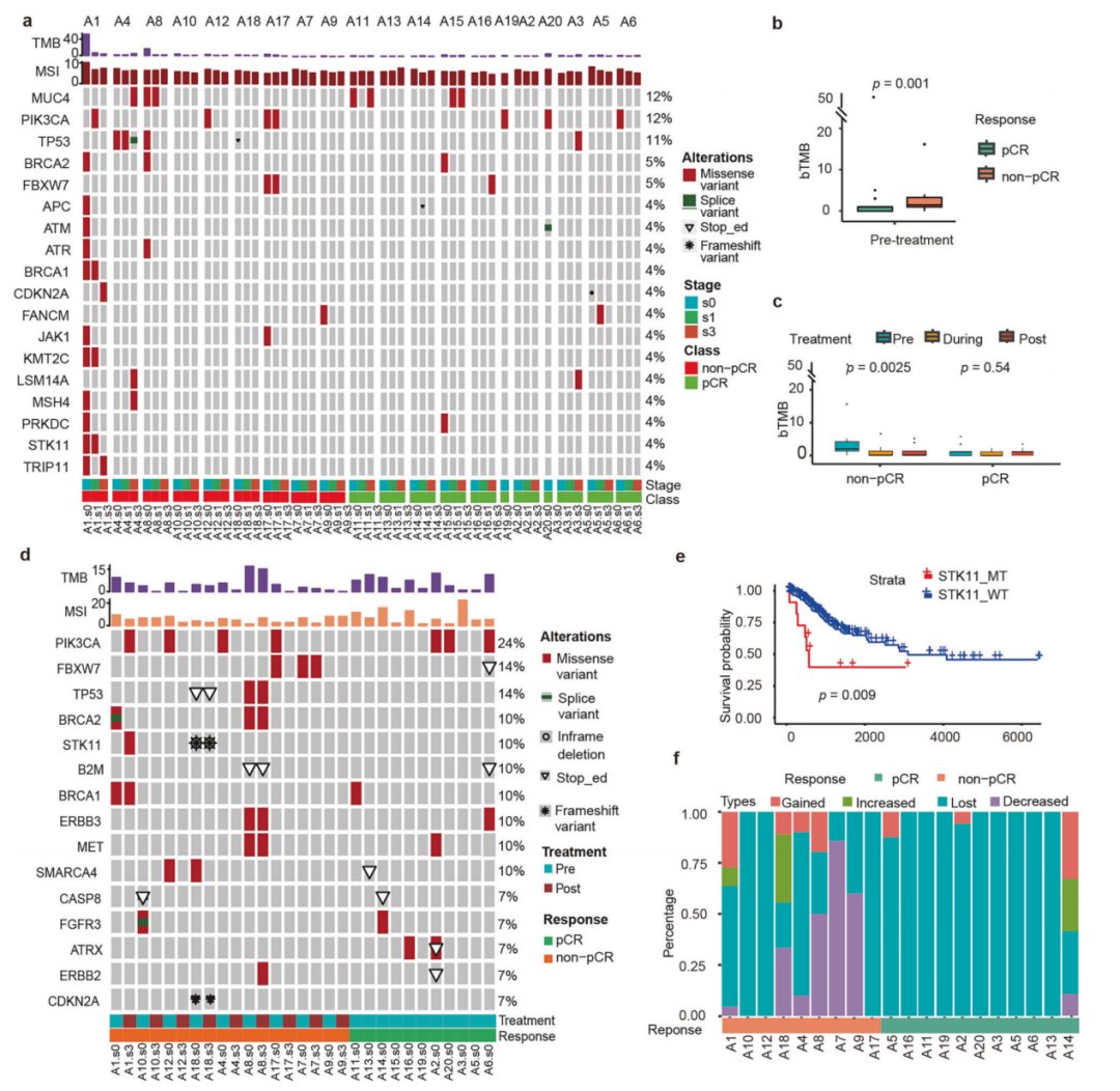
图:通过NGS测序分析基因组突变与疗效的关系
可控的副作用与安全性
安全性是评估任何新疗法的重要方面。研究中,所有患者均出现了治疗相关不良事件(TRAEs),但大多为轻中度且可控。最常见的是淋巴细胞减少、贫血和低白蛋白血症。3级TRAEs发生率为26.7%,未报告4级或导致死亡的不良事件。免疫相关不良事件(irAE)发生率为23.3%,仅1例为3级以上(格林-巴利综合征),经治疗后症状显著改善。总体而言,替雷利珠单抗联合化疗的安全性良好,未对后续手术造成显著影响。
哪些患者获益最大?生物标志物分析
研究还探索了预测疗效的生物标志物,为实现精准治疗提供了线索。

图:不同应答组之间差异基因、免疫信号及肿瘤微环境的比较
- PD-L1表达:实现pCR的患者,其治疗前的PD-L1表达水平显著更高,表明高表达PD-L1可能预示着更好的疗效。
- STK11突变:该突变仅在未达到pCR的患者中发现,且与较差的生存期相关,可能成为一个潜在的负向预测标志物。
- 免疫微环境:研究发现,治疗前肿瘤微环境更“热”(即免疫细胞更活跃,如CD8效应T细胞等)的患者,更容易从该联合治疗中获益。
研究总结与未来展望
NATIC研究的结果令人鼓舞,它表明替雷利珠单抗联合化疗作为局部晚期宫颈癌的新辅助治疗方案,不仅能带来极高的病理完全缓解率,还可能让患者避免或减少术后辅助放化疗,从而提高生活质量。这一方案有望成为LACC患者一种极具潜力的新选择。
对于考虑使用替雷利珠单抗等前沿免疫药物的患者而言,获取可靠的药物信息和便捷的购买渠道至关重要。MedFind(medfind.link)专注于提供海外靶向药和免疫药物的代购服务,并设有AI问诊和药物资讯版块,致力于帮助每位患者以合理的价格获取治疗所需。如果您对替雷利珠单抗的价格、购买方式或疗效有任何疑问,欢迎随时联系我们。
