放射治疗,作为癌症治疗领域不可或缺的基石,每年为全球数百万癌症患者带来生命的希望。从最初的X射线发现至今,放疗技术已取得了长足进步,如立体定向放射外科(SRS)和质子重离子治疗,其精准性旨在最大限度地保护健康组织,同时有效杀灭肿瘤细胞。然而,一项发表于《自然》杂志的突破性研究,却揭示了放疗鲜为人知的“另一面”:高剂量辐射在某些情况下,可能通过激活特定分子通路,反而促进未受照射的远处肿瘤转移灶生长。这项由芝加哥大学与华南理工大学合作完成的发现,无疑为我们重新审视放疗的“双刃剑”特性,并为未来的癌症治疗策略带来了新的思考与挑战。

从“远隔效应”到“坏远隔效应”:放疗的意外面纱
在放射治疗领域,一个长期存在的积极现象是“远隔效应”(abscopal effect)。这一概念最早于1953年提出,指的是局部放疗不仅能使受照射的肿瘤病灶缩小,甚至连未受辐射的远端肿瘤转移灶也可能随之消退。这通常被视为放疗与人体免疫系统协同作用的积极结果,为放射免疫治疗提供了重要的理论基础。
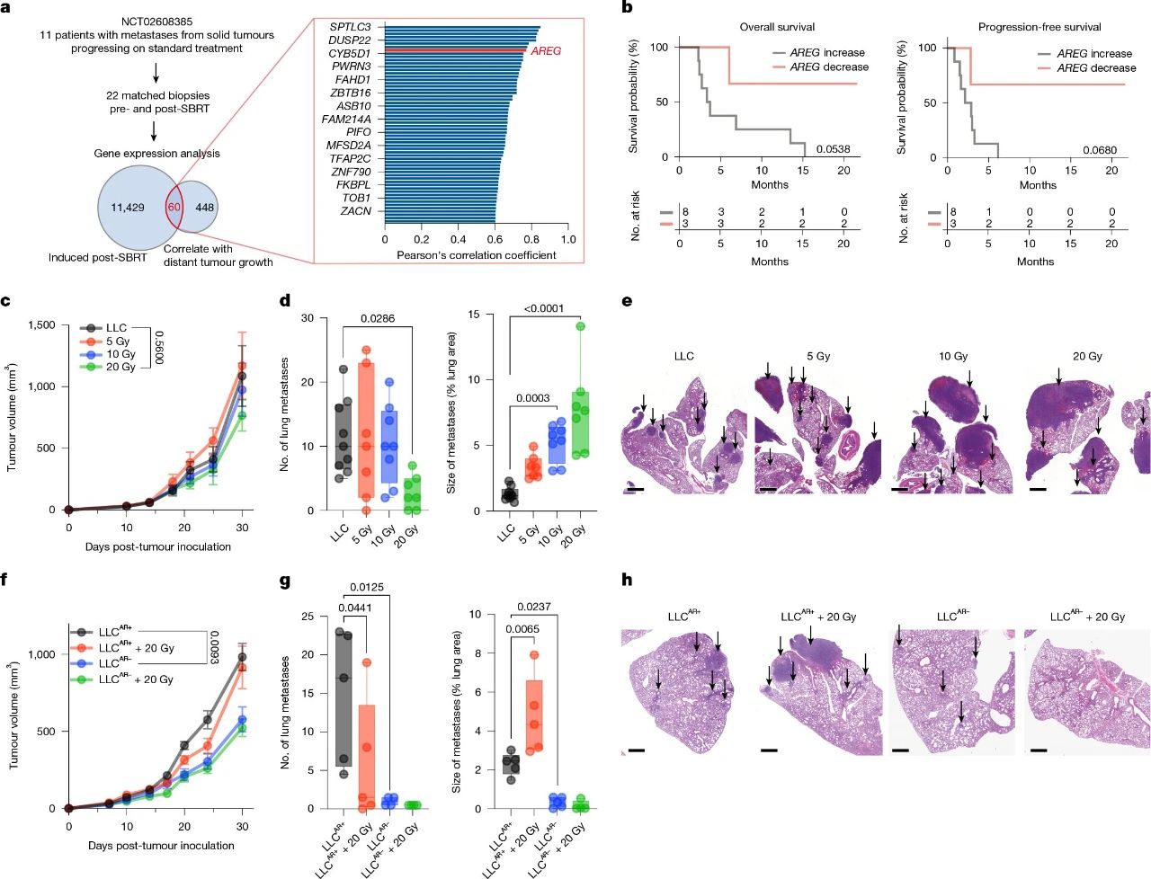
然而,上述芝加哥大学和华南理工大学的最新研究却揭示了一个截然相反的现象——“坏远隔效应”(badscopal effect)。研究团队对接受高剂量立体定向体部放射治疗(SBRT)的晚期实体瘤患者活检样本进行深入分析后发现,放疗后患者体内一种名为双调蛋白(amphiregulin,简称AREG)的蛋白质表达水平显著升高。更令人担忧的是,AREG的这种增加与远处未受照射的肿瘤转移灶的进展呈现出显著的正相关性。
进一步的临床数据分析也印证了这一发现:与放疗后AREG表达未增加的患者相比,AREG表达增加的患者其无进展生存期(PFS)和总生存期(OS)均显著缩短。这强烈提示,放疗所诱导的AREG表达增加,可能是导致远处肿瘤转移灶进展、进而影响患者预后的关键因素。这一发现对于癌症患者而言,意味着在接受放疗时,需要更全面地评估潜在的风险与收益。

放疗会诱导双调蛋白表达并促进远处转移灶生长
AREG如何“助长”远处转移?机制深度解析
为了揭示放射治疗促进远处肿瘤转移的深层机制,研究团队精心设计并开展了一系列动物实验。他们将路易斯肺癌(LLC)肿瘤细胞植入小鼠侧腹部,并对其进行局部放疗。实验结果令人深思:尽管20 Gy的放疗剂量能够减少肺部转移灶的数量,但无论是10 Gy还是20 Gy的放疗,都显著增加了肺部转移灶的平均大小。进一步的分析显示,放疗后LLC侧腹肿瘤局部及全身的AREG浓度均呈现出剂量依赖性升高,而未荷瘤小鼠在接受相同放疗时,其AREG水平并未发生变化,这有力地证明了放疗所诱导的AREG主要来源于肿瘤细胞本身。
为进一步验证AREG的关键作用,研究人员巧妙地运用了CRISPR-Cas9基因编辑技术,在LLC细胞中敲除了Areg基因。结果显示,与野生型肿瘤相比,AREG缺陷型肿瘤在放疗后的生长速度明显减缓,导致的肺部转移灶数量更少、体积更小,并且放疗不再引起肺部转移灶大小的增加。这一系列实验直接且明确地证实了,肿瘤细胞来源的AREG正是放疗导致远处转移灶增大的核心驱动因素。对于正在寻求靶向药或抗癌药的癌症患者而言,理解这一机制对于选择合适的治疗方案至关重要。
放疗对免疫微环境的“重塑”与AREG的协同作用
深入研究发现,放射治疗不仅诱导肿瘤细胞分泌AREG,这种双调蛋白还能与广泛表达的跨膜酪氨酸激酶——表皮生长因子受体(EGFR)结合。这一结合会激活细胞内的信号通路,进而调控细胞的存活、增殖、迁移以及细胞死亡等关键生命过程。在对接受SBRT治疗的非小细胞肺癌(NSCLC)患者外周血单核细胞(PBMCs)进行分析时,研究人员观察到Tyr992磷酸化的p-EGFR在单核细胞和树突状细胞上的表达水平最高,并且SBRT后p-EGFR+单核细胞的比例显著增加,这与患者较差的整体生存率密切相关。
动物实验也印证了这一现象:放疗后荷LLC肿瘤小鼠肺部的p-EGFR+单核吞噬细胞(MNPs),特别是Ly6C+ MNPs显著增多,但在AREG缺陷小鼠中则未出现此现象。这表明AREG可能通过靶向并影响以单核细胞和树突状细胞为主的EGFR+ MNPs,从而发挥其促进肿瘤转移的功能。
更令人关注的是,研究揭示放疗后MNPs的组成发生了显著变化,其细胞分化被“阻滞”在早期状态,并更倾向于沿着“免疫抑制”的轨迹发展,表现为抗肿瘤功能基因表达下调,而免疫抑制基因表达上调。此外,放疗还显著上调了肿瘤细胞表面的CD47“别吃我”信号,这一信号能有效阻碍巨噬细胞和髓细胞吞噬肿瘤细胞的能力,而这一关键过程同样是AREG依赖性的。这些发现为理解放疗副作用提供了新的视角,也为开发新的抗癌药和靶向药提供了理论依据。
应对“坏远隔效应”:靶向AREG的治疗新策略
既然AREG被证实是放射治疗“坏远隔效应”的关键介质,那么,通过阻断AREG能否有效改善放疗效果,甚至逆转其潜在的负面影响呢?研究人员对此进行了深入探索。他们给荷LLC肿瘤的小鼠注射了AREG靶向抗体。实验结果令人鼓舞:尽管单独使用AREG抗体未能显著抑制肿瘤生长,但当其与放疗联合使用时,却能显著延缓侧腹肿瘤的生长,并且完全消除了放疗所引起的肺部肿瘤转移灶大小增加的现象。这为癌症患者带来了新的希望,预示着未来可能通过联合用药来优化放疗效果。
更进一步的尝试是,将放疗与AREG抗体以及CD47抗体相结合,形成一种三联疗法。这种策略在实验中展现出更卓越的疗效,能够显著抑制LLC侧腹肿瘤的生长,并大幅减少转移灶的大小,其效果明显优于单独放疗或任何双联疗法。这表明,通过多靶点联合干预,有望更有效地对抗肿瘤转移。
对于正在积极寻求最新靶向药、抗癌药或考虑海外仿制药的癌症患者而言,了解这些前沿研究至关重要。MedFind致力于为全球癌症患者提供专业的海外靶向药代购服务,帮助您获取全球范围内优质、可及的创新药物。无论您是想了解特定靶向药价格,还是寻找哪里购买海外药品,我们都能提供支持。访问我们的MedFind靶向药代购网站,探索更多选择。
展望未来:个性化放疗与联合治疗的潜力
这项具有里程碑意义的研究,无疑为我们全面认识放射治疗的作用提供了全新的视角。它深刻揭示了放疗在精准打击肿瘤的同时,也可能通过诱导肿瘤细胞分泌AREG,进而激活免疫细胞上的EGFR,重塑免疫微环境,并抑制免疫细胞对肿瘤的吞噬作用,最终促进远处肿瘤转移灶的增长。这一发现不仅解释了临床上部分癌症患者在放疗后出现远处转移灶进展的现象,更为我们优化放疗策略、开发新型抗癌药和靶向药指明了新的方向。
展望未来,我们或许可以根据癌症患者在放疗后AREG表达水平的变化,实施更为精准的个性化放疗方案。对于那些AREG表达水平较高的患者,在接受放疗的同时,可以考虑联合AREG阻断治疗,以期最大限度地提升放疗的抗癌效果,同时有效抑制其潜在的促进转移副作用。此外,该研究也为进一步探索放疗与其他创新治疗手段(如EGFR-TKI、CD47抗体等)的联合应用提供了坚实的实验依据,有望为全球癌症患者带来更精准、更有效的治疗方案。
在探索这些复杂且前沿的癌症治疗方案时,专业的支持至关重要。MedFind不仅提供便捷的海外靶向药代购服务,帮助您获取所需的靶向药和抗癌药,还提供专业的AI问诊服务,为您提供初步的疾病信息和治疗建议。同时,我们丰富的药物信息与诊疗指南等抗癌资讯,旨在为癌症患者及其家属提供全面、可靠的知识支持,助您在抗癌之路上做出明智决策。
