在与癌症抗争的漫长旅程中,选择合适的治疗方案至关重要。阿霉素(Doxorubicin)作为一种广泛应用于乳腺癌、白血病和淋巴瘤等多种恶性肿瘤的强效化疗药物,其卓越的抗肿瘤效果毋庸置疑。然而,伴随其强大疗效的,是令人担忧的心脏毒性(Cardiotoxicity)风险,这常常成为限制治疗剂量和影响患者长期生存质量的关键因素。如何有效减轻这种副作用,已成为肿瘤治疗领域亟待解决的难题。
揭示肿瘤与心脏的“病理对话”:阿霉素心脏毒性新机制
长期以来,心血管疾病与癌症一直是全球女性健康面临的两大严峻挑战。随着乳腺癌诊疗技术的飞速发展,越来越多的患者得以长期生存,但随之而来的化疗相关心血管并发症风险也日益凸显。其中,阿霉素诱导的心脏毒性(DOXIC)因其高发病率和潜在的危及生命性而备受关注。尽管已知阿霉素能直接损伤心肌细胞,但肿瘤与心脏之间是否存在一种“病理对话”机制,从而加剧DOXIC的进展,这一问题此前并未得到充分探索。
近期,中国人民解放军总医院第二医学中心曹丰、Han Dong、王小宁等研究团队在国际权威期刊《Signal Transduction and Targeted Therapy》上发表了一项突破性研究,深入揭示了肿瘤与心脏跨器官通讯的复杂机制,并为减轻阿霉素心脏毒性提供了潜在的干预靶点。这项研究聚焦于细胞间信息传递的关键载体——外泌体(Exosomes)。
核心发现:外泌体miR-216a-5p如何加剧心脏损伤
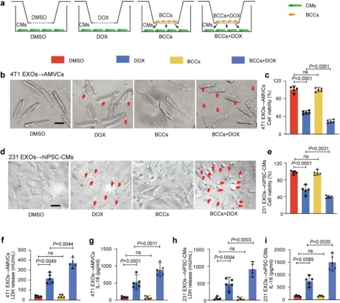
研究团队通过精密的体外实验和体内动物模型,发现了一个令人警醒的现象:经阿霉素处理的乳腺癌细胞会释放出含有特定微小RNA(miRNA)——miR-216a-5p的外泌体。这些“有害信使”被心肌细胞吸收后,会激活一条名为ITCH/TXNIP/NLRP3的炎症小体通路,最终导致心肌细胞发生焦亡(Pyroptosis),即一种程序性细胞死亡,从而加剧了阿霉素诱导的心脏毒性。
具体机制显示,在乳腺癌细胞中,miR-216a-5p的表达在阿霉素作用下通过ATF3介导的转录增强而上调,并通过SF3B4包装进入外泌体。而E3泛素蛋白连接酶ITCH被鉴定为miR-216a-5p的一个新的下游靶mRNA。ITCH负性介导硫氧还蛋白相互作用蛋白(TXNIP)泛素化,进而激活NOD-LRR-pyrin结构域相关蛋白3(NLRP3)炎症小体通路,最终导致心肌细胞焦亡。这一发现首次揭示了乳腺癌与心脏之间通过外泌体miR-216a-5p介导的ITCH/TXNIP/NLRP3通路,驱动心肌细胞焦亡的全新致病沟通模式。

图1:与乳腺癌细胞共孵育会加剧DOX诱导的心肌细胞焦亡(摘自Signal Transduction and Targeted Therapy)
为癌症患者带来希望:潜在的靶向干预策略
这项研究的重大意义在于,它不仅深入阐明了阿霉素心脏毒性的复杂病理生理机制,更重要的是,它为开发新的治疗策略指明了方向。研究结果提示,靶向心肌miR-216a-5p或阻断来自乳腺癌细胞的有害外泌体,有望成为缓解阿霉素心脏毒性的有效治疗途径。此外,鉴定这种细胞间通讯通路,也可能促使开发出用于早期检测癌症患者心脏毒性风险的新型生物标志物。
对于正在与癌症抗争的患者而言,了解这些前沿研究进展,并获取安全有效的靶向药、抗癌药及仿制药至关重要。MedFind致力于为全球癌症患者提供全面的支持。我们提供专业的海外靶向药代购服务,帮助患者便捷地获取所需的海外新药或高性价比的仿制药,解决“哪里买”的难题。同时,我们深知患者在治疗过程中面临的诸多疑问,因此特别推出AI问诊服务,提供智能、便捷的初步咨询。此外,MedFind还汇集了丰富的药物信息、诊疗指南等抗癌资讯,旨在帮助患者及其家属更好地理解病情,做出明智的治疗决策,共同应对癌症挑战。

结语
这项关于阿霉素心脏毒性机制的最新研究,不仅加深了我们对肿瘤与心脏之间复杂相互作用的理解,也为未来开发更安全、更有效的乳腺癌治疗方案奠定了基础。随着医学研究的不断深入,我们有理由相信,通过精准的靶向干预,将能最大限度地减少化疗副作用,提升患者的治疗效果和生活质量。MedFind将持续关注全球前沿医学动态,为患者提供最及时、最全面的支持,助力每位患者走好抗癌之路。
