近年来,益生菌已成为健康领域的“超级明星”,被广泛宣传具有调节肠道菌群、增强免疫力乃至辅助减肥等多种功效。补充益生菌似乎已成为一种流行的养生方式。然而,科学的真相往往比商业宣传更为复杂。即便是被誉为“有益”的细菌,在特定条件下也可能带来意想不到的风险。
近期发表在顶级期刊上的多项研究,就揭示了部分常见益生菌潜在的“阴暗面”,提醒我们不能盲目迷信其功效。
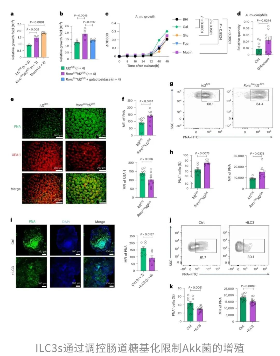
Akk菌:从“益生明星”到感染“潜在帮凶”?
Akkermansia muciniphila(嗜黏蛋白阿克曼菌,简称Akk菌)是一种备受关注的肠道共生菌。它以肠道黏液中的黏蛋白为食,通常被认为有助于维持肠道屏障完整性、调节代谢和免疫平衡。因其诸多潜在益处,Akk菌常被视为下一代益生菌的代表。
然而,清华大学团队在Nature Microbiology上发表的一项研究[1]却为Akk菌的“光环”蒙上了一层阴影。研究发现,Akk菌并非总是扮演“好人”角色。

研究背景:免疫系统的“哨兵”——ILC3s
研究团队关注的是肠道黏膜中的一类重要免疫细胞——第三型先天淋巴样细胞(ILC3s)。这些细胞被认为是维持肠道稳态、抵抗病原体入侵的关键力量。已知ILC3s能通过调节菌群来抑制某些致病菌(如啮齿类柠檬酸杆菌,与人类致病性大肠杆菌类似)的定植。
意外发现:ILC3s缺失导致Akk菌异常增殖
研究人员利用小鼠模型发现,当ILC3s缺失时,小鼠对啮齿类柠檬酸杆菌的易感性显著增加。令人惊讶的是,进一步分析显示,在ILC3s缺失的小鼠肠道中,Akk菌的数量异常增多。

通过抗生素处理或在无菌小鼠中单独定植Akk菌和病原体的实验,研究证实了正是Akk菌的过度增殖加剧了病原体的感染。



机制揭秘:Akk菌如何“助纣为虐”
进一步的机制探索发现,ILC3s通过分泌白细胞介素-22(IL-22)来调控肠道上皮细胞表面的糖基化模式。正常情况下,IL-22会抑制上皮细胞的半乳糖基化,从而限制Akk菌的食物来源(半乳糖),控制其数量。
然而,当ILC3s缺失时,IL-22分泌减少,肠道上皮细胞半乳糖基化水平异常升高。这为Akk菌提供了丰富的“食粮”,导致其疯狂增殖。更关键的是,大量增殖的Akk菌在代谢半乳糖时会产生过量的琥珀酸。
这种过量的琥珀酸改变了肠道微环境,竟成为了病原体(啮齿类柠檬酸杆菌)的“助燃剂”。琥珀酸能够上调病原体的关键毒力因子(如Tir和Ler)的表达,增强其在肠道定植和致病的能力。

因此,在特定的免疫缺陷背景下(ILC3s缺失),本应有益的Akk菌反而通过代谢产物间接增强了病原体的毒性,成为了感染加剧的“帮凶”。
乳杆菌:竟成胰腺癌免疫逃逸的“幕后推手”?
如果说Akk菌的“反转”揭示了益生菌在免疫失衡时的风险,那么另一类广泛存在于酸奶等发酵食品中的“明星”益生菌——乳杆菌(Lactobacillus),其潜在的负面作用则更加引人深思,尤其是在癌症领域。
加拿大多伦多大学团队在Immunity上发表的研究[2],将目光投向了预后极差的胰腺导管腺癌(PDAC)。

研究切入点:肿瘤微环境中的TAMs与AhR
研究人员分析了PDAC肿瘤微环境中的肿瘤相关巨噬细胞(TAMs),发现这些细胞呈现出显著的促肿瘤特性。其中,一个名为芳香烃受体(AhR)的信号通路在TAMs中异常活跃。
AhR是一种环境感受器,已知其活化能抑制免疫细胞的功能,帮助肿瘤逃避免疫系统的攻击。实验证明,在TAMs中特异性敲除AhR,可以显著抑制PDAC的生长,并增强抗肿瘤免疫反应。

追踪溯源:乳杆菌代谢产物激活AhR
那么,是什么激活了TAMs中的AhR通路呢?研究最终将“元凶”指向了肠道中的乳杆菌。
研究发现,特定的乳杆菌(如L. murinus)能够代谢膳食中的色氨酸,产生一类名为吲哚(Indole)的化合物。而这些吲哚类物质,正是AhR的强效激活剂。
这意味着,肠道中的乳杆菌通过代谢色氨酸产生吲哚,这些吲哚被吸收后进入肿瘤微环境,激活了TAMs中的AhR通路,进而抑制了抗肿瘤免疫反应,为胰腺癌细胞的生长和扩散创造了有利条件。

当研究人员使用抗生素清除小鼠肠道内的乳杆菌,或者喂食缺乏色氨酸的食物时,肿瘤内TAMs的AhR活性显著降低,肿瘤生长受到抑制,抗肿瘤免疫也得到恢复。这清晰地勾勒出了“乳杆菌-色氨酸代谢-吲哚-AhR激活-免疫抑制-肿瘤促进”这一负面链条。

结论与启示
这两项研究有力地证明,益生菌并非“百利而无一害”的神奇补品。它们在肠道这个复杂的生态系统中的作用是高度依赖于宿主状态和具体环境的。
- 在特定免疫缺陷条件下,Akk菌可能加剧病原体感染。
- 在胰腺癌等特定癌症背景下,乳杆菌可能通过代谢产物促进免疫逃逸,成为肿瘤的“帮凶”。
这些发现提醒我们,在选择和使用益生菌产品时应更加谨慎,切勿被过度宣传所迷惑。特别是对于免疫功能低下或患有癌症等严重疾病的患者,在考虑补充益生菌前,务必咨询医生或专业人士的意见,全面评估潜在的风险与益处。未来需要更多研究来阐明不同益生菌在不同健康状况下的具体作用和副作用。
注:研究[1]主要关注单一病原体与Akk菌的互作,肠道其他菌群的作用尚待探索;研究[2]中微生物组与色氨酸代谢的个体差异对AhR功能的影响需深入研究。两项研究主要基于小鼠模型,其结果在人类中的适用性有待进一步验证。
