引言:攻克实体瘤的CAR-T疗法新方向
CAR-T细胞疗法在白血病等血液肿瘤的治疗中取得了革命性成果,但在应对神经母细胞瘤(NB)等实体瘤时,其疗效却常常受限,难以实现持久缓解。如何突破这一瓶颈,让CAR-T疗法在实体瘤治疗中发挥更大作用,是当前癌症研究领域的重要课题。近期,一项发表于《科学进展》(Science Advances)的重磅研究为我们带来了新的希望。
放射性药物与CAR-T联手,实现肿瘤高效清除
研究人员探索了一种创新的联合治疗策略:将低剂量的放射性药物疗法(RPT)与靶向GD2的CAR-T细胞(GD2 TRAC-CAR T)相结合。在临床前研究中,这一组合展现了惊人的抗肿瘤活性。

实验结果显示,在体外培养的神经母细胞瘤细胞系中,先使用放射性核素177Lu进行低剂量辐射预处理,再加入GD2 CAR-T细胞,与单独使用其中任何一种疗法相比,联合治疗组几乎完全清除了所有肿瘤细胞。这一发现证明了两种疗法之间存在强大的协同效应。
精准“引路”:177Lu-NM600的靶向优势
为了避免传统放疗可能带来的全身性毒副作用,研究团队采用了一种名为177Lu-NM600的创新放射性药物。该药物能够像“精准导航”一样,将放射性物质177Lu选择性地递送到肿瘤病灶,从而实现对肿瘤的低剂量、高靶向性辐射,同时展现出良好的安全性。

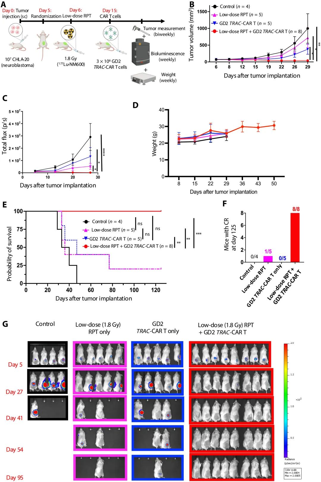
在神经母细胞瘤小鼠模型中进行的实验进一步证实,177Lu-NM600联合GD2 TRAC-CAR T细胞的治疗方案,能够显著清除局部的肿瘤病灶,且未观察到明显的毒性反应。这为CAR-T细胞疗法应用于实体瘤治疗提供了一种安全、高效的新联合策略。

揭秘协同增效背后的三大机制
为什么放射性药物疗法能让CAR-T的威力倍增?研究人员通过深入分析,揭示了其背后的多重作用机制:
- 为CAR-T细胞“开路”:低剂量的放射性药物疗法能够改善肿瘤微环境,促进更多的CAR-T细胞迁移并浸润到肿瘤组织内部,直击“敌人”大本营。
- 增强CAR-T细胞“火力”:研究发现,联合治疗后,CAR-T细胞分泌的颗粒酶、穿孔素等多种细胞因子水平显著上调。这表明辐射重塑了CAR-T细胞的功能,使其具备更强的细胞毒性、生存优势和免疫调节能力。
- 削弱肿瘤细胞“防御”:辐射还能够使神经母细胞瘤细胞表面的Fas受体表达显著上调,这相当于削弱了肿瘤的防御,使其对CAR-T细胞发起的凋亡攻击信号更加敏感。

研究总结与展望
总而言之,这项重要的临床前研究证实,低剂量的177Lu-NM600放射性药物疗法与GD2 CAR-T细胞疗法联合,能够在神经母细胞瘤模型中实现肿瘤的完全消退和动物的长期存活。通过增强CAR-T细胞浸润、促进细胞因子分泌和上调肿瘤细胞凋亡受体等多种机制,该联合策略成功地放大了CAR-T疗法的抗肿瘤效果。这一发现不仅为神经母细胞瘤的治疗带来了新思路,也为未来攻克其他实体瘤的CAR-T治疗瓶颈提供了极具潜力的解决方案。
