当孩子被诊断为癌症,家属最常问的往往不是“这是什么基因”,而是“为什么会得、还能不能治、会不会复发”。近几年,全基因组测序(WGS)让我们看到:在不少儿童肿瘤里,真正“拉动肿瘤发生与进展”的,常常不是单个字母的基因突变,而是更像“把整段书页撕下、倒装、重复粘贴”的结构变异(SV)。理解SV,能帮助我们更接近儿童癌症的真实“发动机”,也为复发风险评估、检测方案设计与后续研究提供方向。
一、什么是结构变异(SV)?用一个“书本装订”的比喻讲清楚
如果把DNA想象成一本超厚的说明书(基因组),那么常见的“点突变(SNV)”更像是某个字母写错了;而结构变异(SV)则是“整段内容的装订方式变了”,包括:
- 缺失:某几页被撕掉了
- 重复:某几页被复印粘贴了多次
- 倒位:某一段内容被倒过来装订
- 易位:两本书的章节被互相换装(不同染色体片段交换)
SV往往来自DNA双链断裂后的“错误修复”。修复这件事本来是救命的,但一旦修错了位置、方向或次数,就可能把关键基因“剪断”“关掉”或“异常放大”,从而推动肿瘤发生。
二、为什么儿童癌症特别需要关注SV?关键原因是“驱动方式不同”
越来越多的全基因组研究提示:SV是驱动儿童癌症的重要遗传因素。在本次大型泛癌研究中,研究者强调SV在儿童癌症驱动变异中占比很高(文中提及可超过60%)。这意味着:
- 有些孩子的肿瘤,看起来“点突变不多”,但SV可能非常关键;
- 只做某些局部检测,可能会漏掉真正的驱动事件;
- SV不仅关系到“怎么得的”,也可能关系到“为什么会复发、为什么出现耐药”。
研究之所以把儿童与成人放在一起对比,是因为儿童肿瘤的起源细胞、发病时间窗、致病过程与成人不同,导致SV的产生方式和落点也会不同。
三、这项研究做了什么?样本量有多大、看到了什么“全景图”
研究整合了1,616例儿童癌症配对肿瘤-正常的WGS数据,覆盖16种儿童癌症类型,并与2,203例成人肿瘤数据进行对比分析;在儿童队列中鉴定并筛选出45,853个体细胞SV。这种规模的对比,让“儿童肿瘤SV有什么共性、与成人差在哪、不同儿童癌种差在哪”变得更清晰。

儿童癌症结构变异SV全景研究概览图
四、最直观的差异:儿童脑肿瘤和实体瘤SV负荷更低,但血液肿瘤接近成人
“SV负荷”可以理解为:肿瘤基因组里发生了多少次“章节被重排”的事件。研究发现:
- 与成人相比,儿童脑肿瘤和实体瘤的SV负荷中位数低6-16倍;
- 血液系统恶性肿瘤的SV负荷与成人相近;
- 儿童不同癌种之间SV负荷差异很大:如骨肉瘤、肾上腺皮质癌负荷较高,且多数与TP53高突变率相关。
对家属来说,这个结论的实际意义是:不能用一种“固定印象”理解所有儿童癌症。同样是“儿童肿瘤”,有的类型基因组相对“整洁”,有的则充满复杂重排。后续检测策略、解读重点也会不同。

图1. 儿童和成人癌症中的体细胞SV负荷
同一种儿童肿瘤内部,SV负荷也可能差到“100倍以上”
研究还指出:在B-ALL、室管膜瘤等9种肿瘤中,同一癌种内部SV负荷差异可超过100倍。这种差异与以下因素相关:
- 复杂SV(例如染色体碎裂等)
- TP53突变状态
- 发病年龄
这提醒我们:即便诊断名称相同,两位孩子的肿瘤“基因组层面的难度”也可能完全不同。这也是为什么现代儿科肿瘤越来越强调分层治疗、风险评估与分子分型。
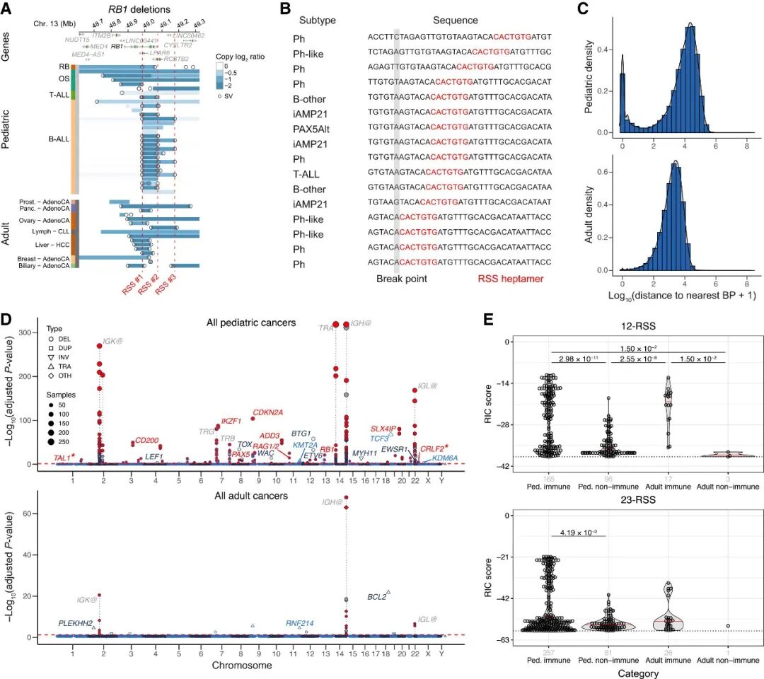
五、儿童ALL的一个关键线索:RAG介导的复发性SV热点,会“同时伤到免疫位点和驱动基因”
研究在儿童淋巴白血病中发现了一类重要现象:由RAG介导重组产生的复发性SV热点。
可以把RAG理解为:免疫系统在“训练B细胞/T细胞识别外敌”时,需要进行基因片段重排,这套“剪切-拼接”工具在正常情况下能产生多样的免疫受体。但在某些情况下,这把“剪刀”可能剪到了不该剪的地方,从而造成SV。
研究以RB1为例,在热点附近很小范围(20bp)内可见RSS保守序列;这类热点主要出现在B-ALL和T-ALL中。
更值得家属关注的点在于:儿童肿瘤的SV热点呈现独特“双峰”分布,其中<100bp的峰是儿童肿瘤特有,主要来自B-ALL和T-ALL。研究共鉴定出332个儿童肿瘤SV热点,主要来自B-ALL,以缺失为主;这些热点既出现在免疫基因重排区域(文中为63.0%),也富集于RB1、CDKN2A等关键肿瘤驱动基因的内含子区域,并与RAG1/2表达水平正相关。
对比之下,成人癌症仅鉴定出30个复发性SV热点,且主要集中在免疫区域,显著的基因区域热点主要提到BCL2。

图2. 复发性SV热点的基因组位置
一句话总结这部分:儿童ALL里,SV可能不是“随机坏掉”,而是有迹可循的机制性损伤
这类“机制性热点”对未来的意义很大:它提示某些儿童ALL的关键SV并非偶发,而是与免疫重排机制相关。临床上,这可能影响我们如何设计检测面板、如何解释复发风险、以及如何理解肿瘤演化路径。
六、SV“突变特征”是什么?为什么能帮助追溯肿瘤的形成过程
研究团队提取并识别出10种SV特征。你可以把“SV特征”理解为“犯罪现场的脚印类型”:不同诱因、不同修复方式,往往会留下不同的SV组合模式。
研究指出:这些特征并非某个队列独有,但在儿童与成人之间频率不同。其中:
- 聚类性SV特征(SV4、SV6、SV9)在染色体碎裂阳性样本中普遍富集;SV4在儿童和成人中都很常见,且在儿童骨肉瘤中检出率可达77.8%。
- 非聚类性特征中,SV2以非聚类性易位为主,在骨肉瘤、黑色素瘤和尤文肉瘤中富集。
- SV7以中等大小缺失(10 kb–1 Mb)为主,在儿童B-ALL与T-ALL中高度富集;其缺失尺寸分布与儿童SV热点缺失特征一致,并与RAG1/2高表达、热点附近RSS序列富集相关,提示RAG介导重组可能是儿童ALL中SV7特征的重要机制之一;而成人部分肿瘤中的SV7可能不依赖RAG机制,提示SV7可能存在多种形成路径。

图3. 儿童和成人癌症中的体细胞SV特征
七、为什么孩子治疗后仍可能复发?研究提示SV会在肿瘤进化中“持续发生”
很多家属在完成诱导治疗、巩固治疗后仍难以安心,因为复发像“悬在头上的一把刀”。研究对13例拥有多个时空样本的儿童癌症患者做了追踪分析,发现:SV在肿瘤克隆演化中可以持续出现,推动肿瘤内异质性与克隆更替。
研究观察到的例子包括:
- 骨肉瘤中易位和复杂SV在转移及患者来源异种移植模型中不断产生;
- 横纹肌肉瘤中也可见持续SV演化,且过程中MDM2扩增子模式发生变化;
- 神经母细胞瘤中SV与SNV的演化分支结构高度一致,诊断与复发时出现不同驱动基因SV交替;
- B-ALL中RAG相关SV7在主干与复发样本中占比相近,提示其可能持续推动白血病异质性及复发。

图4. 多样本骨肉瘤和B-ALL患者的SV演变
家属能从“演化”里得到什么现实帮助?
至少有三点:
- 复发不是“突然变坏”:很多时候是少数耐药克隆在治疗压力下被“筛出来”,并继续积累新改变。
- 一次检测不一定够:在部分高风险或复发场景中,医生可能会建议复发时重新做分子检测,以捕捉新的驱动事件。
- 理解结果有助于沟通方案:当报告提示复杂SV、扩增、易位等,往往意味着疾病生物学更复杂,需要结合指南、分层方案与临床试验信息综合判断。
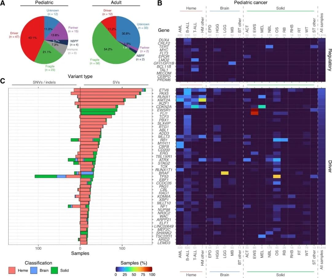
八、儿童肿瘤里“被SV影响的关键基因”与成人不同:儿童更偏向驱动基因
全基因组分析显示:在儿童癌症队列中,有10,672个基因至少携带一个体细胞SV断点,其中109个为高频变异基因,可分为六类,以已知驱动基因为主(文中提到驱动基因47个)。而在成人癌症中,高频变异基因更偏向脆性位点基因(文中为54.2%),驱动基因占比仅11.2%。
研究还强调:在儿童癌症中,除TP53和NF1外,许多驱动基因的SV发生率远高于点突变,并且呈现癌种特异性;多数基因的SV发生率是点突变的10倍以上,再次支持SV是儿童癌症发生的核心驱动因素之一。
另一个值得注意的发现是:STAG2的SV在儿童肿瘤中发生率接近成人的3倍,且在儿童B-ALL显著富集,多为第一内含子的缺失或易位,并与调控区域重叠;复发特异性SV可导致STAG2表达降低,提示其可能与复发相关。

图5. 基因SV和调控SV频率
九、把研究结论落到“看病用得上”:家属该如何理解WGS与SV报告
1)什么时候需要考虑WGS或更全面的分子检测?
是否需要WGS,要由主治团队结合病种、分层、治疗阶段决定。一般来说,如果出现以下情形,医生更可能讨论更全面的检测:
- 病理或常规分型无法解释的“非典型病例”
- 疑似存在复杂重排、易位或扩增驱动,但常规检测未捕捉到
- 高风险分层、复发/难治,需要寻找新的治疗线索或临床试验入组依据
2)拿到报告先看哪些关键信息?
- SV类型:缺失、重复、倒位、易位,是否复杂SV
- 涉及基因:是否命中已知驱动基因(如RB1、CDKN2A、TP53等)
- 是否提示RAG相关机制:在B-ALL/T-ALL场景下,若报告提示与免疫重排区域、RSS特征相关的事件,需要请医生结合分型与风险评估解读
- 与治疗决策的关联:哪些改变影响分层、预后判断、是否需要更强方案或考虑试验
重要提醒:SV的存在不等同于“没希望”,也不等同于“马上有靶向药可用”。它更常见的价值是解释生物学行为、辅助分层与研究/试验匹配。
十、居家管理与心理支持:在“等结果、做决策、担心复发”的日子里怎么熬过去
分子检测与复发风险讨论常常伴随焦虑。以下建议不替代医疗决策,但能帮助家属把生活重新“拉回可控范围”。
1)把信息收拢成“可问清单”,减少反复自责
建议准备一个笔记本或手机备忘录,把每次复诊最关心的问题固定为三类:
- 诊断与分层:目前属于哪一类分型/风险组?关键依据是什么?
- 治疗与随访:下一阶段目标是什么?何时复查什么指标?出现哪些信号需要提前联系医院?
- 分子结果:SV/易位/扩增涉及哪些基因?对方案是否有影响?是否需要复发时复测?
2)饮食与作息:以“治疗耐受”为核心,而不是追求偏方
- 优先保证总能量与蛋白:少量多餐,鸡蛋、鱼、瘦肉、豆制品按孩子耐受选择;口腔黏膜脆弱时用软食、温凉食。
- 感染风险期更重视食品安全:生冷、未充分加热食物尽量避免;分餐、勤洗手。
- 把睡眠当治疗的一部分:固定作息、降低夜间刺激,能改善情绪与恢复。
3)面对“复发恐惧”的简易心理技巧
- 把担忧具象化:写下“我最怕什么”,再写下“我能做的下一步是什么”(例如按时复查、记录症状、准备问题清单)。
- 把信息来源单一化:尽量只保留1-2个权威渠道(主治团队意见、权威指南解读),减少刷短视频与碎片化信息带来的二次伤害。
- 家庭分工:一人负责医疗信息与沟通,一人负责生活照护与情绪安抚,避免所有压力集中在一个照护者身上。
十一、下一步能做什么?把“看不懂的研究”变成“用得上的选择”
这项研究的意义不在于让家属背下专业名词,而在于提供了更清晰的事实框架:儿童癌症的SV图谱与成人不同;在B-ALL/T-ALL等疾病中,存在与RAG机制相关的复发性SV热点;SV特征与复杂SV可能参与复发与耐药的演化过程;而在儿童肿瘤里,被SV击中的常常是关键驱动基因。
对现实就医而言,这些信息会逐步沉淀为更合适的检测策略、更精细的风险分层、以及更匹配的临床试验与前沿治疗方向。
十二、MedFind能为你提供什么帮助(下一步行动建议)
当你手里拿着WGS或基因检测报告,最难的往往不是“做没做检测”,而是“结果到底意味着什么、下一步怎么选”。MedFind可以在两个关键环节帮到你:
- AI辅助问诊与治疗方案解读:把报告里的SV、易位、扩增、驱动基因等信息转成“家属能听懂的风险与选项清单”,并提示你和医生沟通时该问哪些关键问题。
- 抗癌药品跨境直邮:当医生评估需要使用海外已上市药物或在指南/研究证据支持下需要更可及的治疗选择时,我们可协助家属了解药物信息、准备合规所需材料,并尽力缩短“信息差”和“时间差”。
如果你愿意,可以整理以下信息再来咨询,会更高效:孩子的诊断名称与分型、治疗阶段(初治/缓解/复发)、主要检查结论(特别是WGS/融合基因/染色体报告)、当前用药与不良反应。我们会尽量用客观证据帮你把路看清楚,让每一步选择更踏实。
参考信息
1) Cancer Cell: https://www.cell.com/cancer-cell/fulltext/S1535-6108(26)00110-8
