很多患者家属会搜“吃大蒜能抗癌吗”“大蒜能不能提高免疫治疗效果”“吃蒜能延寿吗”。这些问题背后,往往是同一个焦虑:治疗已经很辛苦了,我们还能不能通过饮食做点“真正有用”的事,而不是被各种偏方带偏?这篇文章把近期两项与“大蒜活性成分”相关的研究证据,用患者能听懂的方式讲清楚:哪些结论是“有潜力的科学线索”,哪些仍停留在动物实验;癌症治疗期间怎么吃更安全;以及当你希望用到更前沿的治疗选择时,应该如何把信息落到可执行的方案上。
先把结论说在前面:大蒜不是药,但研究给了两个重要“线索”
线索1(与肿瘤治疗相关):有研究发现,大蒜来源的一种代谢物S-烯丙基-L-半胱氨酸(SAC)与食管鳞癌患者接受“化疗联合免疫治疗”的疗效信号相关;在动物模型中,补充SAC可改变肿瘤免疫微环境,让杀伤肿瘤的免疫细胞更“能打”,从而抑制肿瘤生长。这提示“大蒜相关代谢物可能成为饮食调节与疗效监测的方向”,但距离“建议患者靠吃蒜提高疗效”仍有路要走。
线索2(与代谢/衰老相关):另一项研究聚焦大蒜含硫化合物二烯丙基硫化物(DAS),发现其可在体内促进生成H2S(硫化氢)相关的生物活性信号;在雄性小鼠中,长期摄入与代谢、运动能力、认知表现和寿命延长相关,且在该动物实验中延寿幅度超过了常被讨论的二甲双胍(metformin)。但这仍是动物研究,不能直接等同于“人吃大蒜能延寿10%”。
最重要的提醒:如果你正在做免疫治疗、化疗、靶向或抗凝/抗血小板治疗,请不要自行用“大蒜提取物”“高剂量蒜油胶囊”等替代正规治疗或叠加大剂量补充。饮食可以是“加分项”,但治疗的主轴必须是循证的药物与方案。
大蒜与抗癌免疫:SAC到底做了什么?把机制讲“人话”
要理解SAC的意义,先弄清楚肿瘤里发生了什么。
你可以把肿瘤想象成一个“不断扩张的据点”,它不只是长出一团细胞,还会在周围形成一个“肿瘤微环境”:这里充满了让免疫细胞疲惫、迷路、甚至被劝退的信号。于是出现两类患者常听到的免疫学关键词:
- NK细胞:像“巡逻特警”,擅长快速识别并击杀异常细胞,但很多时候“进不去肿瘤核心区域”。
- CD8+T细胞:像“特种兵”,需要被激活后才能精准杀伤肿瘤细胞;但在肿瘤长期拉扯下,会进入耗竭状态(你可以理解为“越打越疲,枪也卡壳”)。
研究显示,SAC可能做了两件对“免疫战场”很关键的事:
-
让NK细胞更愿意、更能进入肿瘤组织:相当于把原本在血液里巡逻的特警,引导到肿瘤据点附近,参与正面作战。
-
让CD8+T细胞不那么“耗竭”:研究中提到,补充SAC后,T细胞上某些抑制性信号(例如PD-1、LAG-3)下降,而一些免疫激活相关因子(例如IFN-γ、IL-2、TNF)上升。用通俗话说,就是把“疲惫的特种兵”从半躺状态拉回“还能继续执行任务”的状态,从而更好地配合化疗与免疫治疗。
这里要强调:这些是机制层面的观察与动物实验结果,提示“可能性”,并不等于临床上已经可以用“吃蒜或补SAC”当作标准增效手段。

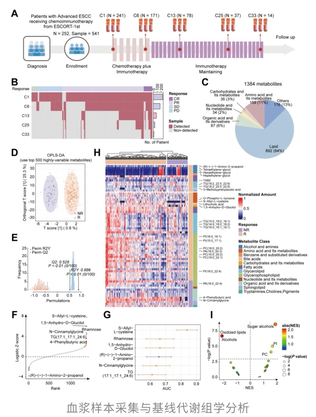
图:研究从代谢组学角度寻找与化疗联合免疫治疗反应相关的信号
“治疗前就能看出疗效苗头”?代谢组学在说什么
研究提出一个很有临床吸引力的想法:在治疗开始之前,人体代谢状态可能已经“预告”了免疫治疗的反应。
你可以把代谢组学理解为给身体做一次“化学账本盘点”:血液里成千上万种小分子(代谢物)此起彼伏,反映出营养、炎症、肝肾功能、肿瘤负担、微生态等综合状态。研究发现:
- 治疗前SAC水平更高的患者,似乎更可能出现“肿瘤明显缩小、对免疫治疗反应更好”的情况;
- 而疗效不佳者,SAC水平相对更低。
这对患者的意义不是“快去吃蒜”,而是两点:
- 代谢状态确实可能影响免疫治疗结局:营养不良、炎症、肠道菌群紊乱、糖脂代谢异常等,都可能间接拖累免疫系统。
- 未来可能出现更精细的疗效预测与动态监测工具:帮医生更早识别“高风险进展”人群,及时调整方案。

图:不同疗效人群在治疗前的代谢物水平对比(包含SAC信号)
治疗过程中代谢物还会“实时播报”?鞘脂与甘油磷脂意味着什么
很多患者会问:“我做了几次免疫治疗,到底有没有用?要等影像复查很煎熬。”研究也关注了治疗过程中的动态变化,提出了一个更“实时”的视角:治疗过程中代谢网络的变化,可能像一张动态风险地图。
研究观察到:
- 在疗效不佳/进展高风险人群中,血浆鞘磷脂逐渐积累;
- 在治疗有效人群中,甘油磷脂水平更高。
对患者怎么理解更贴近现实?可以把它当成“身体对治疗的适应轨迹”。当某些脂质代谢走向不利模式时,可能提示微环境更偏向免疫抑制、甚至与耐药相关。但要注意:这仍属于研究层面的发现,距离“用某个化验值就能决定停药/换药”还有很长距离,仍需要更大样本与前瞻性验证。

图:治疗过程中代谢变化可能反映疗效趋势

图:鞘脂上升可能与不良结局相关,甘油磷脂较高常见于疗效较好人群(研究观察)
SAC补充在动物模型里“确实变慢了”:但离临床建议还有哪些差距
研究进一步做了动物实验:与只接受常规治疗的小鼠相比,补充SAC的小鼠肿瘤生长更慢、体积更小、重量更轻;在食管鳞癌模型与肝转移模型中也观察到整体肿瘤负荷下降。
这类结果对患者有希望,但要把边界说清楚:
- 动物实验≠人体结论:剂量、代谢方式、肿瘤模型、免疫系统差异都很大。
- SAC是“分子”,大蒜是“食物”:食物中含量、吸收、烹饪损耗、个体差异都可能导致“吃了但体内水平上不去”。
- 研究也明确提示:膳食代谢物的临床应用仍需更大样本病例对照与前瞻性干预试验。

图:SAC补充与肿瘤生长抑制的动物实验结果

图:SAC可能通过增强NK细胞浸润、缓解T细胞耗竭来改善抗肿瘤免疫
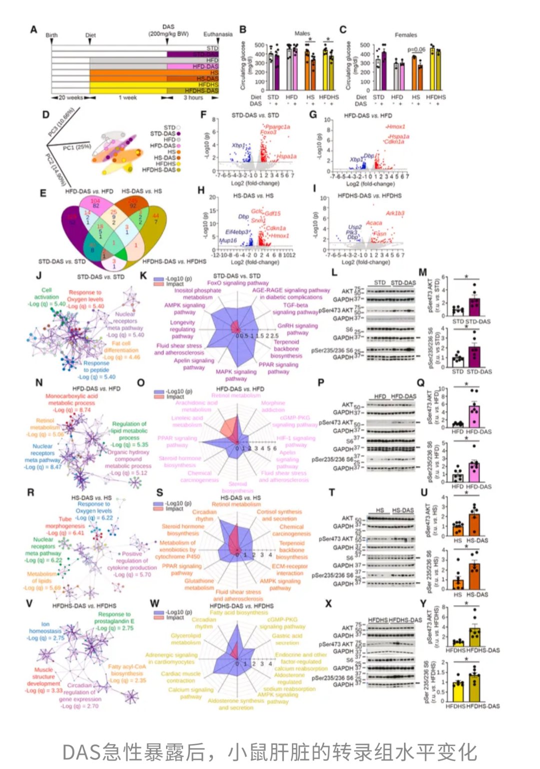
大蒜与“延寿”研究:DAS、H2S与健康寿命的关系怎么理解
另一项研究把视角从“抗肿瘤”转向“代谢与衰老”。它关注大蒜中的二烯丙基硫化物(DAS),以及其与H2S信号的关系。
很多人一听硫化氢会紧张:“那不是有毒气体吗?”这里要分清:
- 在人体内,H2S也可以作为气体信号分子参与多种生理调控(类似一氧化氮NO那样的“信号角色”)。
- 研究提出DAS相关化合物像“微型H2S储能罐”,在合适的生理环境下逐步释放,参与抗氧化、防御、线粒体能量代谢以及蛋白质过硫化等过程。
该研究在小鼠中观察到:长期摄入与代谢改善、运动能力提升、认知表现更好以及寿命延长相关;并提到在该实验条件下延寿幅度超过二甲双胍(metformin)。请务必注意:这并不意味着“DAS比二甲双胍更适合人类抗衰”,更不意味着糖尿病患者可以用吃蒜替代二甲双胍。

图:DAS与H2S相关机制及其在动物中的健康寿命观察
“延寿超10%”怎么理解才不被标题带跑偏
关于“寿命延长超10%”这类表述,最容易产生误解的点是:这通常来自动物实验的生存曲线差异,并且受到品系、饲养环境、饮食组成、剂量、性别等多因素影响。
研究也提示了重要限制:该小鼠实验仅纳入雄性小鼠,未充分考虑性别差异对H2S生成及衰老影响。这意味着即便在动物层面结论成立,也仍需要更多验证。

图:在不同饮食条件下,DAS与H2S生成能力及代谢指标相关

图:DAS可能影响与衰老相关的信号通路(研究观察)

图:动物实验中DAS与寿命延长相关的生存曲线

图:动物实验中DAS与健康寿命(体能、认知)指标相关
癌症患者到底能不能吃蒜?怎么吃更安全、对治疗更友好
把研究热度落到现实生活中,最关键的是“安全”和“可持续”。大多数患者在治疗期间可以适量吃大蒜作为食物,但要结合自身情况。
1)更建议的方式:当作调味配菜,而不是当作“治疗手段”
- 少量多次:比如在日常饮食中当作提味配料,而不是每天大量生吃。
- 胃肠道更敏感者优先熟食:蒜蓉熟制、炖煮、蒸烤通常更温和。
- 口腔溃疡、放化疗口腔黏膜炎:避免辛辣刺激,生蒜可能加重疼痛和进食困难。
2)这些情况要谨慎或先问医生
- 正在使用抗凝药/抗血小板药或近期准备手术、拔牙:大蒜及其提取物可能影响出血风险(尤其是“高剂量补充剂”)。
- 血小板低(化疗后常见)或有出血倾向:避免把蒜当保健品高剂量叠加。
- 严重胃食管反流、胃炎、消化道溃疡:生蒜可能诱发反酸、烧心、腹痛。
- 正在用多种药物且肝肾功能波动:不要自行添加“蒜油胶囊、浓缩大蒜素片”等高浓度制剂。
3)如果你希望“提高免疫治疗的成功率”,更优先做这几件事
相比纠结“吃什么能增强免疫治疗”,以下更可控、更常被证据支持的方向通常收益更大:
- 营养状态:体重快速下降、白蛋白偏低、进食不足时,尽早做肿瘤营养评估;必要时加用口服营养补充。
- 运动:在体力允许下,规律的低中强度活动有助于体能、睡眠与情绪;也更利于治疗依从性。
- 感染与炎症管理:发热、咳嗽、腹泻、伤口感染等要及时处理,避免在免疫治疗期间“雪上加霜”。
- 不自行停药/减量:任何不良反应先和主管医生沟通,很多副作用是可管理的。
把“研究线索”转成“可执行方案”:你可以这样和医生沟通
如果你或家人正在接受食管鳞癌或其他肿瘤的治疗,想把这类研究用于决策,建议把问题问得更“临床化”:
- “我目前的方案是化疗+免疫治疗,是否有明确适应证的靶向/免疫联合策略可选?是否需要做PD-L1、MSI、TMB或其他分子检测?”
- “治疗过程中若出现疗效不佳的早期信号,常见的调整路径是什么(换方案、加放疗、换免疫药、进入临床试验)?”
- “我想通过饮食配合治疗,能否做一次营养评估?有哪些食物需要忌口?我胃反流/口腔黏膜炎/腹泻时怎么吃更合适?”
在MedFind,我们能为你做什么:把信息差变成行动方案
对多数家庭来说,真正困难的不在于“看见一条研究新闻”,而在于:下一步怎么做、去哪做、用什么药、如何在安全前提下尽可能用上更合适的方案。
MedFind可以为你提供两类关键支持:
- AI辅助问诊与方案解读:把你的病理类型、分期、既往治疗、影像与检验结果整理成清晰问题清单,帮助你更高效地与医生沟通,并理解免疫治疗、化疗联合、潜在耐药与副作用管理要点。
- 抗癌药品跨境直邮:当你在医生指导下需要使用海外已上市、国内可及性暂不足的药物或同类方案时,我们帮助你合规、稳定地获取药物信息与供给路径,减少“找药难、等药久”的焦虑。
如果你愿意,可以把目前的诊断(肿瘤类型、分期)、正在使用的药物方案、最近一次影像结论和主要不适发给我们,我们会帮助你把“我该不该吃蒜”这类碎片问题,升级成一份真正能提高治疗确定性的行动计划。
参考信息
[1] Qian ZY, Deng Y, Xi M, et al. Longitudinal Plasma Metabolomics Guides Dynamic Risk Assessment and Dietary Modulation for Esophageal Squamous Cell Cancer Chemoimmunotherapy. Cancer Discov. 2026 Mar 3. doi: 10.1158/2159-8290.CD-25-1449. PMID: 41771153.
[2] Cáliz-Molina MÁ, López-Fernández-Sobrino R, et al. Enhanced non-enzymatic H2S generation extends lifespan and healthspan in male mice. Cell Metab. 2025 Dec 19:S1550-4131(25)00526-1. doi: 10.1016/j.cmet.2025.11.012. PMID: 41421349.
