胆道恶性肿瘤(BTC)是一类起源于胆管上皮,高度恶性且极具挑战性的癌症,主要包括胆管癌(CCA)和胆囊癌(GBC)。它不仅在全球范围内的发病率持续上升,在我国更是造成了巨大的公共卫生负担。许多患者确诊时已是晚期,错过了手术根治的最佳时机,治疗选择十分有限。然而,医学的飞速发展为我们带来了新的曙光——免疫治疗。这项突破性进展正在深刻改变胆道恶性肿瘤的治疗格局,为无数患者和家庭带来了前所未有的生存希望。本文将作为一份详尽的指南,深入浅出地为您解析胆道恶性肿瘤免疫治疗的最新现状、核心机制、关键生物标志物以及未来的研究方向。MedFind致力于为所有癌症患者和家属提供最新、最权威的抗癌资讯,并协助您了解和获取这些前沿的治疗方案。
胆道恶性肿瘤:难以攻克的“冷肿瘤”挑战与免疫治疗的崛起
胆道恶性肿瘤(BTC)是一组复杂的恶性肿瘤,它包括发生在肝内、肝外胆管的胆管癌(CCA)和胆囊部位的胆囊癌(GBC)。这类癌症的特点是高度异质性,意味着不同患者之间,甚至同一患者的不同肿瘤部位,其生物学特性都可能千差万别。胆管癌的发病率在全球范围内不断攀升,已占原发性肝癌的约15%。而胆囊癌则以其极高的恶性程度和极差的预后而闻名,我国每年死于胆囊癌的人数更是占到全球的28%,这无疑提示了胆道恶性肿瘤是一个不容忽视的公共健康难题。
对于早期胆道恶性肿瘤患者来说,手术切除是目前唯一可能达到根治效果的手段。然而,令人沮丧的是,超过一半的患者在确诊时就已处于晚期,失去了手术的机会。面对晚期胆道恶性肿瘤,传统的化疗效果往往有限,患者的治疗选择非常局限,预后不佳。
正是在这样的背景下,免疫治疗的突破性进展,尤其是程序性死亡配体1(PD-L1)抑制剂和程序性死亡受体1(PD-1)抑制剂的出现,为晚期胆道恶性肿瘤的治疗带来了革命性的改变。多项Ⅲ期临床试验,例如TOPAZ-1和KEYNOTE-966研究,明确证实了在标准化疗方案(吉西他滨+顺铂,简称GC方案)基础上联合免疫检查点抑制剂,能够显著改善患者的生存期。这标志着胆道恶性肿瘤的治疗正式迈入了“免疫联合化疗”的新时代,为患者带来了实实在在的生存获益和新的希望。
为什么BTC是“冷肿瘤”?深入理解免疫微环境的复杂性
要理解免疫治疗在胆道恶性肿瘤中的作用,首先要了解其独特的“免疫微环境”。绝大多数胆道恶性肿瘤在免疫学上被归类为“冷肿瘤”。这形象地比喻肿瘤内部像一个“冰冷”的战场,免疫细胞很少或根本不活跃,无法有效识别和攻击癌细胞。这种“冷”的状态,是由肿瘤微环境中高度的免疫抑制性所造成的。简单来说,肿瘤细胞通过多种机制,巧妙地“迷惑”或“压制”了我们体内的免疫系统,让其无法正常发挥抗癌作用。
具体来说,胆道恶性肿瘤的免疫微环境具有以下几个特点:
- 免疫抑制性细胞群体占据主导地位: 肿瘤周围富含髓系细胞,包括髓源性抑制细胞(MDSC)、肿瘤相关巨噬细胞(TAM)和肿瘤相关中性粒细胞(TAN)。这些细胞就像是肿瘤的“帮凶”,它们分泌各种因子,直接抑制T细胞等抗肿瘤免疫细胞的功能,帮助肿瘤逃避免疫系统的清除。
- 耗竭型CD8+T细胞显著扩增: 尽管CD8+T细胞是免疫系统中的“杀手”,负责直接攻击癌细胞,但在胆道恶性肿瘤微环境中,它们往往处于“精疲力尽”的状态,医学上称为“耗竭”。这些耗竭的T细胞会异常表达多种免疫检查点分子,比如TIGIT。靶向这些检查点,如TIGIT,有望解除T细胞的“疲惫”,恢复其抗肿瘤活性。
- 肿瘤相关成纤维细胞构建免疫屏障: 肿瘤相关成纤维细胞是肿瘤微环境中主要的间质细胞类型。它们会分泌大量的细胞外基质蛋白,形成坚韧的纤维化组织,就像一道物理屏障,阻碍免疫细胞浸润到肿瘤内部,进一步加剧了肿瘤的“冷”属性。
深入的机制研究进一步揭示了这些微环境中各组分的动态调控关系。例如,研究发现,胆管癌中的肿瘤相关巨噬细胞(TAM)是PD-L1的主要来源。如果只单一靶向TAM,可能会导致另一种免疫抑制细胞——粒细胞样MDSC(G-MDSC)的代偿性聚集,从而产生治疗抵抗。因此,同时靶向TAM和G-MDSC,可以显著增强PD-1抑制剂的疗效。此外,靶向CTLA-4联合GC方案也能提高PD-1抑制剂的治疗响应,其机制在于这种三联疗法能够募集并活化关键的抗肿瘤T细胞,同时削弱单核样MDSC(M-MDSC)的免疫抑制功能。还有研究发现,PD-1抑制后可能会代偿性激活TIM3通路,导致免疫逃逸。这意味着同时靶向PD-1和TIM3,有望更好地恢复CD8+T细胞的抗肿瘤活性。
综上所述,胆道恶性肿瘤之所以难以治疗,很大程度上源于其复杂的免疫抑制微环境。多种免疫细胞与间质细胞之间错综复杂的相互作用,共同构筑了一道道免疫屏障。因此,未来的治疗方向在于开发多靶点联合方案,同时靶向多种免疫抑制细胞和免疫检查点,从而逆转免疫抑制状态,最终实现胆道恶性肿瘤从“冷肿瘤”向“热肿瘤”的转化,让免疫系统能够有效识别并清除癌细胞。
免疫治疗的“指路灯”:胆道恶性肿瘤免疫响应生物标志物解读
尽管免疫治疗取得了显著进展,但并非所有患者都能从中获益。因此,寻找可靠的生物标志物,提前筛选出对免疫治疗更敏感的患者,实现精准治疗,是当前医学研究的重点。虽然目前还没有一个单一的、被广泛采纳的生物标志物纳入胆道恶性肿瘤的常规临床管理,但多项研究已经揭示了几个有潜力的预测因子,它们就像“指路灯”,帮助医生和患者做出更明智的治疗选择。

错配修复缺陷(dMMR)和微卫星不稳定(MSI-H):少数患者的福音
在约5%的胆道恶性肿瘤患者中,存在一种称为“错配修复缺陷”(dMMR)的基因异常。这种缺陷会导致细胞在DNA复制过程中出现错误时无法有效修复,从而积累大量的基因突变,表现为“微卫星高度不稳定”(MSI-H)的表型。你可以想象,肿瘤细胞的基因组像一本被反复修改却又无人校对的“错字连篇”的书。这些“错字”(基因突变)会产生大量异常的蛋白质片段,我们称之为“新抗原”。新抗原的存在能够强烈激活机体的抗肿瘤免疫反应,使得这些“错字连篇”的肿瘤更容易被免疫系统识别并攻击。
因此,MSI/dMMR的胆道恶性肿瘤患者对免疫检查点抑制剂(ICI)的响应率显著高于错配修复功能完整(pMMR)的肿瘤。多项临床试验证实,这类患者可以从ICI治疗中显著获益。基于这些卓越的数据,dMMR/MSI-H已经成为目前胆道恶性肿瘤中预测ICI疗效最明确、最有力的生物标志物。对于携带这一特征的患者来说,免疫治疗无疑是一条充满希望的道路。然而,由于其发生率较低,仅能使少数患者获益,这也促使科学家们继续寻找其他更广泛适用的标志物。
肿瘤突变负荷(TMB):另一个潜在的“指路灯”
肿瘤突变负荷(TMB)是另一个潜在的预测指标,它指的是肿瘤细胞中基因突变的数量。理论上,突变数量越多,产生的新抗原就越多,免疫系统识别和攻击肿瘤的可能性就越大。研究表明,高MSI肿瘤中有82.1%同时表现为高TMB,这不难理解,因为dMMR会导致大量突变积累。然而,高TMB肿瘤中只有18.3%同时伴随高MSI,这意味着存在大量微卫星稳定(不属于MSI-H),但肿瘤突变负荷较高的肿瘤群体。这提示我们,TMB可能能够筛选出更多适合免疫治疗的患者。
值得注意的是,Lin等对803例中国胆道恶性肿瘤患者进行的基因组分析揭示了中西方人群基因突变谱的差异。在中国队列中,最常改变的基因包括TP53(53%)、KRAS(26%)、ARID1A(18%)、LRP1B(14%)和CDKN2A(14%)。这些基因突变可能与患者对治疗的反应相关。另一项研究显示,TMB水平高低与患者的无进展生存期(PFS,指肿瘤不进展的时间)可能无关,但高TMB与更高的客观缓解率(ORR,指肿瘤缩小达到一定程度的比例)相关。虽然TMB作为生物标志物还需要更多大型临床试验的确认,但它无疑为筛选免疫治疗获益患者提供了新的思路。
PD-L1表达:争议中的预测因子
尽管PD-L1表达是其他许多癌症中常用的免疫治疗生物标志物(理论上,PD-L1表达越高,肿瘤越容易“欺骗”免疫系统,PD-1/PD-L1抑制剂效果越好),但在胆道恶性肿瘤中,其预测价值仍未完全明确,甚至存在一些矛盾的发现。
例如,在TOPAZ-1试验中,研究人员发现,无论肿瘤细胞的PD-L1表达水平高低,患者从度伐利尤单抗联合化疗中获得的生存获益都相似。同样,KEYNOTE-966试验也报告了PD-L1表达水平在预测疗效方面存在局限性。然而,在KEYNOTE-028试验中,PD-L1的表达水平却与胆道恶性肿瘤患者接受帕博利珠单抗治疗的临床效果呈正相关。这些相互矛盾的发现可能与胆道恶性肿瘤的高度异质性、不同的PD-L1检测抗体、以及不同的判读标准等多种因素相关。
因此,目前将PD-L1作为预测胆道恶性肿瘤免疫治疗响应的独立生物标志物具有一定的局限性,还需要更多的研究来验证其真正的临床价值。
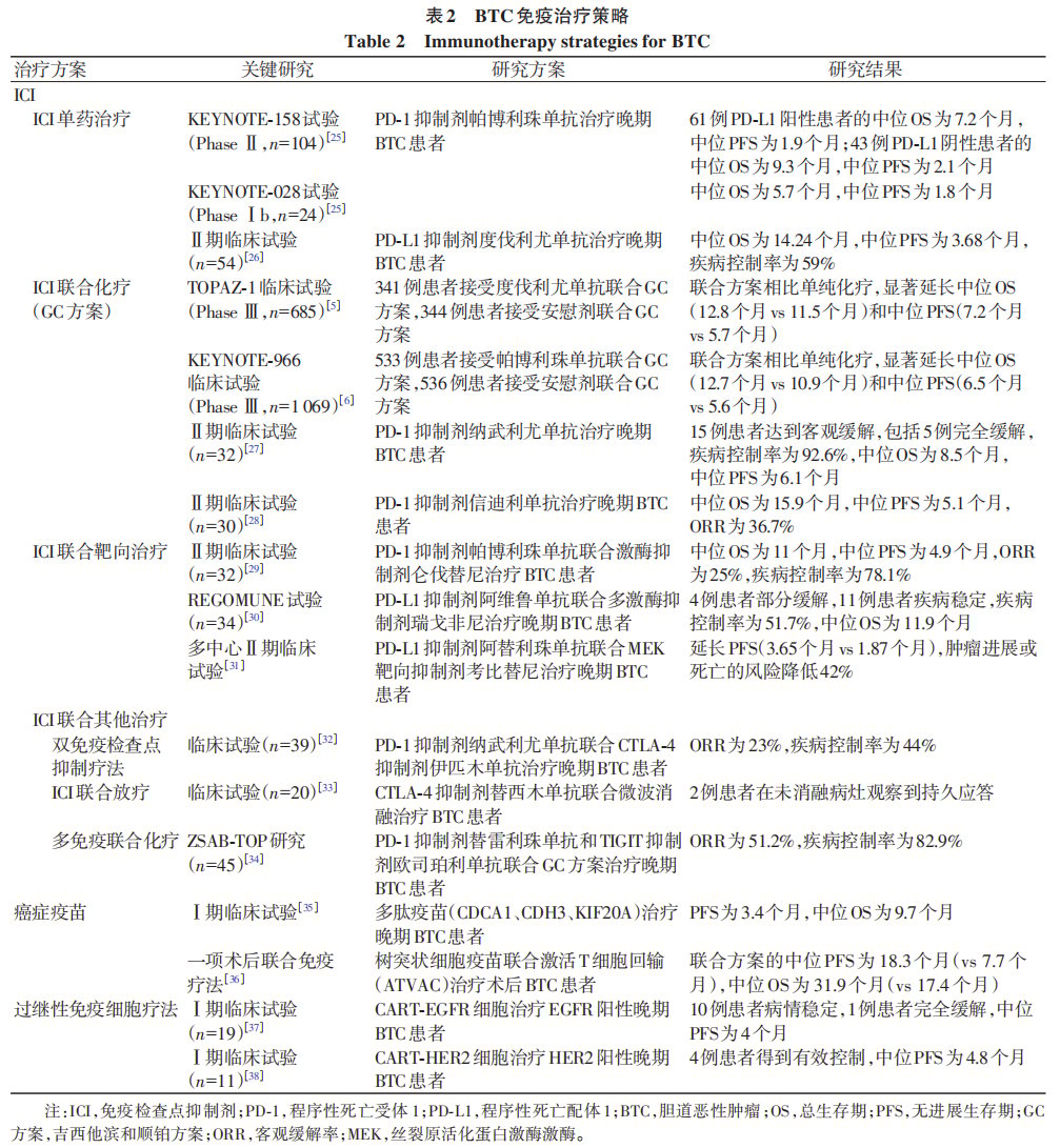
胆道恶性肿瘤治疗新纪元:多元免疫治疗策略深度剖析
随着对胆道恶性肿瘤免疫微环境的深入了解和免疫治疗药物的不断研发,胆道恶性肿瘤的治疗策略已经从单一的化疗,发展到多元化的免疫联合方案。这些新策略为晚期患者带来了前所未有的生存希望。

免疫检查点抑制剂(ICI):晚期BTC治疗的基石
免疫检查点抑制剂(ICI)通过阻断肿瘤细胞用来“伪装”或“关闭”免疫细胞的信号通路,重新激活T细胞的抗肿瘤活性。它们是目前胆道恶性肿瘤免疫治疗的核心。
ICI单药治疗:奠定基础
早期的临床试验,如Ⅱ期试验KEYNOTE-158和Ⅰb期试验KEYNOTE-028,评估了PD-1抑制剂帕博利珠单抗治疗晚期胆道恶性肿瘤患者的安全性与有效性。结果显示,帕博利珠单抗的治疗相关不良事件发生率低于20%,这意味着它具有良好的安全性和耐受性。另一项研究也展示了晚期难治性胆道恶性肿瘤患者使用PD-L1抑制剂度伐利尤单抗后的生存获益。这些研究表明,PD-1/PD-L1抑制剂对胆道恶性肿瘤虽然不能完全超越一线化疗,但确实有一定的治疗效果,并且其可控的安全性为后续的联合治疗奠定了坚实的基础。
ICI联合化疗:改写一线治疗标准,带来突破性生存获益
在胆道恶性肿瘤的治疗史上,ICI联合化疗方案的出现无疑是一个里程碑。两项重量级的大型Ⅲ期临床试验——TOPAZ-1和KEYNOTE-966研究,共同确立了ICI联合吉西他滨+顺铂(GC)方案作为晚期胆道恶性肿瘤一线治疗的新标准。这两项研究的结果均显示,在GC方案基础上联合PD-L1抑制剂度伐利尤单抗(TOPAZ-1研究)或PD-1抑制剂帕博利珠单抗(KEYNOTE-966研究),能够显著提高胆道恶性肿瘤患者的总生存期(OS),这意味着患者活得更久。
尤其值得一提的是,TOPAZ-1研究的长期随访数据显示,联合治疗组的24个月总生存率是单纯化疗组的两倍(23.6% vs 11.5%),而且并未显著增加3级及以上(较严重)不良事件的发生率。这强烈提示,免疫联合化疗不仅能够改善患者的近期疗效,更能在长期预后方面带来显著优势,为患者争取了宝贵的生存时间。此外,多项Ⅱ期研究也报告了类似的鼓舞人心的疗效和可控的安全性。这些确凿的证据共同确立了免疫联合化疗作为晚期胆道恶性肿瘤一线治疗的基石地位,它已成为当前晚期胆道恶性肿瘤患者的标准治疗选择之一。
ICI联合靶向治疗:精准打击与免疫增效的1+1>2潜力
除了与化疗联用,免疫治疗与靶向治疗的结合也展现出巨大的潜力。血管生成是肿瘤生长和扩散过程中一个关键的病理生理环节,它为肿瘤提供养分和氧气,就像给肿瘤修建了“高速公路”。靶向药物,如仑伐替尼,可以通过阻断血管内皮生长因子受体(VEGFR)及成纤维细胞生长因子受体(FGFR)等信号通路,抑制肿瘤血管的形成,从而“饿死”肿瘤。
更有趣的是,靶向药物不仅能直接抑制肿瘤生长,还能通过调节免疫微环境,将“冷肿瘤”转化为“热肿瘤”,从而促进ICI的治疗效果,达到1+1>2的协同作用。一项Ⅱ期临床研究评估了ICI联合仑伐替尼的治疗效果,结果显示联合方案具有良好的前景。另一项单臂开放Ⅱ期临床试验(REGOMUNE)虽然未达到主要研究终点,但在29例可评估疗效的患者中已显示出抗肿瘤活性,有4例患者达到部分缓解(肿瘤缩小),11例患者疾病稳定。这些早期数据为晚期胆道恶性肿瘤的治疗提供了有希望的选择,但其长期疗效和安全性仍需更大型的Ⅲ期临床试验进一步确认。
ICI联合其他策略:多维突破,探索更优解
除了上述联合方案,科学家们还在积极探索ICI与其他治疗手段的结合,以期获得更好的疗效:
- 双免疫检查点抑制疗法: 联合使用两种不同的免疫检查点抑制剂,如纳武利尤单抗联合伊匹木单抗,通过同时解除多个免疫“刹车”,进一步激活免疫系统。一项试验队列显示,这种双免疫抑制方案的客观缓解率(ORR)达到23%,疾病控制率(DCR)达到44%,疗效优于单一免疫抑制剂。
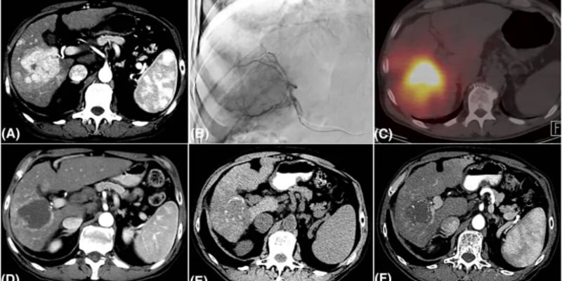
- 局部放疗与免疫疗法联用: 目前的研究表明,局部放疗与免疫疗法联用时可产生协同效应。放疗不仅能直接杀伤肿瘤细胞,还能诱导肿瘤释放更多的肿瘤抗原,刺激免疫反应,从而提升全身的抗肿瘤免疫,甚至可能引发未照射病灶的缩小,这种现象被称为“远隔效应”。一项替西木单抗联合微波消融的研究结果显示,治疗后患者血液循环中活化的CD8+T细胞数量增加,T细胞克隆重排多样性也有增加趋势,这表明全身免疫被激活,提示了“远隔效应”的潜在机制。
- PD-1抑制剂+TIGIT抑制剂+化疗的三联方案: 樊嘉院士主导的ZSAB-TOP研究取得了突破性成果,该研究使用PD-1抑制剂替雷利珠单抗、TIGIT抑制剂欧司珀利单抗联合GC方案作为治疗方案。在45例晚期胆道恶性肿瘤患者中,确认的客观缓解率(ORR)高达51.2%,疾病控制率(DCR)更是达到82.9%,且安全性可控。这一令人鼓舞的结果为超越传统“化疗+单一免疫”模式提供了新的范式,有望为更多患者带来更高比例的缓解。
癌症疫苗:唤醒自身免疫防线,个性化定制未来
癌症疫苗接种是一种通过引入一种或多种肿瘤抗原,以诱导机体产生特异性免疫应答的治疗方法。你可以把它想象成给免疫系统“打预防针”,让它学会识别和清除癌细胞。根据所使用的抗原种类,癌症疫苗通常可分为基于细胞的肿瘤抗原递送、肿瘤抗原蛋白以及编码肿瘤抗原的遗传物质(如mRNA疫苗)三类。
一项Ⅰ期临床试验表明,一种针对CDCA1、CDp、KIF20A的多肽疫苗可以成功诱导晚期胆道恶性肿瘤患者的特异性T细胞免疫反应,可使55.6%的患者达到病情稳定。虽然单一疫苗的治疗效果可能有限,但一项术后联合免疫疗法的结果显示,联合方案可提高术后胆道恶性肿瘤患者的生存预期,展示了肿瘤疫苗联合疗法的巨大潜力。在靶点发掘方面,Tang等筛选出3个mRNA疫苗的理想靶点,分别为TRRAP、FCGR1A、CD247,并预测这种疫苗可以唤醒“冷肿瘤”的免疫系统,使那些难以响应传统免疫治疗的患者也能获益。对于胆囊癌(GBC),整合基因组分析显示ELF3、TP53和ERBB2可作为潜在的疫苗靶点,预示着胆囊癌的个性化疫苗具有广阔的发展前景。目前该领域仍处于早期探索阶段,个性化mRNA疫苗及联合策略是未来的重要发展方向。
过继性免疫细胞疗法(ACT):定制化的细胞战士,挑战实体瘤
过继性免疫细胞疗法(ACT)是一种高度个性化的治疗方式,它通过在体外改造和扩增患者自身的肿瘤特异性T细胞,然后将其回输至患者体内,以实现对肿瘤的靶向杀伤。其中最具代表性的是CAR-T(嵌合抗原受体T细胞)疗法,它在血液肿瘤治疗中已取得令人瞩目的成功,被誉为“活的药物”。
然而,在胆道恶性肿瘤等实体瘤治疗中,ACT仍面临多重挑战,包括肿瘤的高度异质性、T细胞浸润不足(即T细胞难以进入肿瘤内部)以及免疫抑制微环境的复杂性。尽管如此,一些早期研究已经展现出希望。例如,有研究显示,对1例携带ERBB2突变的转移性胆管癌(CCA)患者,回输体外扩增的突变特异性Th1细胞后,其肿瘤出现了显著消退并长期维持,这证明了个性化细胞疗法的潜力。一项Ⅰ期临床试验显示,回输CART-EGFR细胞后,患者总体耐受性良好,且显示出一定的治疗效果。在HER2阳性实体瘤的Ⅰ期临床试验中,CART-HER2细胞的有效性同样得到证明。目前,针对MUC-1和CD133的CAR-T疗法已在体外研究中显示疗效,正在等待进一步的临床验证;而针对不可切除胰腺癌或胆道恶性肿瘤中的CD19的CAR-T疗法(NCT06196658)和针对肝内胆管癌(iCCA)中的MUC-1的CAR-T疗法(NCT03633773)也正在进行中。总而言之,ACT应用于晚期胆道恶性肿瘤的有效性和安全性仍需更多的基础研究和大规模临床试验来证实,但它无疑是未来精准治疗的重要方向。
小结与未来展望:MedFind助您抓住生存希望
胆道恶性肿瘤的免疫治疗已经从早期的探索阶段,成功迈入了临床实践的新篇章。以TOPAZ-1和KEYNOTE-966研究为代表的化疗联合免疫治疗方案,成功改写了晚期胆道恶性肿瘤的一线治疗标准,为无数患者带来了确切的生存获益,让他们拥有了更多与病魔抗争的时间。这无疑是医学界取得的一项重大胜利。
然而,我们也要清醒地认识到,胆道恶性肿瘤高度的异质性和复杂的免疫抑制微环境,决定了其免疫治疗仍然面临巨大挑战。并非所有患者都能对现有疗法产生响应,找到更有效的治疗方案和更精准的患者筛选方法,依然是亟待解决的问题。
展望未来,胆道恶性肿瘤治疗的关键方向在于:
- 构建多组学驱动的精准生物标志物体系: 通过整合基因组学、蛋白组学等多维度数据,开发更准确的预测生物标志物,从而优化患者分层,让合适的患者接受最适合的治疗。
- 开发新型免疫联合策略: 探索更多元、更高效的联合治疗方案,包括双免疫检查点抑制、免疫联合靶向、免疫联合局部治疗等,以克服治疗抵抗,提高响应率。
- 靶向免疫抑制微环境实现“冷热转化”: 深入研究肿瘤微环境,开发能够有效逆转免疫抑制状态的策略,将“冷肿瘤”转化为“热肿瘤”,让更多患者从免疫治疗中获益。
- 推动个体化疫苗及下一代细胞疗法等前沿突破: 加大对个性化癌症疫苗、新型CAR-T细胞疗法等前沿技术的研发投入,为患者提供更加定制化、精准化的治疗选择。
在抗癌的道路上,信息就是力量,希望就是动力。MedFind作为癌症患者的专业信息共享平台,始终致力于为您分享最新的抗癌资讯、药物信息,并提供可靠的海外购药渠道。我们深知每一位患者和家属的焦虑与不易,因此,我们希望通过这份详尽的科普文章,帮助您更全面地了解胆道恶性肿瘤免疫治疗的现状与未来。无论您在抗癌旅程的哪个阶段,MedFind都将是您值得信赖的伙伴。欢迎通过我们的平台了解更多抗癌资讯,使用AI辅助问诊服务,或咨询抗癌药品代购与国际直邮服务,让我们一起,为生命而战,不放弃任何一丝希望。
