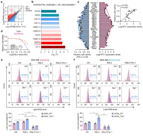
急性髓系白血病(AML)治疗新突破:TET1如何增强铁死亡,带来抗癌新希望?

首页
AI问诊
资讯
购药
搜索