“我的肺结节到底是良性还是恶性?”这是无数患者和家属在胸外科诊室中最常面临的焦虑。随着高分辨率CT(HRCT)的普及,越来越多的肺结节被发现,但其中很大一部分属于“不确定性肺结节”(IPNs)。这些IPNs处于良恶性的“灰色地带”,依靠传统的影像学检查,往往存在主观判断偏差,导致两种极端情况:一是过度诊断,患者接受不必要的有创活检甚至手术;二是延误诊断,错失早期肺癌的最佳治疗时机。
为了解决这一临床痛点,近年来,医学界开始将目光投向人体自身的免疫系统。2025年12月,肿瘤学权威期刊《Cancer Research》(影响因子16.6)在线发表了一项由四川省肿瘤医院易群书记、王东生主任牵头,联合多机构团队完成的重磅研究。该研究成功地从T细胞的“身份识别卡”——T细胞受体(TCR)中,找到了区分肺结节良恶性的关键信号,并构建了高精度的AI诊断模型,为肺癌早诊提供了革命性的非侵入式解决方案。
这项成果并非一蹴而就,而是基于该团队自2022年以来对TCR多样性与肺结节诊断关联的持续探索。通过破译T细胞的“免疫密码”,研究者们为患者提供了一个更精准、更安全的诊断路径,有望大幅减少不必要的活检,提升早期癌症的检出率。

免疫系统的“身份识别卡”:TCR与肿瘤信号
T细胞是人体免疫系统对抗肿瘤的核心力量。当肿瘤细胞出现时,T细胞会通过其表面的TCR(T-cell Receptor,T细胞受体)识别肿瘤特异性抗原。TCR就像一把独特的钥匙,而抗原就是锁。每个T细胞都有自己独特的TCR序列,这些序列的集合被称为TCR库。肿瘤的出现必然会在TCR库中留下“痕迹”,表现为特定TCR克隆的富集和多样性的变化。
研究团队的核心工作,正是捕捉这些隐藏在血液和组织中的“免疫密码”。
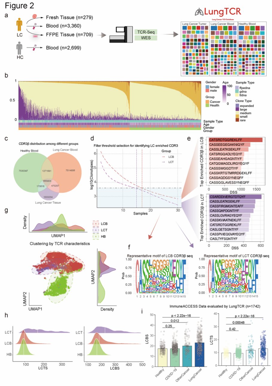
万级样本构建的“免疫密码库”
为了确保信号的清晰度和可靠性,研究团队搭建了一个规模庞大的“免疫数据库”,涵盖了超过7047例样本,包括近千份肺癌组织、三千多份患者外周血以及两千多份健康人样本。这种大规模、多维度的样本采集,是确保研究结论具有普适性和临床转化价值的基础。
在技术层面,传统的TCR测序技术往往难以捕捉到低丰度的、但对肿瘤诊断至关重要的“弱信号”。这是因为不同TCR基因的扩增偏差会导致关键信息失真。该团队通过反复优化引物配比和扩增条件,显著提升了TCR测序的稳定性,使得不同基因组合的扩增相关性突破了0.97。这种技术优化使得那些曾被忽略的低丰度肿瘤特异性TCR得以“现身”。
基于此,研究人员开发了一个包含124个指标的复杂分析框架,最终锁定了:
- 3652个肿瘤组织特有的CDR3序列(CDR3是TCR识别抗原的核心区域)。
- 3840个在肺癌患者血液中富集的序列。
研究发现,肺癌患者的TCR库呈现出“被筛选过的军队”的特征:大频率克隆显著增多,但整体多样性却明显降低。这有力地证明了肿瘤抗原正在驱动T细胞进行选择性增殖,是肿瘤存在的直接免疫学证据。

图1:研究技术路线

图2:基准数据检测及方法外部验证
TCR特征与肺癌驱动基因的关联
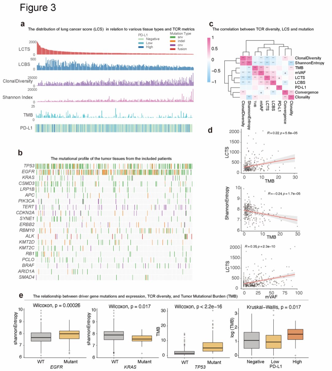
更具临床指导意义的是,研究进一步揭示了TCR特征与肿瘤的基因组特征之间存在紧密关联。
- 肿瘤突变负荷(TMB)关联: 肿瘤突变负荷越高,TCR的“响应信号”越强,这表明免疫系统对突变越多的肿瘤反应越强烈。
- 驱动基因特异性: 携带不同驱动基因突变的肺癌,其TCR库会呈现出独特的变化模式。例如,携带EGFR突变和KRAS突变的患者,其TCR特征存在显著差异。
这种关联性对于后续的治疗方案选择至关重要。如果患者被诊断为肺癌,且检测出特定的驱动基因突变,医生可以据此选择相应的靶向药物。例如,对于常见的EGFR突变,患者可能需要使用如奥希替尼(Osimertinib)等第三代靶向药;而对于KRAS G12C突变,则有索托拉西布(Sotorasib)或阿达格拉西布(Adagrasib)等药物可供选择。了解这些免疫和基因组的关联,不仅能帮助早期诊断,还能为后续的精准治疗提供免疫学基础。

图3:TCR特征与驱动基因突变关联分析
AI赋能精准诊断:TCRnodseek plus模型的临床价值
有了精准的TCR“免疫密码”,下一步就是将其转化为临床可用的诊断工具。研究团队将TCR特征与患者的临床信息(如吸烟史、结节的影像学特征如毛刺征等)相结合,提炼出30个核心指标,构建了名为TCRnodseek plus的AI诊断模型。
诊断精度显著提升:超越传统Mayo模型
该模型在1107例多中心IPNs患者样本中进行了独立验证,结果令人振奋。TCRnodseek plus模型在诊断准确率(AUC,Area Under the Curve,曲线下面积)上取得了0.84的优异成绩。
- AUC 0.84的意义: AUC是衡量诊断模型性能的重要指标,数值越接近1,表示诊断准确性越高。0.84的成绩表明该模型具有高度的区分能力。
- 对比传统模型: 这一准确率比传统的Mayo模型(一种常用的肺结节风险评估工具)提升了近40%。
- 对比医生诊断: 与放射科医生的主观诊断相比,该模型能够为73%的患者提供更精准的分类建议。
这种突破性的诊断精度,意味着该技术可以作为影像学检查的重要补充,帮助医生更自信地判断IPNs的良恶性。

图4:不确定肺结节诊断研究设计

图5:模型构建及评估
避免不必要的活检:高阈值诊断的意义
TCRnodseek plus模型最直接的临床价值在于其“排除”和“锁定”的能力。通过设定两个关键的诊断阈值,可以明确超过60%患者的结节性质:
- 高阳性阈值(预测值95%): 如果模型预测恶性风险达到95%以上,医生可以高度确定结节为恶性,从而快速安排后续的活检或手术,避免延误。
- 高阴性阈值(预测值93%): 如果模型预测良性风险达到93%以上,患者可以被安全地归类为良性,只需进行影像学随访,从而避免了不必要的有创活检带来的风险、痛苦和经济负担。
对于正在寻求海外用药选择或需要国际直邮代购靶向药物的患者来说,这种早期、精准的诊断尤其重要。早一步确定结节性质,就能早一步规划治疗路径,无论是继续观察还是启动靶向治疗,都能占据先机。如果您对最新的癌症治疗方案或药物获取渠道有疑问,可以通过AI辅助问诊服务获取专业的初步建议。

图6:模型临床应用价值评估

图7:生物学机制注释
从研究到应用:LungTCR数据库与未来展望
这项突破性的研究成果,是跨越六年的持续攻坚和多方机构紧密协作的结晶。团队不仅破解了TCR的“密码”,更搭建了从基础研究到临床应用的桥梁。
为了实现成果的快速转化和共享,研究团队配套构建了LungTCR公共数据库。全球的研究者和临床医生只需上传测序数据并补充少量临床信息,就能利用TCRnodseek plus模型进行快速、便捷的诊断参考分析。这极大地推动了TCR测序技术在临床实践中的普及和应用。
研究结论总结
该研究成功阐明了IPNs良恶性鉴别的TCR库特征规律及“基因组-免疫组”关联机制,为肿瘤抗原驱动的T细胞应答提供了坚实的证据。通过优化TCR-seq技术流程,构建的TCRnodseek plus模型显著提升了IPNs的诊断精度,并解决了不确定性肺结节的诊断难题。
展望未来,研究团队计划进一步提升测序深度,结合更广泛的临床队列数据,让这个“免疫诊断工具”在更广阔的领域发挥作用,包括:
- 疗效监测: 监测TCR库的变化,评估免疫治疗或靶向治疗的效果。
- 预后评估: 利用TCR特征预测患者的长期生存情况。
对于需要了解特定抗癌药物的价格、购买渠道或最新临床试验数据的患者,可以访问MedFind药物信息平台获取权威信息。这种前沿的免疫诊断技术与精准的药物信息相结合,将共同为肺癌患者的早诊早治写下更精准、更个性化的答案。
