神经纤维瘤病2型(NF2)治疗困境与希望
神经纤维瘤病2型(Neurofibromatosis type 2, 简称NF2)是一种罕见的遗传性疾病,其根源在于NF2基因的突变。这一突变导致体内一种名为Merlin的关键抑癌蛋白功能丧失或完全缺失,进而引发神经系统内多发性肿瘤,其中最典型、最棘手的就是双侧前庭神经鞘瘤(vestibular schwannomas)。这些生长在听神经上的良性肿瘤会严重压迫神经,导致患者听力下降、耳鸣、平衡失调,甚至危及生命。然而,长期以来,由于缺乏有效的治疗药物,NF2患者的治疗选择非常有限,临床上存在着巨大的未满足需求。
新药研发为何面临挑战?
NF2新药研发之所以步履维艰,一个核心障碍在于缺少能够真实模拟人类疾病的临床前模型。没有一个好的“试验田”,科学家们就难以深入探究复杂的发病机制,更无法高效地筛选和验证潜在的治疗药物。这使得NF2的药物开发之路一直充满挑战,患者们迫切期待着医学的突破。
重大突破:首个人源化NF2三维疾病模型诞生
近日,一项发表于权威期刊《Genes & Diseases》的研究为打破这一僵局带来了重大突破。来自西班牙IGTP研究所的Elisabeth Castellanos与Meritxell Carrió教授团队,通过结合尖端的iPSC(诱导性多能干细胞)重编程技术和CRISPR/Cas9基因编辑技术,成功在体外构建了首个能够精准模拟人类NF2缺陷的施万细胞(Schwann cell)三维球状体模型。
简单来说,研究人员利用患者的肿瘤细胞,通过技术手段将其“返老还童”变成具有无限分化潜能的干细胞,再利用精准的“基因剪刀”技术制造出NF2基因缺陷。最终,这些细胞在特殊的三维环境中培养,形成了类似微型肿瘤的“球状体”。这个模型的重大意义在于,它不仅是人源化的,而且能够稳定地在体外长期培养,为后续研究提供了前所未有的便利和准确性。

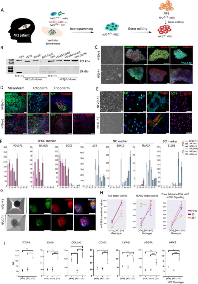
图1:Merlin蛋白缺陷的iPSCs可被定向分化为SC样球体,为研究提供模型
新模型如何“复刻”真实肿瘤?
这个新建立的3D模型是否真的能模拟患者体内的肿瘤?研究结果给出了肯定的答案。
精准再现关键信号通路紊乱
通过对这个三维球状体进行深入的转录组学分析,科学家们发现,NF2基因完全缺失的细胞模型(NF2-/-)与正常细胞相比,其基因表达谱发生了巨大变化。更重要的是,这些变化激活了多条与肿瘤生长和发展密切相关的信号通路,包括:
- mTORC1信号通路
- NF-κB信号通路
- p53信号通路
- Hedgehog信号通路
- IL6-JAK-STAT3信号通路
这些通路正是已知在NF2患者的神经鞘瘤中异常活跃的关键驱动因素。此外,研究还证实了FAK/PI3K/AKT/mTOR通路中的关键分子被显著上调。这充分证明,该模型成功地在实验室的培养皿中“复刻”了NF2神经鞘瘤的核心分子病理特征。
这对NF2患者意味着什么?
这项研究的意义远不止于一篇学术论文,它为神经纤维瘤病2型的治疗研发打开了一扇全新的大门。这个高度仿真的体外模型,将成为一个强大的“药物筛选平台”。
加速新药研发进程
以往,药物筛选严重依赖动物模型,不仅周期长、成本高,而且动物与人体的生理差异可能导致研究结果不准确。现在,利用这个三维球状体模型,研究人员可以在短时间内对成千上万种化合物进行高通量筛选,快速找到能够有效抑制肿瘤信号通路、杀死肿瘤细胞的候选药物。这无疑将大大缩短NF2靶向药物从实验室走向临床的时间。在抗癌的征途上,每一个科学的进步都可能成为患者的新希望。MedFind将持续关注前沿抗癌资讯,为您传递最新的治疗动态。
推动个性化治疗发展
由于该模型源自患者细胞,未来甚至有可能根据不同患者的特定基因突变,构建个性化的疾病模型,用于测试不同药物的敏感性,从而帮助医生制定“量体裁衣”式的精准治疗方案。虽然距离临床应用还有一段路要走,但这一前景无疑为患者带来了巨大的希望。
结语
总而言之,西班牙科学家团队成功构建的NF2缺陷施万细胞三维球状体模型,是神经纤维瘤病2型研究领域的一项里程碑式成就。它不仅为深入揭示NF2的发病机制提供了宝贵的工具,更重要的是,它为开发延缓甚至治愈神经鞘瘤的新型靶向治疗策略铺平了道路,为全球无数NF2患者及其家庭带来了切实的希望。
在等待新药问世的过程中,获取可靠的药物渠道和专业信息同样重要。MedFind致力于为癌症患者提供一站式服务,无论您是需要了解最新的治疗方案,还是寻求便捷可靠的海外新药代购渠道,我们都将与您并肩同行。若您对现有治疗方案或病情有任何疑问,不妨尝试我们的MedFind AI问诊服务,获取即时、专业的参考建议。
