去势抵抗性前列腺癌的治疗挑战与新靶点
前列腺癌是威胁男性健康的主要恶性肿瘤之一。当疾病进展至去势抵抗性前列腺癌(CRPC)阶段时,治疗变得尤为棘手。许多患者在接受雄激素剥夺治疗后,约有20%-30%会在两年内进展为CRPC,此时常规化疗不仅效果有限,还易产生耐药性,临床上迫切需要更有效的治疗策略。研究发现,组蛋白去乙酰化酶1(HDAC1)在高达七成的CRPC患者中存在高表达,使其成为一个极具潜力的药物研发靶点。
近期,国际期刊《Chem Biol Interact》发表的一项研究,详细介绍了一款名为ZJH-1的新型高选择性HDAC1抑制剂。该药物在对抗前列腺癌方面展现出强大的潜力及其独特的作用机制,为这一难治性癌症的治疗带来了新的曙光。如果您对自己的病情或治疗方案有任何疑问,可以尝试MedFind的AI问诊服务,获取专业的第二诊疗意见。
ZJH-1的精准靶向与作用机制
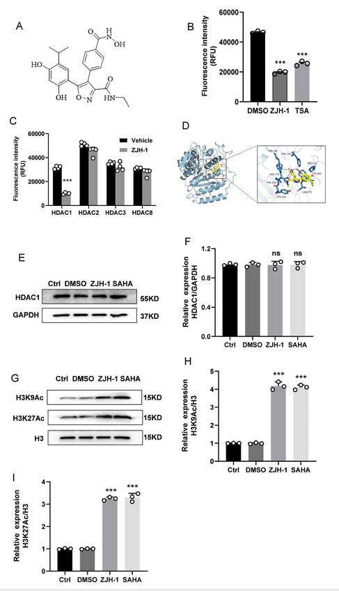
研究首先验证了ZJH-1对HDAC1的靶向专一性。生化分析显示,ZJH-1对HDAC1表现出极强的抑制能力,能够使前列腺癌PC3细胞中HDAC1的催化活性降低68%,而对HDAC家族的其他成员(如HDAC2, HDAC3, HDAC8)几乎没有影响。分子对接分析表明,ZJH-1能与HDAC1的活性口袋稳定结合,这种高选择性意味着它能精准打击癌细胞,同时减少对正常细胞的“误伤”,从而降低潜在的副作用。


ZJH-1如何高效“绞杀”癌细胞?
在评估ZJH-1的抗癌活性时,其表现十分出色:
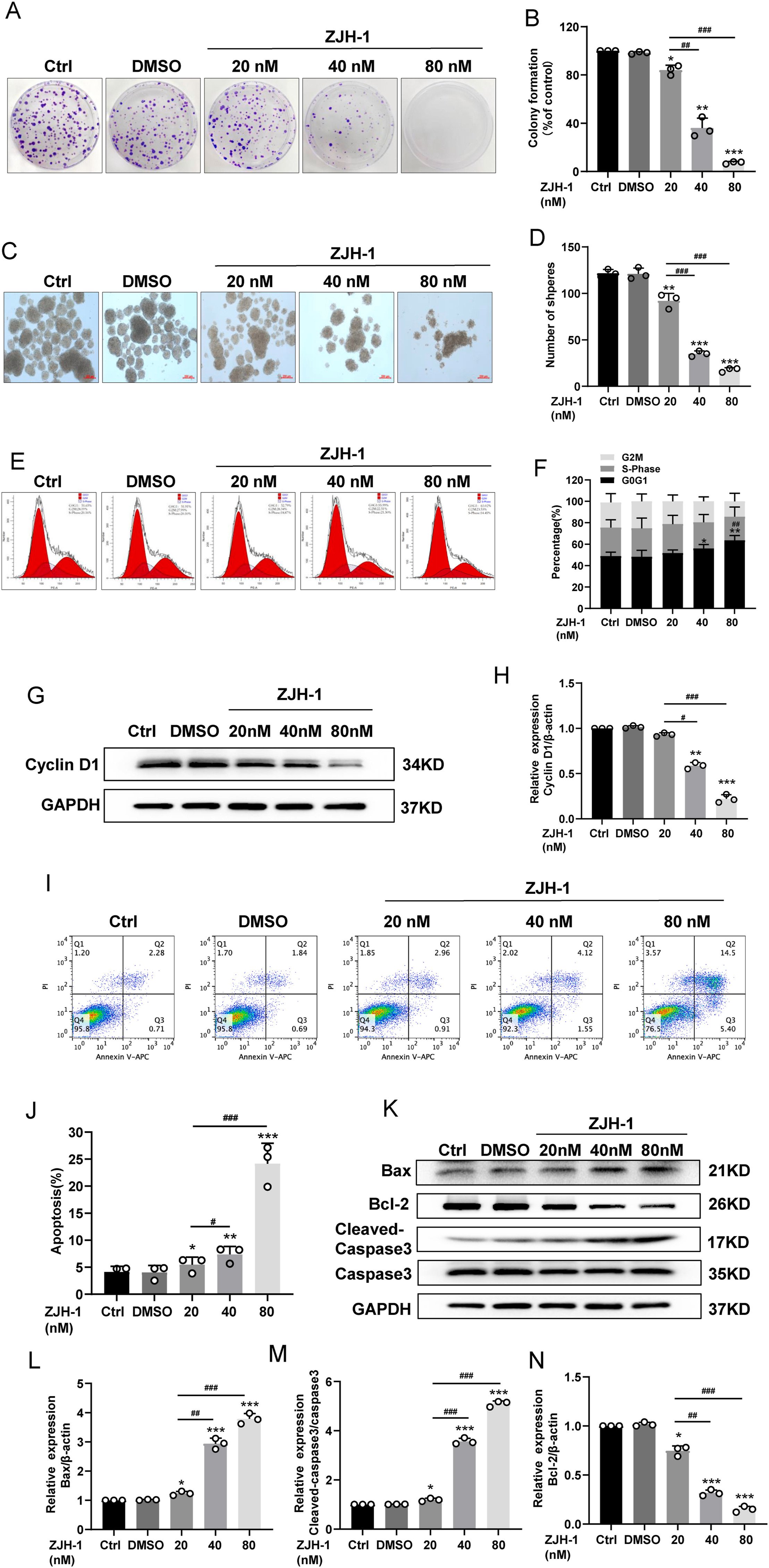
- 强效细胞毒性: 针对PC3前列腺癌细胞,其半数抑制浓度(IC₅₀)低至65 nM。即使在更接近临床真实情况的患者来源异种移植类器官(PDXO)模型中,ZJH-1依然有效,半数抑制浓度为345 nM,高浓度下甚至能直接破坏类器官的结构。
- 抑制增殖: ZJH-1能通过下调Cyclin D1蛋白,将癌细胞周期阻滞在G1期,从而阻止其分裂增殖。集落形成实验也证实,80 nM的ZJH-1能抑制超过90%的细胞集落形成。
- 诱导凋亡: ZJH-1能激活癌细胞的“自杀程序”。仅20 nM的剂量就能使细胞凋亡率提升1.3倍,80 nM时更是高达6.6倍。这一过程伴随着促凋亡蛋白Bax和Cleaved-caspase 3的增加以及抗凋亡蛋白Bcl-2的减少,共同加速了癌细胞的死亡。


阻断转移:ZJH-1削弱前列腺癌侵袭能力
肿瘤转移是导致前列腺癌患者预后不佳的关键因素。研究发现,ZJH-1在抑制转移方面同样效果显著。在针对侵袭性更强的PC3M细胞的实验中,ZJH-1能明显减缓细胞迁移速度。Transwell实验更直观地显示,80 nM的ZJH-1处理后,侵袭的细胞数量不到对照组的八分之一。其机制在于,ZJH-1能降低MMP-2和MMP-9这两种关键转移酶的活性,并逆转上皮-间质转化(EMT)过程,从根本上削弱癌细胞的转移潜力。

揭示新通路:HSP90AA1信号轴的关键作用
为了深入探究ZJH-1的作用机制,研究团队通过网络药理学和分子对接技术,锁定了一个新的关键蛋白——HSP90AA1。该蛋白在前列腺癌中常常高表达,与肿瘤进展和耐药密切相关。实验证实,ZJH-1不仅能与HSP90AA1稳定结合,还能上调其上游抑制因子DAB2IP的表达,形成“DAB2IP升高 → HSP90AA1降低”的调控链条,从而进一步增强其抗肿瘤效果。

体内疗效显著且安全性良好
临床前动物实验的结果最令人振奋。在植入了PC3细胞的小鼠模型中,接受20mg/kg剂量ZJH-1治疗后,肿瘤体积被抑制了75%,肿瘤重量也显著下降。尤为重要的是,治疗期间小鼠体重稳步增加,未观察到明显的毒副作用,这表明ZJH-1在高效抗癌的同时,具有良好的安全性。病理分析也证实,治疗组的肿瘤组织坏死更明显,且DAB2IP表达上调、HSP90AA1表达下调,与体外实验结果一致。

综上所述,新型HDAC1选择性抑制剂ZJH-1通过多途径精准打击前列腺癌细胞,不仅能抑制增殖、诱导凋亡、阻止转移,还揭示了HSP90AA1信号轴这一新的作用通路,更在动物模型中展现了优异的疗效和安全性。虽然ZJH-1目前仍处于研究阶段,但对于寻求已上市靶向药的患者,了解其代购价格和渠道至关重要。ZJH-1的成功研发为去势抵抗性前列腺癌患者带来了新的治疗选择,也为未来靶向治疗的发展提供了宝贵经验。更多前沿的抗癌药物资讯,欢迎访问MedFind抗癌资讯板块。
