对于年迈的弥漫性大B细胞淋巴瘤(DLBCL)患者(通常指75岁及以上),由于其常伴有不利的遗传学特征和复杂的肿瘤微环境,临床预后往往不尽如人意。传统的标准治疗方案,例如R-miniCHOP,在这些患者群体中可能面临耐受性差和疗效有限的挑战。因此,医学界一直在积极探索更有效、更安全的创新治疗策略。
近期,一项发表于《Blood》杂志的II期临床研究带来了令人鼓舞的消息。该研究由瑞金医院主导,旨在评估一种“无化疗”的免疫靶向组合疗法——泽布替尼(Zanubrutinib)、利妥昔单抗(Rituximab)和来那度胺(Lenalidomide)(简称ZR2方案),在初治老年DLBCL患者中的应用前景。研究团队认为,BTK抑制剂泽布替尼和免疫调节剂来那度胺能够通过靶向肿瘤细胞(如BCR/NF-κB通路)并调节免疫微环境(如促进树突状细胞成熟、增强T细胞功能)发挥协同抗癌作用,为老年DLBCL患者提供一线治疗的新选择。

研究设计与患者概况
这项单臂、开放标签的II期临床试验(NCT04460248)专门纳入了年龄≥75岁的初治DLBCL患者。治疗方案分为诱导治疗和维持治疗两个阶段:
- 诱导治疗:患者接受泽布替尼160mg口服(每日两次),利妥昔单抗375mg/m²静脉注射(第1天),以及来那度胺25mg口服(第2-11天),每21天为一个周期,共进行6个周期。对于局部病灶,在6周期后可进行放疗。
- 维持治疗:达到完全缓解(CR)或部分缓解(PR)的患者,将继续口服来那度胺25mg(第1-10天,每21天一个周期),最长可达2年。
研究的主要终点是诱导治疗结束时的完全缓解率(CR率),次要终点包括2年无进展生存率(PFS)、2年总生存率(OS)和安全性。此外,研究还探索了潜在的预后生物标志物,如单细胞RNA测序(scRNA-seq)和T细胞受体(TCR)测序等。
研究共纳入40例患者,中位年龄为78岁(范围:75-91岁)。其中30%的患者ECOG评分≥2,65%为中高危或高危国际预后指数(IPI)。根据综合老年评估(CGA),15%的患者为Fit,40%为Unfit,45%为frail。
显著的疗效与可控的安全性
ZR2方案在老年DLBCL患者中展现出令人印象深刻的疗效数据:
- 完全缓解率(CR率):诱导治疗结束时达到65.0%。
- 部分缓解率(PR率):为10%(4/40),其中3例患者后续接受了放疗。
- 2年无进展生存率(PFS):高达67.1%。
- 2年总生存率(OS):达到82.4%。
值得注意的是,ZR2方案的疗效与IPI评分、细胞起源(GCB/non-GCB)、双表达(DE)或遗传亚型等传统预后因素无明显关联,这表明其可能通过独特的机制发挥作用。

在安全性方面,ZR2方案表现出良好的耐受性。最常见的3/4级血液学不良事件是中性粒细胞减少(35.0%)。3-4级非血液学不良事件主要包括丙氨酸氨基转移酶升高(12.5%)、天冬氨酸氨基转移酶升高(12.5%)和肺部感染(12.5%)。令人欣慰的是,研究中未观察到房颤事件,这对于老年患者尤为重要。
深入探索免疫机制:ZR2方案的独特作用
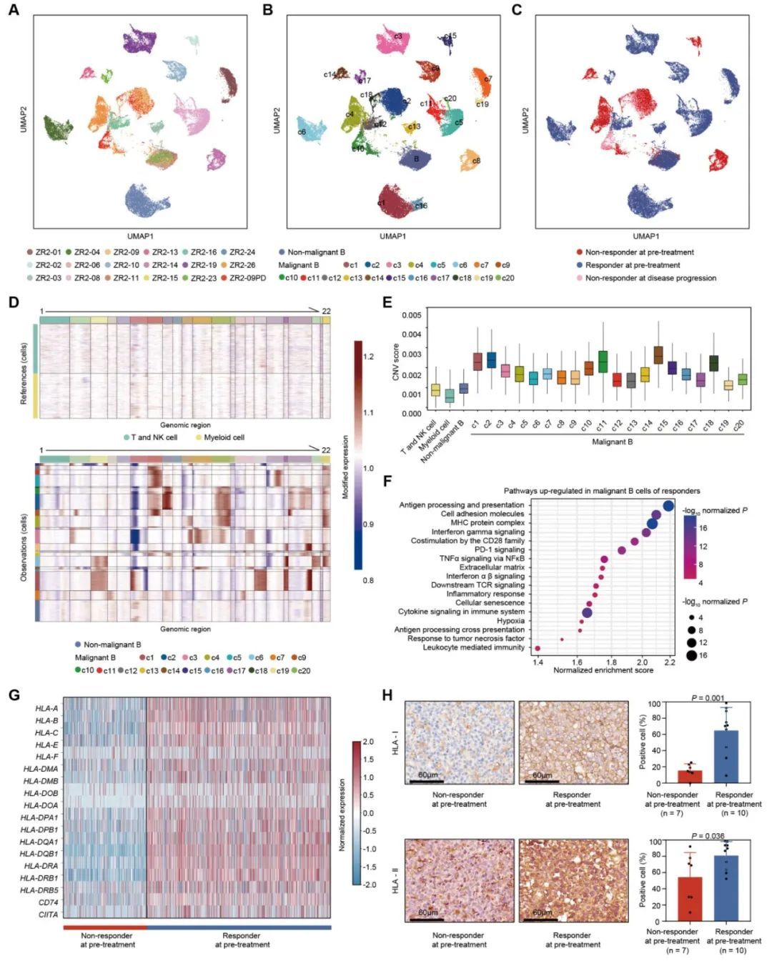
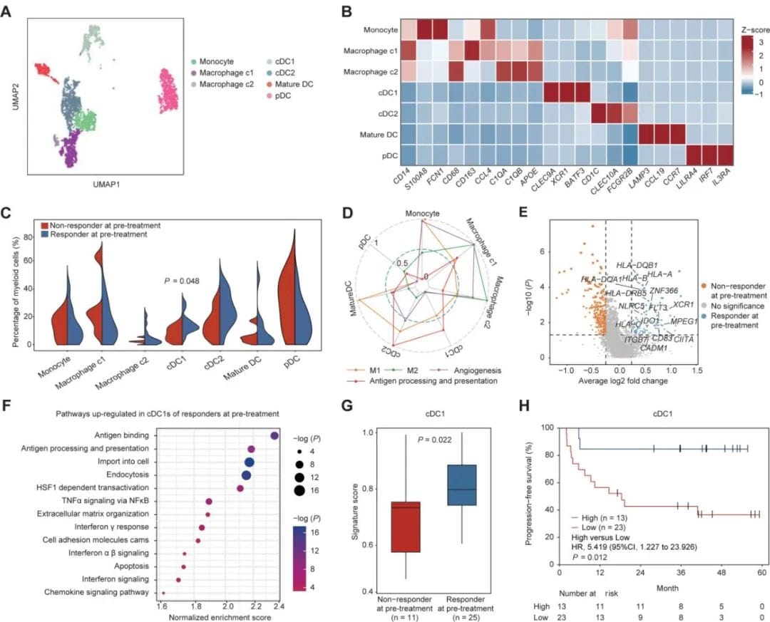
通过单细胞RNA测序(scRNA-seq)和T细胞受体(TCR)测序等先进技术,研究团队揭示了ZR2方案发挥疗效的深层免疫学机制:
- 肿瘤细胞HLA表达上调:对ZR2方案有应答的患者,其肿瘤细胞高表达HLA-I和HLA-II分子,表明抗原呈递通路被显著富集。
- 经典1型树突状细胞(cDC1)的关键作用:应答者肿瘤微环境中,经典1型树突状细胞(cDC1)的比例更高,功能更活跃,表现出更强的抗原呈递和活化标志物上调。cDC1的特征与ZR2及其他无化疗方案的疗效和更好的PFS密切相关。
- T细胞激活与克隆扩增:应答者肿瘤内存在增殖性CD8+ T细胞,且TCR克隆性更高,表明T细胞对肿瘤抗原的识别能力增强并发生扩增。外周血TCR测序也证实了治疗后TCR多样性的增加和T细胞克隆的扩增。
- 长期免疫记忆的建立:在获得持久缓解(3年)的应答者外周血中,仍能检测到由ZR2诱导扩增的T细胞克隆,这提示ZR2方案可能诱导了长期的免疫记忆,有助于防止肿瘤复发。
- 克隆动态变化:对治疗前和进展期配对样本的分析显示,ZR2治疗下存在克隆选择压力,敏感克隆减少,而耐药或选择性克隆(富集细胞周期、MYC靶点、代谢通路)成为主导。



总结与展望
ZR2方案在老年初治弥漫性大B细胞淋巴瘤(DLBCL)患者中展现出令人振奋的疗效和安全性,其高CR率、良好的2年PFS和OS数据为这一特殊群体带来了新的治疗希望。该方案的独特之处在于其疗效更多地依赖于肿瘤微环境的积极改变,而非仅仅是遗传学变异。通过增强抗原呈递、激活并扩增肿瘤特异性T细胞克隆,并诱导新的T细胞克隆,ZR2方案有望提供长期的免疫保护,有效预防肿瘤复发,为侵袭性淋巴瘤的靶向治疗开辟了基于机制的新范式。
目前,一项多中心、前瞻性、随机对照试验(NCT05179733)正在进行中,以进一步验证ZR2方案的疗效和安全性。对于正在寻找海外靶向药代购渠道、AI问诊服务或最新抗癌资讯的患者及家属,MedFind提供专业的药品代购(https://medfind.link/shop)、AI问诊(https://medfind.link/ai)以及药物信息、诊疗指南等抗癌资讯(https://medfind.link/info)服务,助力患者获取全球优质医疗资源。
参考文献
Pengpeng Xu, YUE ZHU, Zi-Yang Shi, Li Wang, Shu Cheng, Ying Qian, Yan Zhao, Yang He, Hongmei Yi, Binshen Ouyang, Xu-Feng Jiang, Biao Li, Qi Song, Rong-Ji Mu, Weili Zhao; A phase 2 study of zanubrutinib in combination with rituximab and lenalidomide in de novo diffuse large B-cell lymphoma. Blood 2025; blood.2025028649. doi: https://doi.org/10.1182/blood.2025028649
