骨肉瘤治疗挑战与MTAP基因缺失
骨肉瘤是一种好发于青少年的原发性骨恶性肿瘤,超过半数患者在10至25岁之间确诊。由于早期诊断困难,部分患者初诊时已发生转移。目前的标准治疗,包括手术和化疗,对晚期或复发性骨肉瘤效果有限,五年生存率不容乐观,尤其是肺转移和复发患者。此外,**骨肉瘤**的肿瘤微环境通常缺乏免疫细胞浸润,导致**免疫治疗**(如**免疫检查点抑制剂**)的响应率普遍偏低。
MTAP缺失:骨肉瘤的一个重要亚群
近年来的基因组学研究发现,在**骨肉瘤**中,染色体9p21.3区域的缺失相当常见。这会导致该区域的关键抑癌基因CDKN2A及其邻近的**MTAP**(甲硫腺苷磷酸化酶)基因一同缺失。据估计,约15-20%的骨肉瘤患者存在**MTAP缺失**,构成了一个不容忽视的亚群。MTAP酶在细胞代谢中扮演重要角色,参与多胺、腺嘌呤和**甲硫氨酸**的补救合成途径。
研究新发现:甲硫氨酸干预增强免疫治疗敏感性
上海交通大学医学院附属第一人民医院的华莹奇教授团队近期在Cell Reports Medicine上发表了一项重要研究成果。该研究深入分析了**骨肉瘤**患者的基因组和转录组数据,揭示了**MTAP缺失**与**免疫治疗**效果不佳之间的关联。

研究团队发现,**MTAP缺失**的骨肉瘤呈现出免疫抑制性的肿瘤微环境,特别是**CD8+ T细胞**(一种关键的抗肿瘤免疫细胞)的数量显著减少。然而,研究人员进一步探索发现,通过限制饮食中的**甲硫氨酸**摄入,或者使用**MAT2A抑制剂**(如**SCR6639**,MAT2A是甲硫氨酸代谢中的关键酶)进行干预,可以显著提高**MTAP缺失型骨肉瘤**对**免疫检查点**治疗的敏感性。这一积极效应主要是通过激活**IKZF1**转录因子,进而上调肿瘤细胞表面**PD-L1**分子的表达来实现的。这项**临床研究**为**MTAP缺失**的**骨肉瘤**患者带来了新的治疗希望。
临床数据与实验验证
MTAP状态与免疫治疗反应
研究团队首先分析了一个包含13名接受**免疫检查点**治疗的**骨肉瘤**患者的临床队列。结果显示,**MTAP**非缺失组的患者治疗反应较好(部分缓解或疾病稳定),而**MTAP缺失**组的患者则多表现为疾病进展或稳定,提示MTAP状态可能是影响**骨肉瘤免疫治疗**效果的关键因素。

图1 基于MTAP状态的骨肉瘤临床队列研究流程示意

图2 参与研究的患者信息及MTAP状态与免疫治疗反应
MTAP缺失与免疫抑制微环境
通过单细胞测序和批量RNA测序分析,研究人员发现**MTAP缺失**的**骨肉瘤**组织中,**CD8+ T细胞**显著减少,而恶性增殖的间充质干细胞增多。与T细胞活性相关的信号通路下调,免疫检查点分子(如**PD-1**和**PD-L1**)的表达也相应降低。这表明**MTAP缺失**导致了免疫抑制性的肿瘤微环境。

图3 MTAP缺失导致骨肉瘤中CD8A+ T细胞缺乏及PD-1/PD-L1表达降低
动物模型验证
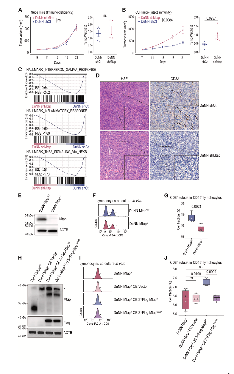
在小鼠模型中,研究人员进一步证实了**MTAP**功能缺失本身就会导致**骨肉瘤**微环境中**CD8+ T细胞**的缺乏,形成免疫抑制状态。即使回补无活性的MTAP蛋白也无法逆转这一现象,证明MTAP的酶活性至关重要。

图4 动物模型证实MTAP功能缺失独立导致CD8A+ T细胞缺乏
甲硫氨酸干预策略的有效性
基于**MTAP缺失**会导致肿瘤细胞对外部**甲硫氨酸**供应更加依赖的假设,研究人员在小鼠模型中测试了两种干预策略:
- 限制甲硫氨酸摄入: 结果显示,限制**甲硫氨酸**摄入联合**PD-1**单克隆抗体治疗,能够显著抑制**MTAP缺失型骨肉瘤**的生长。
- 使用MAT2A抑制剂: 考虑到饮食限制对青少年患者发育的潜在影响,研究人员测试了**MAT2A抑制剂** **SCR6639**。结果同样令人鼓舞,**SCR6639**与**PD-L1**单克隆抗体联合使用,显著减缓了肿瘤生长,并延长了小鼠的生存期。进一步分析发现,**MAT2A**抑制能够逆转肿瘤微环境的免疫抑制状态,增加**CD8+ T细胞**等免疫细胞的浸润。

图5 限制甲硫氨酸摄入可增强PD-1抗体治疗效果

图6 MAT2A抑制剂联合免疫检查点治疗显著抑制肿瘤生长
分子机制:IKZF1激活PD-L1表达
研究最后揭示了其背后的分子机制:在**MTAP缺失**的**骨肉瘤**细胞中,转录因子**IKZF1**的表达水平较低。而通过限制**甲硫氨酸**或使用**MAT2A抑制剂**进行干预后,**IKZF1**表达上调,进而激活**PD-L1**的表达,最终增强了肿瘤对**免疫治疗**的反应。
总结与展望
这项**临床研究**首次揭示了**MTAP缺失**是导致部分**骨肉瘤**患者**免疫检查点**治疗效果不佳的重要原因,其关键在于**CD8+ T细胞**浸润不足。更重要的是,研究证实了通过**甲硫氨酸**代谢干预(饮食限制或**MAT2A抑制剂**)能够有效改善**MTAP缺失型骨肉瘤**的免疫微环境,激活**IKZF1/PD-L1**轴,从而显著提升**免疫治疗**的**治疗效果**。
这一发现为**MTAP缺失**这一难治性**骨肉瘤**亚型提供了极具潜力的新治疗策略,有望改善患者的预后。当然,从研究到临床应用还需要更多验证。对于寻求个性化治疗建议或最新药物信息的患者,不妨考虑使用AI问诊服务或查阅抗癌资讯,了解更多关于**骨肉瘤治疗**、**靶向药**和**仿制药**的前沿信息,包括相关药物的**价格**和**代购**途径。
