免疫治疗用了却效果不一,男性和女性患者的获益会不会真的不同?围绕CD8+T细胞耗竭、DGAT1、脂质代谢和雄激素受体信号,这项研究回答了几个关键问题:为什么同样是肿瘤免疫治疗,部分患者更容易耐受、部分患者更快耗竭;为什么性别可能影响疗效;以及未来哪些代谢靶点值得关注。
什么是这项研究最重要的发现?
核心结论可以概括为一句话:DGAT1并不是简单的“促肿瘤”或“抗肿瘤”分子,它在肿瘤浸润CD8+T细胞中的作用具有明显性别差异。在雄性肿瘤微环境中,DGAT1更像一个“减压阀”,帮助T细胞处理脂毒性、缓解氧化应激和内质网应激,从而维持祖细胞样耗竭T细胞的存活和抗肿瘤能力;而在雌性环境中,DGAT1缺失反而可能带来更强的抗肿瘤免疫表现。
这意味着,未来讨论免疫治疗联合代谢干预时,不能只问“这个靶点有没有用”,还要追问“对谁有用、在什么代谢背景下有用、是否存在性别特异性”。

肿瘤免疫性别差异与DGAT1代谢调控是这项研究的主线。
DGAT1到底是什么,为什么值得关注?
DGAT1是三酰甘油合成过程中的关键限速酶之一。通俗理解,它像细胞处理“游离脂肪”的一个打包系统:把更容易造成损伤的脂质底物,转化并储存为相对稳定的三酰甘油形式。这个过程在某些情况下可以降低脂毒性。
对肿瘤患者而言,这个机制重要在于:肿瘤微环境往往并不“干净”。那里可能缺氧、缺营养、炎症活跃,同时伴随脂质堆积。CD8+T细胞进入这样的环境后,容易出现功能衰竭,表现为杀伤力下降、增殖能力减弱、逐步走向终末耗竭。研究提示,DGAT1可能正是T细胞在这种恶劣环境中维持功能的关键缓冲装置之一。
为什么CD8+T细胞耗竭这么关键?
很多患者听到“耗竭”会误以为是“T细胞数量不够”,其实更核心的是质量下降。所谓耗竭T细胞,是指长期受到肿瘤抗原刺激后,逐渐失去持续杀伤能力的一类T细胞。
其中,祖细胞样耗竭T细胞尤其重要。它们虽然已经进入耗竭谱系,但仍保留一定增殖潜能和可塑性,被认为是免疫检查点抑制剂能够重新激活的重要“种子部队”。如果这一群细胞被过早消耗,后续免疫治疗往往更难奏效。
因此,这项研究的价值不只是发现DGAT1和性别有关,更重要的是它把问题落到了“祖细胞样耗竭T细胞如何被保护或被摧毁”这个真正影响疗效的层面。
研究先发现了什么表达特征?
研究者首先在小鼠和人类样本中观察到,DGAT1在肿瘤浸润CD8+T细胞中表达升高,而且这一表达特征与PD1、TIM3等耗竭相关标志相匹配。与此同时,Dgat2表达很低。
这说明两件事:
- 第一,DGAT1不是随机升高,而是和T细胞在肿瘤中的功能状态有关。
- 第二,在CD8+肿瘤浸润淋巴细胞中,DGAT1可能是比DGAT2更重要的三酰甘油合成酶。

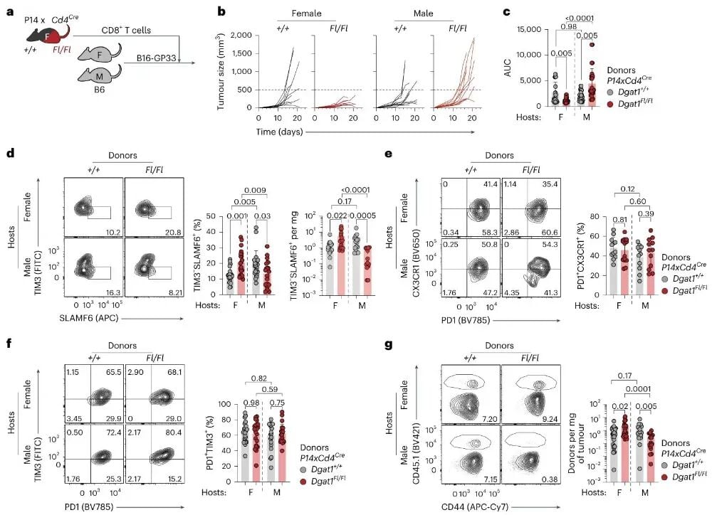
研究显示,DGAT1在肿瘤浸润CD8+T细胞中具有选择性升高特征。
性别差异体现在哪些实验结果里?
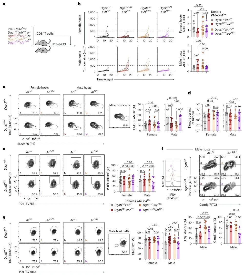
最引人关注的结果来自Dgat1敲除模型。整体看,敲除DGAT1后肿瘤控制效果并不呈现单向一致变化;但按性别分层后,差异非常明显:
| 观察维度 | 雌性Dgat1敲除 | 雄性Dgat1敲除 |
|---|---|---|
| 肿瘤生长控制 | 更好 | 更差 |
| 祖细胞样耗竭T细胞 | 有增多趋势 | 减少或更易耗竭 |
| 免疫抑制环境 | 未见同等程度恶化 | Treg富集更明显 |
| 整体提示 | DGAT1缺失可能释放部分抗肿瘤潜力 | DGAT1缺失削弱T细胞适应恶劣微环境的能力 |
这个现象在黑色素瘤模型和结直肠癌模型中都得到了验证,说明它并非单一模型偶然结果。

DGAT1缺失后的抗肿瘤效应,在雌雄模型中方向相反。
这种差异是T细胞自身问题,还是微环境问题?
答案是:两者都有,但微环境是决定方向的关键。
过继转移实验显示,同样是DGAT1缺失的抗原特异性CD8+T细胞,进入雌性宿主后能够更好控制肿瘤,而进入雄性宿主后则无法有效抑制肿瘤进展。并且这种差异主要发生在肿瘤局部,而不是脾脏等外周部位。
这说明DGAT1的功能不是固定不变的,它受到宿主肿瘤微环境强烈塑形。对患者来说,这一点很重要,因为临床疗效从来不是“药物本身决定一切”,而是由肿瘤、免疫系统、代谢环境、内分泌背景共同决定。

宿主微环境改变后,DGAT1缺失T细胞的抗肿瘤表现也随之改变。
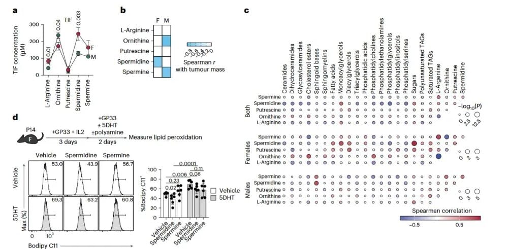
雄性和雌性肿瘤微环境差在哪里?
研究对血浆和肿瘤间质液进行了靶向代谢组学分析,结果提示肿瘤局部代谢环境存在明确性别分化。雄性肿瘤间质液中,三酰甘油和部分甘油磷脂更富集,相关合成通路整合更紧密;同时,不同脂肪酸组成的三酰甘油比例也不同。
临床上可以这样理解:同样是“脂质多”,脂质的类型、饱和程度、氧化敏感性并不一样,这会直接影响T细胞是否更容易遭受脂质过氧化和功能崩溃。
| 代谢特征 | 雄性肿瘤微环境 | 雌性肿瘤微环境 |
|---|---|---|
| 三酰甘油富集 | 更明显 | 相对较低 |
| 甘油磷脂组成 | 存在特异性富集模式 | 不同相关模式 |
| 与肿瘤体积相关的代谢联系 | 部分甘油磷脂与更大肿瘤相关 | 部分甘油磷脂与更小肿瘤相关 |
| 总体意义 | 更可能形成促脂毒性压力 | 代谢压力模式不同 |

雄性与雌性肿瘤微环境的脂质组成并不相同,这为疗效差异提供了代谢解释。
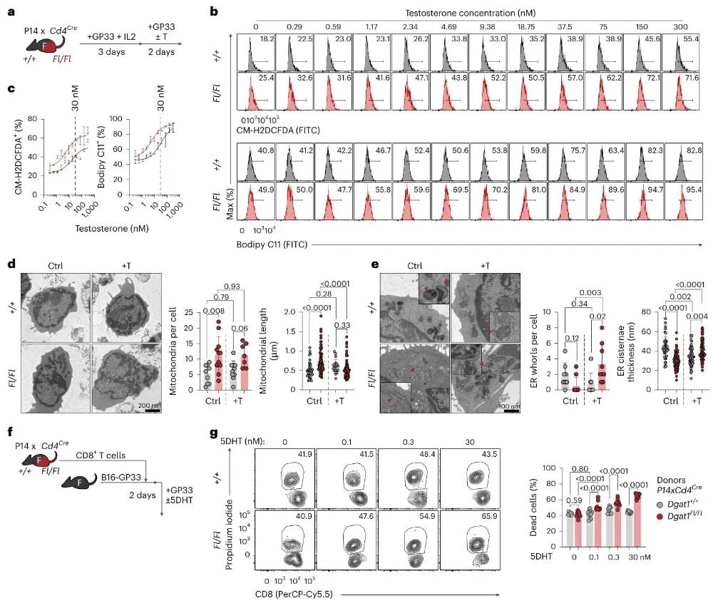
雄激素受体信号起了什么作用?
这是整篇研究的另一条主线。既往已经知道,雄激素受体信号会推动CD8+T细胞走向耗竭,但中间到底经过哪些代谢环节并不清楚。这项研究提示,AR信号会放大DGAT1缺失带来的代谢灾难。
在慢性激活的CD8+T细胞中,睾酮或5DHT处理可诱导活性氧增加、脂质过氧化增强。DGAT1缺失细胞对这种打击更敏感,表现为线粒体受损、内质网肿胀、细胞死亡升高。
换句话说,在雄激素浓度更高、脂质环境更易产生毒性的背景下,DGAT1像一道保护屏障;一旦这道屏障被拿掉,T细胞更容易被氧化应激和内质网应激击穿。

AR信号可显著加重DGAT1缺失T细胞的氧化应激和细胞损伤。
为什么会牵出铁死亡和内质网应激?
因为研究观察到的关键损伤链条正是:脂质过氧化增加→氧化应激升级→内质网应激加重→T细胞死亡和功能衰退。这与铁死亡相关生物学高度相关。
对患者理解免疫治疗失败机制很有帮助。很多时候并不是T细胞“没有被激活”,而是被激活后在肿瘤微环境中迅速“烧坏了”。一旦脂质过氧化控制不住,T细胞即便识别到肿瘤,也可能很快失去持续作战能力。
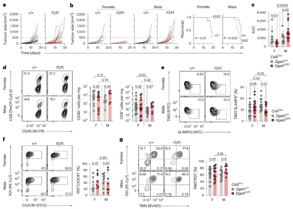
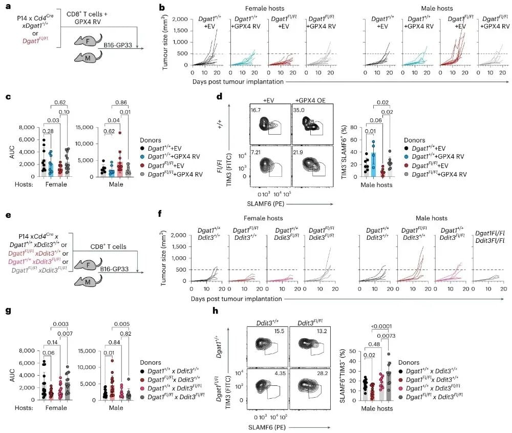
把AR一起敲除后,为什么结果能被挽救?
研究发现,当Dgat1和Ar同时敲除后,雄性宿主中的不利表型明显改善:肿瘤控制恢复,祖细胞样耗竭T细胞数量回升,下游过渡态和终末耗竭细胞分化减少。
这说明AR并不是旁观者,而是DGAT1相关性别差异中的关键驱动因子。也就是说,DGAT1与AR并非各走各路,而是在同一个代谢-应激轴上相互作用。

同时去除AR信号后,雄性环境中的不利免疫表型得到明显纠正。
缓解氧化应激后,抗肿瘤能力能恢复吗?
研究给出的答案是肯定的。无论是通过过表达GPX4来缓解脂质过氧化,还是通过去除Ddit3编码的CHOP来减轻应激损伤,都能在一定条件下挽救DGAT1缺失T细胞的功能,尤其是在雄性宿主中。
这一步非常关键,因为它把机制研究推进到了干预线索:如果问题核心是脂质过氧化和内质网应激,那么理论上就存在代谢矫正或联合治疗的机会。

降低脂质过氧化和应激损伤后,DGAT1缺失T细胞的抗肿瘤表现得到改善。
多胺代谢为什么也值得患者关注?
研究最后还把视角扩展到多胺代谢,发现精胺等代谢物对脂质过氧化有保护作用,但这种保护会被AR信号削弱。
这说明性别差异并不只存在于三酰甘油通路,而是可能横跨多个代谢网络。对于临床研究设计来说,这意味着未来做免疫联合代谢治疗时,不能只盯一个分子,还要评估整个代谢生态。

除脂质代谢外,多胺代谢也可能参与肿瘤免疫中的性别特异性调控。
这项研究对患者治疗决策有什么现实意义?
先说最重要的一点:这不是直接改变临床用药的证据。它属于高质量机制研究,为未来分层治疗提供方向,但还不能据此得出“男性患者就该如何用药”或“女性患者就该停用某类治疗”的结论。
不过,它对临床思路的影响已经很清楚:
- 免疫治疗疗效差异,可能不只是PD-L1高低或基因突变负荷问题,代谢背景和性别因素也值得纳入解释框架。
- 未来筛选免疫治疗获益人群时,脂质代谢相关标志物可能进入候选名单。
- 针对T细胞脂质过氧化、铁死亡倾向、内质网应激的联合干预,可能成为增强疗效的新方向。
- 雄激素受体相关信号与免疫微环境的关系,值得在更多癌种中继续验证。
哪些患者最应该关注这类进展?
以下几类人尤其值得持续关注肿瘤免疫与代谢交叉领域的新证据:
- 正在接受或准备接受免疫检查点抑制剂治疗的患者。
- 黑色素瘤、结直肠癌等已经有较多免疫研究基础的患者。
- 免疫治疗初期有效、随后逐渐耐药的患者。
- 希望了解临床试验、联合治疗和前沿药物机会的患者。
患者最关心的几个问题
这能直接指导我现在的用药吗?
不能直接替代临床决策。它更像一张新的机制地图,帮助解释为什么不同患者对同一免疫治疗反应不同。
这是不是意味着男性免疫治疗一定更差?
不是。研究讨论的是特定免疫细胞、代谢环境和雄激素信号交互下的机制,并不等于所有癌种、所有方案、所有患者都遵循同一方向。
未来可能会出现什么新治疗思路?
重点可能包括:免疫治疗联合代谢调节、围绕脂质过氧化和铁死亡的保护策略、更加精细的性别分层,以及针对特定微环境的个体化方案。
从前沿研究走到临床,还差哪几步?
从机制突破到真正改变治疗,通常还要经过几个关口:
- 在更多癌种和更多患者样本中验证。
- 明确哪些生物标志物最稳定、最可检测。
- 找到既有效又安全的联合干预方式。
- 通过前瞻性临床试验证明,按性别或代谢特征分层后,确实能改善疗效。
因此,患者在看见这类研究时,最合理的态度不是盲目乐观,也不是觉得离自己太远,而是把它视为“下一代治疗策略的路标”。
面对前沿疗法信息差,患者该怎么做?
真正困难的往往不是“完全没有治疗”,而是不知道全球最新证据已经走到哪一步,不清楚哪些药物和联合策略正在形成趋势,也不知道自己是否适合进一步评估。尤其当病情进入免疫治疗选择、耐药后调整、临床试验筛选这些节点时,信息差会直接影响决策质量。
如果你正在关心免疫治疗如何优化、代谢靶向有没有机会、前沿药物在境外是否可及,MedFind能提供更有针对性的支持:包括全球抗癌资讯检索、治疗方案辅助解读、前沿药物信息梳理,以及合规的抗癌药品跨境直邮服务。对很多患者和家属来说,真正重要的不是追热点,而是尽快把“看不懂的研究”变成“能讨论、能评估、能行动的下一步方案”。
【参考文献】
DGAT1 mediates sex-specific CD8+ T cell antitumour responses. Nature Metabolism. 2026. doi:10.1038/s42255-026-01462-7.
