癌症,这个词语本身就承载着无数家庭的焦虑与希望。对于每位患者而言,如何在浩瀚的抗癌药物中,精准找到那把能开启生命之门的“钥匙”,始终是治疗路上最大的挑战。传统的药物筛选方法往往耗时漫长、成本高昂,且效果与临床实际存在偏差,让许多患者不得不经历漫长的试错过程,身心俱疲。但现在,一项结合了先进工程技术、生物学与人工智能的革命性突破,正为癌症精准医疗带来前所未有的希望。_Adv Sci_杂志近日发表的重磅研究揭示了一款名为OC-Plex的肿瘤器官芯片平台,它通过整合深度学习技术,有望彻底改变我们选择抗癌药物的方式,让精准匹配药物不再是遥远的梦想。
传统抗癌药物筛选的困境:为何患者常“碰运气”?
在漫长的癌症治疗旅程中,患者和家属最担心的莫过于“无效治疗”。医生在为患者选择治疗方案时,往往需要综合考虑肿瘤类型、分期、基因突变等多种因素。然而,即使是同一种癌症,不同的患者对抗癌药物的反应也可能大相径庭,这正是癌症治疗“个体差异”的复杂性所在。传统的药物筛选方法,如在培养皿中进行的2D细胞培养(像在一张平面的盘子里培养细胞)或动物模型(如小鼠模型),虽然在科研中扮演了重要角色,但它们与人体真实情况的差距却显而易见。
- 2D培养的局限性:肿瘤细胞在培养皿中呈平面生长,缺乏与周围环境的复杂互动,也感受不到血液流动、营养供给、氧气浓度变化等体内真实的生理压力。这种“扁平化”的生长方式,使得细胞对抗癌药物的反应与体内相去甚远,常常导致在实验室里看似有效的药物,到了患者身上却效果不佳,甚至完全无效。
- 动物模型的挑战:虽然动物模型可以模拟体内的三维结构和生理环境,但其成本高昂、周期漫长,且动物与人类在生理和免疫系统上仍存在显著差异。这些差异可能导致药物在动物体内表现良好,但在人体内却出现意想不到的副作用或疗效不佳,让患者不得不经历“试药”的痛苦和等待。
正是因为这些局限性,许多患者在治疗初期不得不经历一段“盲选”或“试错”的过程,尝试多种药物,耗费宝贵的时间、金钱和精力,同时承受着巨大的心理压力和药物副作用的折磨。找到最适合自己的“神药”,几乎成了一种运气。
肿瘤器官芯片:模拟人体,精准“预演”抗癌战役
为了克服传统模型的缺陷,科学家们一直在探索更接近人体真实状况的体外模型。“器官芯片”技术的出现,为这一难题带来了曙光。它就像一个微缩的、高度仿真的“人体器官”,能够在芯片上模拟人体器官的生理功能和病理过程。而“肿瘤器官芯片”,顾名思义,就是在芯片上构建一个能真实模拟肿瘤生长微环境的模型。
什么是肿瘤器官芯片?
想象一下,您可以在一个信用卡大小的透明芯片上,培养出您自己肿瘤的“微缩版本”,它不仅有肿瘤细胞,还有周围的血管、免疫细胞以及各种支持肿瘤生长的基质。这个微缩的肿瘤就像一个小型实验室,我们可以直接在上面测试各种抗癌药物,观察哪种药物最有效、副作用最小。这正是肿瘤器官芯片所能做到的——它为我们提供了一个前所未有的平台,可以在体外“预演”抗癌战役。
OC-Plex:工业化生产,成本更低,效率更高
尽管器官芯片技术潜力巨大,但其复杂的制备工艺和高昂的成本一直是其推广的瓶颈。而此次_Adv Sci_杂志发表的研究中,由研究团队开发的OC-Plex肿瘤器官芯片平台,从根本上解决了这些问题,实现了多项突破:
- 全热塑性材料与规模化生产:不同于传统芯片复杂的硅基或PDMS材料,OC-Plex平台全程采用全热塑性材料,并通过注塑成型技术打造。这意味着它可以像生产普通塑料产品一样,实现工业级的规模化、低成本生产。目前已有超过7000台设备应用于相关研究,充分验证了其稳定性和实用性,让这项高科技不再“曲高和寡”。
- 专利通道设计,最大程度还原体内微环境:OC-Plex平台依托独特的专利通道几何结构和表面处理技术,巧妙地利用毛细管钉扎效应,实现了无屏障的水凝胶限制。这意味着芯片内部不再需要多孔膜、微柱等传统物理屏障,设计工艺大大简化。更重要的是,它能让肿瘤细胞与周围细胞(如血管内皮细胞、免疫细胞)实现直接的相互作用,最大程度地还原了体内肿瘤的真实生长微环境,包括营养物质、氧气、生长因子等复杂的动态交换。在灌注通道接种内皮细胞还能形成血管化小管,构建出更贴近体内生理状态的肿瘤微环境,为药物检测提供了更精准的模型基础。
- 高兼容性与可扩展性:OC-Plex平台具备极强的兼容性和可扩展性。它不仅支持组织特异性细胞外基质培养,还能通过恒流、重力驱动等多种灌注模式实现细胞共培养。更令人兴奋的是,4个基础版OC-Plex 8可以组合为OC-Plex 32高通量版本,完美适配主流自动化成像系统。这种高通量特性,意味着研究人员可以同时测试大量药物和多种肿瘤样本,水凝胶填充成功率超90%,大大提升了药物筛选的效率,为未来个性化治疗和新药研发提供了强大的工具。


深度学习赋能:无标记、动态追踪药物抗癌全程
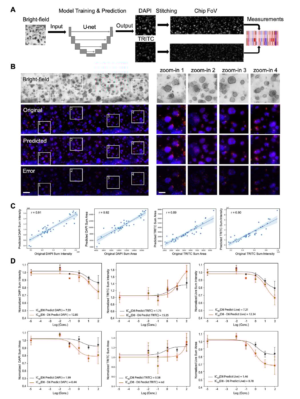
除了硬件平台的创新,OC-Plex最引人注目的亮点之一是其整合了人工智能领域的“深度学习”技术。在传统的药物筛选中,为了观察药物对细胞的影响,通常需要进行荧光染色。这种方法操作繁琐、耗时,并且荧光染料可能对细胞产生光毒性(即光照损伤细胞),甚至改变细胞本身的生理行为。更重要的是,荧光染色通常只能在实验终点进行,我们只能看到药物作用的“最终结果”,却无法全程追踪药物如何发挥作用。
深度学习图像翻译的突破
为了解决这些问题,研究团队为OC-Plex芯片整合了基于U-net卷积神经网络的深度学习图像翻译模型。这个模型就像一个“智能翻译家”,它能通过学习大量的明场图像(即普通的、未经染色的显微镜图像,类似于我们用普通相机拍的照片)与对应的荧光染色图像,学会如何将明场图像“翻译”成荧光染色图像。简单来说,它能从普通照片中“看到”细胞内部的结构和变化,而不需要实际进行染色。研究结果显示,这种预测的准确性极高,皮尔逊相关系数高达0.89-0.92,这说明人工智能“看”到的结果与真实染色结果几乎一致。
无标记、动态分析的革命性优势
这一深度学习模型的整合,为药物筛选带来了革命性的改变:
- 全程动态追踪:由于无需染色,研究人员可以在药物处理的多个时间点,实时、连续地观察药物对肿瘤细胞的动态影响。这就像观看一部药物与癌细胞搏斗的“实时电影”,而不是只能看到搏斗前后的两张“剧照”。我们可以清楚地了解药物何时开始作用、作用强度如何、癌细胞如何抵抗,以及治疗过程中是否有新的变化。
- 更高的检测灵敏度与准确性:深度学习模型结合基线归一化的活细胞检测指标,对药物剂量响应的检测灵敏度显著高于传统的终点荧光染色。这意味着它能更早、更准确地捕捉到药物的细微作用,即使是微小的变化也能被精确量化,为药物效果评估提供了更可靠的数据。
- 克服3D培养中的染色不均问题:在三维培养(如类器官培养)中,由于组织较厚,染料可能难以均匀渗透,导致染色结果不准确。而无标记的深度学习分析则完全避免了这一问题,确保了结果的客观性和可靠性。
这种结合了生物学、工程学与人工智能的技术,无疑为药物筛选提供了一个更高效、更精准、更全面的分析方法,让研究人员能真正实现对药物作用过程的“全景式”监测。


临床验证:结果高度契合,为患者指明方向
任何新的药物筛选技术,其核心价值都在于其能否准确预测药物在患者体内的真实疗效。OC-Plex平台在多项临床相关性验证中,展现出了令人振奋的潜力,其结果与临床实际高度契合,为患者选择治疗方案提供了强大的科学依据。
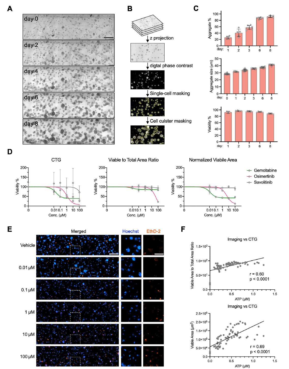
肿瘤细胞生长与药物敏感性验证
研究团队首先在多种常见的肿瘤细胞系中验证了OC-Plex芯片的强大功能。测试结果表明,该芯片能够有效支持胰腺导管腺癌、肺癌、结直肠癌等肿瘤细胞的良好生长、球形成型以及细胞迁移。无论是在静态(不流动)还是动态灌注(模拟血液流动)条件下,芯片上的细胞都能维持长达15天的高活力,这为长期药物观察提供了稳定的平台。
更重要的是,在药物敏感性检测中,研究团队发现,芯片上经过长期培养的肿瘤细胞对药物的敏感性显著低于短期培养和传统2D培养模型。这并非坏事,恰恰相反,它真实地模拟了体内肿瘤可能产生的耐药性,或其在复杂微环境中对药物反应的减弱。这意味着OC-Plex芯片能更准确地识别出那些在体外短期培养中看似有效,但实际在患者体内效果不佳的“假阳性”药物,从而避免患者接受无效治疗。
肺鳞癌案例:告别无效治疗,避免患者痛苦
这项研究中最具临床意义的验证之一,体现在肺鳞癌患者源原代细胞的药物检测中。研究团队选取了肺鳞癌患者的肿瘤细胞,并在OC-Plex芯片上进行了药物筛选。
- 传统2D模型:在传统的2D培养模型中,一种常用的化疗药物培美曲塞(Pemetrexed)显示出显著的抗肿瘤药效。
- OC-Plex芯片结果:然而,OC-Plex芯片的检测结果却显示,培美曲塞对患者源细胞并无明显作用。
- 临床真实情况:这一结论与临床中肺鳞癌患者无法从培美曲塞治疗中获益的实际情况高度一致!
这一结果对患者而言意义非凡。它意味着未来医生可能通过OC-Plex芯片,提前准确预判某种药物对特定患者是否有效,从而避免患者接受无效的化疗,承受不必要的副作用(如恶心、呕吐、骨髓抑制等),同时也能节省宝贵的治疗时间和经济成本。这无疑为肺癌患者,尤其是肺鳞癌患者,指明了一条更为精准、少走弯路的治疗途径。
免疫治疗筛选的新工具
近年来,免疫治疗已成为癌症治疗领域的一大突破。但免疫治疗的疗效预测依然面临挑战。OC-Plex平台在免疫治疗药物筛选方面也展现出巨大潜力。
研究结果显示,该芯片能够支持患者源胃癌类器官(一种高度模拟患者肿瘤的三维细胞模型)与外周血单个核细胞(包含免疫细胞)进行免疫-肿瘤共培养。在这种复杂的共培养模型中,研究人员成功地对PD-1抑制剂,如信迪利单抗(一种常见的免疫检查点抑制剂),进行了活性检测。实验清晰地呈现了剂量和时间依赖性的抗肿瘤效应,这意味着OC-Plex能够精准定量评估免疫检查点抑制剂的活性。
这为筛选免疫治疗药物、预测其疗效提供了全新且可靠的工具,未来有望帮助更多患者找到合适的免疫疗法,提升免疫治疗的响应率,让更多生命因精准治疗而受益。

OC-Plex的深远影响:癌症精准医疗的未来
此次研发的OC-Plex肿瘤器官芯片平台,融合了先进的工程学、生物学和人工智能分析的前沿技术,从设计、制备到功能实现,全方位突破了传统肿瘤药物筛选模型的技术瓶颈。全热塑性材质的选用让平台实现了规模化、低成本的工业级制备,专利结构设计精准模拟了体内肿瘤微环境;成像表型分析流程提升了药物检测的准确性,而深度学习模型的整合则实现了无标记、动态的药物效应监测,进一步提升了检测灵敏度。这项技术的成功,无疑为癌症精准医疗的未来描绘了一幅激动人心的蓝图。
对患者的深远价值
对于每一位与癌症抗争的患者及其家庭而言,OC-Plex的出现意味着希望的曙光:
- 实现真正的个体化用药:医生可以根据患者自身的肿瘤细胞,通过OC-Plex平台精准筛选出最有效的药物,实现真正的“私人定制”治疗方案。这能够大大减少试错过程,显著提升治疗的成功率。
- 减少无效治疗和副作用:提前预知药物效果,可以避免患者承受无效药物带来的毒副作用(如脱发、恶心、骨髓抑制等)和巨大的经济负担。每一次治疗都更有针对性,患者的痛苦将大大减轻。
- 更快找到治愈的希望:缩短寻找有效药物的时间,为患者争取宝贵的治疗时机。对于某些进展迅速的癌症类型,时间就是生命,这项技术有望为患者赢得更多生机。
对新药研发的巨大推动
除了对患者的直接益处,OC-Plex对整个抗肿瘤药物研发领域也具有革命性意义:
- 高效高通量筛选:其工业级可扩展性和自动化兼容性,使得制药公司能够以更快的速度、更低的成本,高效筛选出更多潜在的抗肿瘤药物。
- 降低研发成本与周期:通过更精准的临床前筛选,可以大幅提高药物进入临床试验的成功率,从而缩短新药研发周期,降低巨大的研发成本,加速更多创新抗癌药的上市,最终惠及广大患者。
在癌症精准医疗的发展浪潮中,OC-Plex的研发成功为功能精准肿瘤学搭建了全新的技术框架,让肿瘤精准药物筛选从实验室走向临床应用成为现实。这一技术不仅突破了现有肿瘤药物筛选的诸多瓶颈,更有望推动癌症精准医疗向更高效、更贴合患者实际的方向发展,为广大肿瘤患者带来更具针对性的治疗方案,也为抗肿瘤药物的研发注入全新的技术动力,让每一位患者都能更快找到适合自己的抗癌药物,真正实现精准抗癌、高效抗癌。
MedFind作为致力于分享最新抗癌资讯、药物信息的平台,将持续关注此类前沿科技的转化与应用,并帮助患者了解全球最新的治疗方案与药物。我们坚信,随着科技的进步,癌症治疗将越来越精准、高效,为更多生命带来希望。如果您在抗癌路上有任何疑问,或希望了解更多创新药物与治疗方案,请随时联系我们,我们专业的团队将为您提供最及时的支持和帮助。
