您是否喜欢在早餐面包上涂抹黄油,或是用一块香浓的巧克力蛋糕来犒劳自己?这些日常生活中常见的美味,可能藏着一个与我们健康息息相关的秘密。一项由权威学术期刊《细胞分子胃肠病学与肝病学》发表的最新研究指出,一种普遍存在于这些食物中的脂肪酸——硬脂酸,即使在不导致肥胖的前提下,也可能悄悄加速肠道肿瘤的发生。这对于无数正在与癌症抗争或渴望有效预防的患者及家属来说,无疑是一个需要高度关注的重要信息。
结直肠癌:国民健康的沉重负担与饮食的深远影响
结直肠癌(CRC),俗称肠癌,是全球发病率第三高、死亡率第二高的恶性肿瘤。在中国,随着生活方式和饮食结构的西方化,结直肠癌的发病率和死亡率也在逐年攀升,严重威胁着国民健康。面对这一严峻挑战,除了积极的筛查和治疗,预防,尤其是通过改善饮食习惯进行预防,显得尤为重要。
长期以来,高脂肪饮食被认为是结直肠癌的危险因素之一。然而,脂肪的种类繁多,不同的脂肪酸成分对肠道健康乃至肿瘤发生的影响机制却一直不甚明朗。例如,有些脂肪酸被认为与心血管疾病风险相关,而另一些则相对“温和”。这项新研究的突破性在于,它首次精确地揭示了膳食硬脂酸促进肠道肿瘤发生的具体分子机制,并且强调了一个关键点:这种促癌作用,竟然与肥胖无关。这颠覆了我们以往对于“高脂饮食致癌需先引发肥胖”的认知,为结直肠癌的精准预防和药物研发开辟了新的方向。
打破旧认知:硬脂酸不引发肥胖也能促肠癌
研究背景:传统高脂饮食与肿瘤关联的迷思
过去,许多研究将高脂饮食与肿瘤风险挂钩,往往伴随着一个前提:高脂饮食常常导致肥胖、胰岛素抵抗等代谢紊乱,而这些代谢异常本身就是多种癌症的风险因素。因此,人们普遍认为高脂饮食引发肿瘤,肥胖是其间重要的桥梁。但如果有一种脂肪酸,它不让你发胖,却依然能增加患癌风险,这又意味着什么呢?
惊人发现:硬脂酸的“隐形”危害
研究团队通过精心设计的结直肠癌小鼠模型实验,比较了两种不同高脂饮食的影响:一种富含硬脂酸,另一种富含亚油酸。结果令人震惊:
- 硬脂酸组: 饲喂富含硬脂酸高脂饮食的小鼠,其肠道肿瘤发生率显著增高,但它们的体重和对照组小鼠几乎没有差异,也没有出现明显的肥胖及其他代谢紊乱迹象。
- 亚油酸组: 相比之下,饲喂富含亚油酸高脂饮食的小鼠虽然也促进了肿瘤发生,但它们却出现了明显的肥胖表型。
这一结果清晰地告诉我们,硬脂酸促进肠道肿瘤的发生,并不依赖于肥胖这一中间环节。这意味着,即使您平时看上去不胖,如果膳食中摄入过多硬脂酸,仍然存在肠道肿瘤的潜在风险。这项发现的重要性不言而喻,它提醒我们不能仅仅通过体重来判断饮食的健康程度,某些“看不见”的影响同样值得警惕。


图1:富含硬脂酸的高脂饮食促进小鼠模型的肠道肿瘤发生,但不引发肥胖及相关代谢异常
揭秘幕后推手:硬脂酸如何加速肠道肿瘤
加速肠上皮细胞“更新”:潜在的风险源头
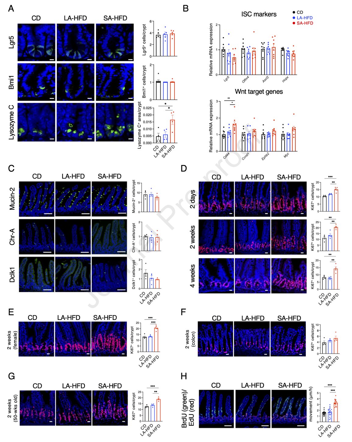
为了探明硬脂酸的具体作用机制,研究人员深入观察了小鼠肠道内部的变化。他们发现,硬脂酸并没有改变肠道中Lgr5+、Bmi1+等经典肠道干细胞的数量,而是显著促进了肠上皮细胞的增殖,加速了这些细胞的更新换代。简单来说,就是让肠道内壁的细胞分裂得更快、更多。
这种加速增殖的效应在小鼠摄入硬脂酸后仅仅2天内就能观察到,并且能够长期持续。更令人担忧的是,即使后续停止摄入硬脂酸,其对肠上皮细胞增殖的促进作用仍未完全消失,这意味着其影响可能是长久且深远的,持续推动着肠道肿瘤的发生。
此外,研究还发现硬脂酸能诱导潘氏细胞的分化。潘氏细胞是肠道隐窝中一种特殊的上皮细胞,它们不仅分泌抗菌肽参与肠道免疫,还对肠道干细胞的微环境(即“生态圈”)有重要影响。潘氏细胞的分化异常,可能进一步为肠道肿瘤的发生创造有利条件。

图2:富含硬脂酸的高脂饮食促进潘氏细胞分化及肠上皮细胞的增殖与更新
不依赖肠道菌群,直接作用于肠上皮细胞
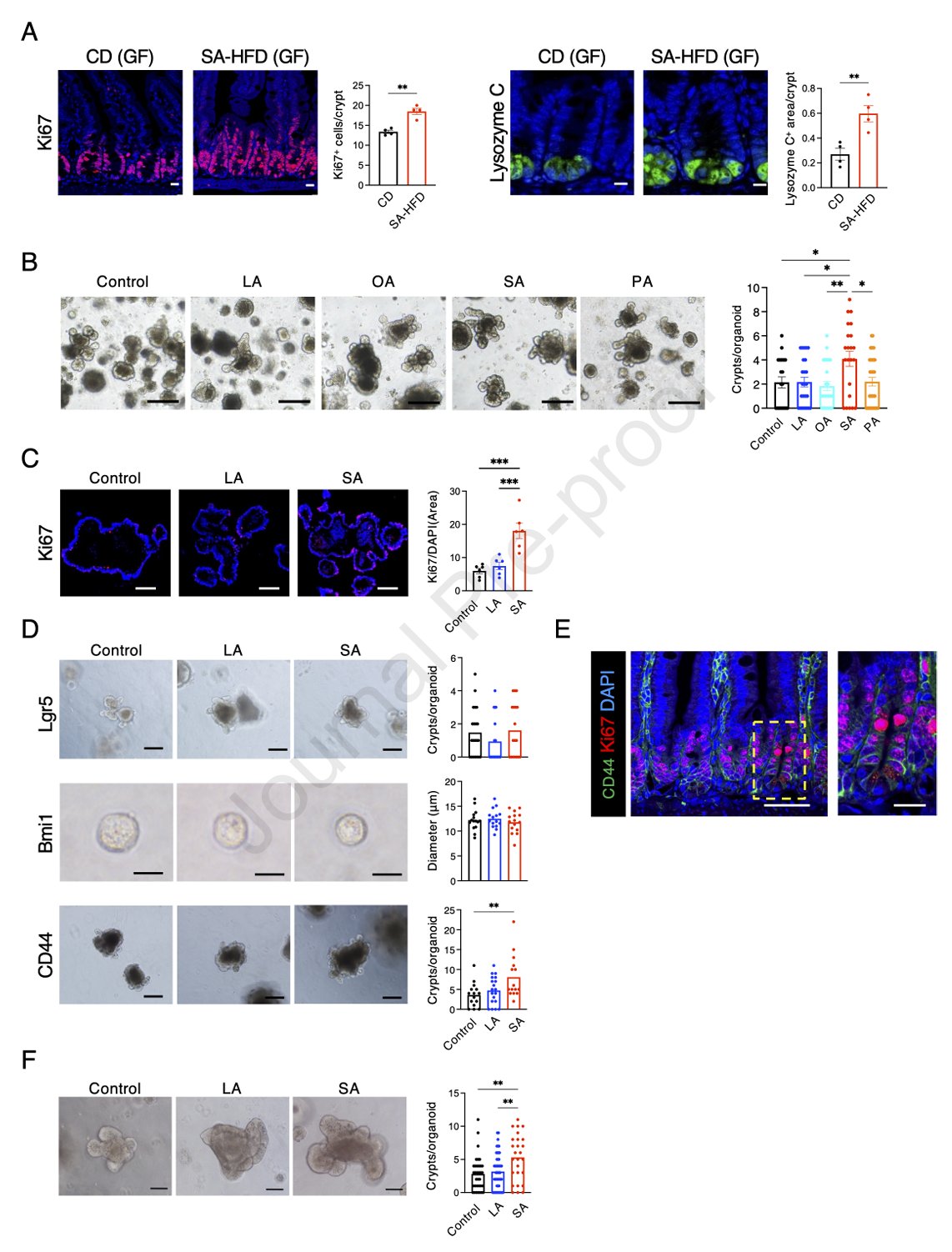
肠道健康与肠道菌群息息相关,许多膳食成分的影响都离不开肠道菌群的参与。然而,这项研究通过无菌小鼠模型和类器官实验证实,硬脂酸对肠上皮的促增殖作用竟然不依赖于肠道菌群!这意味着硬脂酸能够直接作用于肠道的CD44+上皮细胞,发挥其促瘤效应。这一发现排除了肠道菌群作为中间媒介的可能性,将研究焦点直接锁定在肠道细胞本身。
更重要的是,研究人员还在人类小肠类器官(可以理解为在体外培养的“迷你肠道”)中观察到了同样的效应:硬脂酸能显著促进隐窝(肠道干细胞和潘氏细胞所在的关键区域)的形成。这表明,在人体内,硬脂酸也极有可能以相似的方式影响肠道健康,为这项研究的临床转化提供了重要的理论支持。

图3:硬脂酸促进小鼠和人小肠类器官的隐窝形成
关键靶点浮出水面:脂肪酸结合蛋白5 (FABP5)
锁定核心:脂肪酸结合蛋白家族
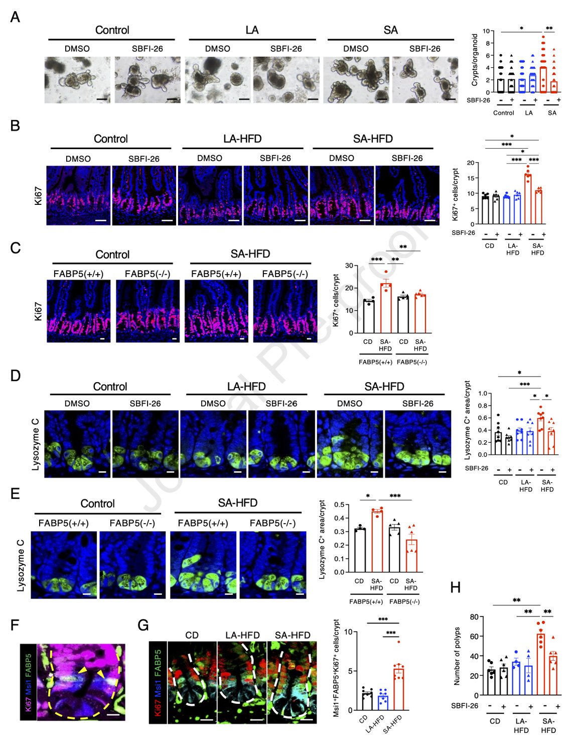
既然硬脂酸直接作用于肠上皮细胞,那么具体是哪个分子在其中扮演了关键角色呢?研究团队将目光投向了脂肪酸结合蛋白(FABP)家族。这些蛋白质就像细胞内的“搬运工”,专门负责结合和运输脂肪酸。在对不同FABP蛋白的表达模式进行筛选后,他们发现脂肪酸结合蛋白5(FABP5)具有独特的表达模式:它特异性地表达在肠道隐窝中少量正在增殖的Ki67+细胞内。
进一步的分析显示,富含硬脂酸的高脂饮食会显著增加隐窝中Ki67+FABP5+双阳性细胞的数量,这强烈提示FABP5与硬脂酸诱导的细胞增殖密切相关。更重要的是,在人类结直肠癌组织中,FABP5的表达水平也显著高于正常组织,这进一步证实了FABP5在肠道肿瘤发生发展中的潜在重要作用。
靶向FABP5:预防肠癌的新策略
为了彻底验证FABP5是否是硬脂酸发挥促瘤作用的核心分子,研究团队进行了关键的功能验证实验:
- 使用FABP5抑制剂: 当使用特异性抑制FABP5功能的药物SBFI26时,硬脂酸诱导的肠上皮细胞增殖和潘氏细胞分化被有效阻断。
- 基因敲除FABP5: 在基因层面“关闭”FABP5功能的小鼠模型中,硬脂酸促进肿瘤发生的效果也显著减弱,小鼠肠道内的息肉数量明显减少。
这些实验结果明确无误地证明,脂肪酸结合蛋白5(FABP5)是介导硬脂酸促进肠道肿瘤发生的关键核心分子。

图4:抑制脂肪酸结合蛋白5可减弱富含硬脂酸的高脂饮食诱导的肠上皮增殖、潘氏细胞分化及肿瘤发生
对患者和家属的启示:如何行动?
重新审视日常饮食:硬脂酸的来源与风险
这项研究为我们理解饮食与结直肠癌的关联提供了全新的视角。硬脂酸广泛存在于我们日常食用的各类食品中,特别是动物脂肪、乳制品(如黄油、奶酪)以及可可脂(巧克力)。虽然我们无法完全避免摄入硬脂酸,但这项研究提示我们,对于有结直肠癌家族史、肠道疾病史或其他高风险因素的人群来说,适度限制硬脂酸的过量摄入,可能成为一种重要的预防策略。
- 动物脂肪: 红肉、加工肉类中的脂肪含量通常较高。
- 乳制品: 黄油、全脂牛奶、奶酪等。
- 可可制品: 巧克力、可可粉等。
- 某些植物油: 棕榈油、椰子油(虽然硬脂酸含量相对较低,但饱和脂肪酸总量高)。
这并非意味着要完全禁止这些食物,而是倡导一种均衡、适度的饮食习惯。对于高风险人群,在专业医生的指导下,可以考虑调整膳食结构,减少高硬脂酸食物的摄入频率和量。
展望未来:靶向FABP5的精准预防与治疗
这项研究将脂肪酸结合蛋白5(FABP5)明确列为结直肠癌预防和干预的潜在靶点。这意味着未来的医学研究和药物开发,可能会围绕FABP5展开。
- 药物研发: 开发能够特异性抑制FABP5功能的药物(如文中提到的SBFI26抑制剂,虽然目前仍是研究工具,但为未来药物开发指明了方向),有望在不影响正常生理功能的前提下,阻断硬脂酸的促瘤效应,从而预防结直肠癌的发生或延缓其进展。
- 精准预防: 对于检测到FABP5表达水平较高或有相关遗传风险的高危人群,未来或许可以进行更具针对性的膳食干预或药物预防。
虽然距离临床应用可能还需要一段时间,但这一发现无疑为结直肠癌的防控提供了令人振奋的新思路和实验基础。作为患者和家属,保持对最新医学研究的关注,及时了解前沿信息,将有助于我们更好地应对疾病挑战。
结语:MedFind与您共同关注健康未来
这项关于硬脂酸与结直肠癌的新发现,再次强调了饮食结构对癌症发生发展的重要影响。它提醒我们,科学的进步总是在不断更新我们的认知,揭示疾病背后更深层次的机制。对于正在与癌症抗争的患者和家属,以及关注自身健康的每个人来说,获取准确、及时的医学信息至关重要。MedFind平台始终致力于分享最新抗癌资讯、药物信息和前沿研究进展,帮助您理解复杂的医学知识,做出明智的健康选择。
我们鼓励您与您的医生讨论这些新的研究成果,结合自身情况制定个性化的饮食和预防方案。未来,随着靶向脂肪酸结合蛋白5(FABP5)的药物研发不断深入,我们有望拥有更多对抗结直肠癌的利器。MedFind将持续关注这类前沿突破,为您提供最新、最权威的健康指导,助力您拥有更健康的未来。若您在抗癌过程中有任何疑问或需要药物支持,欢迎随时访问MedFind平台,我们将竭诚为您提供专业的AI辅助问诊和全球抗癌药品代购与国际直邮服务,为您的健康之路保驾护航。
