长期以来,“饿死癌细胞”的说法在民间广为流传,其核心观点是减少热量摄入可以切断肿瘤的能量供应,从而抑制其生长。然而,来自范安德尔研究所(Van Andel Institute)的研究团队近期在权威期刊《Nature Metabolism》上发表的一项突破性研究,彻底刷新了我们对饮食限制在癌症治疗中作用的认知。这项研究表明,轻断食的抗癌“魔法”并非直接作用于癌细胞,而是通过增强我们体内最关键的免疫部队——CD8⁺ T细胞的战斗力来实现的。
这项临床前研究揭示,轻断食通过提升体内的“超级燃料”——酮体(尤其是β-羟基丁酸),成功地重新编程了免疫细胞的命运。这使得CD8⁺ T细胞能够在肿瘤微环境的恶劣条件下保持持久的杀伤活性,避免功能耗竭。更令人振奋的是,这种饮食干预能与现代PD-1抑制剂等免疫疗法强强联合,打出“1+1>2”的组合拳,为黑色素瘤和乳腺癌等癌症的辅助治疗提供了全新的思路。
科学发现:轻断食抗癌的真正“魔法”——CD8⁺ T细胞
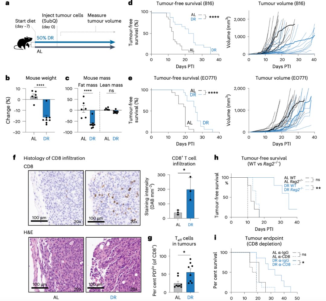
为了探究饮食限制(Dietary Restriction, DR)的实际效果,研究人员首先建立了一个经典的轻断食模型:实验小鼠的每日进食量减少50%,持续一周后植入黑色素瘤或乳腺癌细胞。结果显示,与自由进食的对照组小鼠相比,经历轻断食的小鼠肿瘤生长速度显著减缓,无瘤生存期延长了30%至80%。这一数据有力地证明了饮食限制的抗肿瘤潜力。

DOI:10.1038/s42255-025-01415-6
T细胞是抗癌效应的必要条件
为了确定轻断食发挥作用的关键媒介,研究人员使用了缺乏成熟T细胞的免疫缺陷小鼠重复了实验。令人惊讶的是,在这些免疫缺陷小鼠中,轻断食带来的所有抗癌益处完全消失了。这一决定性发现明确指出:CD8⁺ T细胞是轻断食发挥抗癌作用的必要条件,这意味着轻断食的效果主要依赖于激活和增强宿主的免疫系统,而非直接毒杀癌细胞。

饮食限制的抗肿瘤效果由CD8⁺ T细胞介导
改变T细胞命运:抑制“终末耗竭”
那么,轻断食究竟对肿瘤内部的免疫环境产生了怎样的影响?研究者利用先进的单细胞测序技术(CITE-seq)分析了肿瘤浸润免疫细胞。他们发现,在轻断食的小鼠肿瘤中,直接杀伤癌细胞的主力——CD8⁺ T细胞的比例显著增加。
更重要的是,轻断食改变了这些T细胞的“质量”和“状态”。在自由进食的小鼠肿瘤中,CD8⁺ T细胞大多走向了“终末耗竭”(Terminal Exhaustion)状态。这种状态的细胞高表达PD-1、TIM-3等抑制性受体,就像在长期战斗中能量耗尽、丧失战斗力的老兵。而轻断食的小鼠体内,CD8⁺ T细胞更多地分化为具有强大增殖能力和杀伤活性的“效应样”细胞(Effector-like cells),同时保持着一定的“干细胞样”特性(Stem-cell-like cells)。这意味着,这些免疫细胞具备自我更新和持久作战的潜力,能够更有效地清除肿瘤。

饮食限制能抑制肿瘤微环境中CD8⁺ T细胞的终末耗竭
核心机制揭秘:酮体——免疫细胞的“超级燃料”
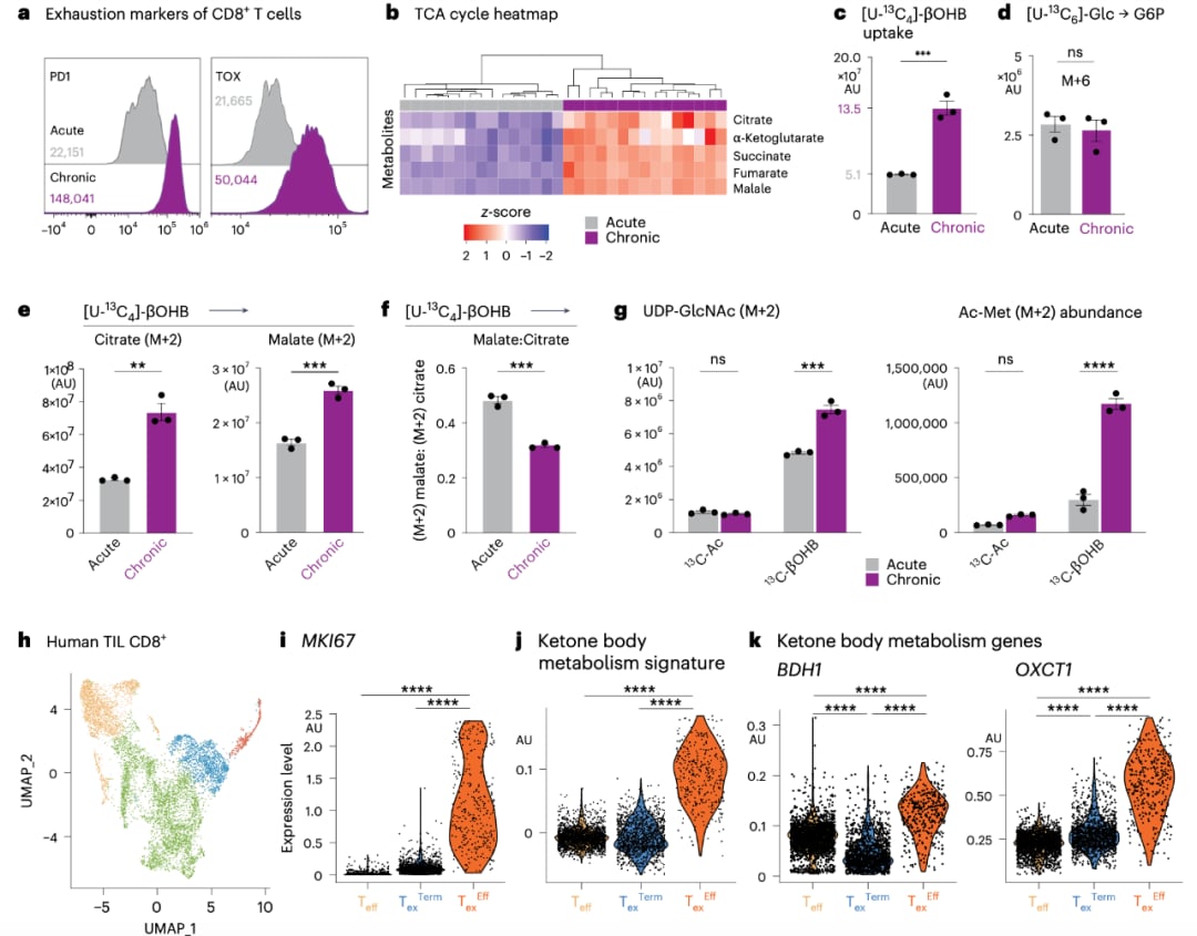
研究进一步深入,揭示了驱动这一系列积极变化的幕后功臣——β-羟基丁酸(β-hydroxybutyrate, BHB)。β-羟基丁酸是一种酮体,是机体在饥饿或低碳水化合物状态下,动员脂肪分解产生的替代能源。轻断食显著提升了小鼠血液和肿瘤组织中的β-羟基丁酸水平。
β-羟基丁酸水平的提升与代谢重编程
研究发现,β-羟基丁酸不仅是饥饿状态下的替代能源,更是CD8⁺ T细胞的“性能增强剂”。在轻断食环境下,T细胞的代谢发生了显著重编程:它们的线粒体膜电位更高,三羧酸循环(TCA Cycle)更活跃,通过氧化磷酸化产生ATP(能量)的能力也更强。这种高效的能量代谢,使得T细胞能够抵抗肿瘤微环境中的营养竞争和代谢压力,维持其杀伤功能。
肿瘤微环境通常是一个缺氧、营养匮乏且充满抑制性分子的恶劣环境。癌细胞会疯狂消耗葡萄糖,导致T细胞缺乏能量来源而走向耗竭。而酮体代谢的增强,为T细胞提供了绕过葡萄糖依赖的新途径,使其在肿瘤内部也能保持旺盛的战斗力。

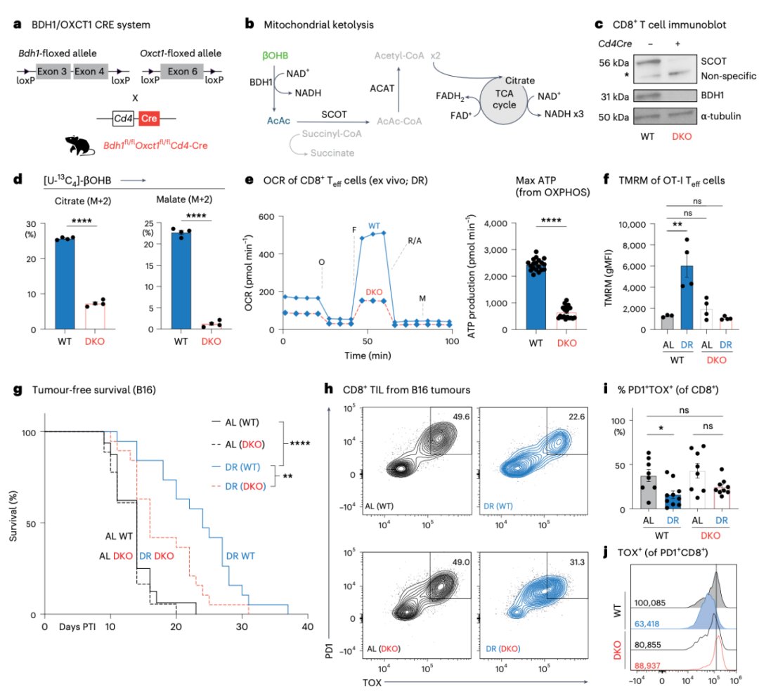
慢性抗原刺激下,CD8⁺T细胞会增强酮体代谢,而酮体代谢可缓解其耗竭、维持功能
酮体代谢缺陷实验的决定性证据
为了证实酮体在T细胞功能维持中的核心作用,研究团队构建了基因工程小鼠,特异性地敲除了T细胞中代谢酮体的两个关键酶:BDH1和OXCT1。当T细胞失去利用酮体的能力后,即使小鼠经历了轻断食,代谢提升和抗癌效果也几乎完全丧失。这些“酮体代谢缺陷”的T细胞在轻断食环境下依然快速走向耗竭,无法有效控制肿瘤生长。这直接证明了T细胞自身利用酮体的能力,是轻断食发挥抗癌效应的“命门”。

T细胞的酮体代谢是饮食限制发挥抗肿瘤效应的必要条件
临床转化潜力:轻断食与PD-1抑制剂的“1+1>2”协同效应
这项研究的另一个重大意义在于其极高的临床转化价值。研究人员探索了轻断食与现有免疫疗法的协同效应,特别是针对PD-1抑制剂(如帕博利珠单抗、纳武利尤单抗等)的联合应用。
协同效应的数据支持
研究选取了B16黑色素瘤模型。B16黑色素瘤是一种典型的“硬骨头”肿瘤,对PD-1抑制剂单药治疗通常不敏感。实验结果显示:
- 单纯使用PD-1抗体,效果有限。
- 单纯轻断食,只能部分延缓肿瘤生长。
- 当轻断食与PD-1抑制剂联合使用时,产生了强大的“1+1>2”协同效应。绝大部分小鼠的肿瘤生长被长期抑制,甚至约15%的小鼠在实验结束时仍保持无瘤状态。
这种协同效应的机制在于:轻断食通过酮体代谢,从代谢层面“唤醒”了T细胞,使其具备持久的战斗力,从而克服了肿瘤微环境的抑制。而PD-1抑制剂则从信号通路层面“解除”了T细胞的刹车(即PD-1/PD-L1通路)。两者结合,既解决了T细胞的能量耗竭问题,又解除了其抑制信号,使得免疫系统能够全面、持久地攻击癌细胞。

饮食限制与抗PD1免疫治疗具有协同抗肿瘤效应
对于正在接受免疫治疗或考虑辅助治疗方案的癌症患者及其家属而言,了解这种代谢重编程的机制至关重要。对于需要获取国际前沿的免疫治疗药物获取渠道的患者和家属,了解最新的研究进展至关重要。
免疫系统进化的启示
这项研究从进化的角度提供了一个深刻的见解:哺乳动物的免疫系统是在“饥饱交替”的环境中演化而来的。当机体面临感染或肿瘤等挑战时,会本能地减少进食并动员脂肪,产生酮体。这种代谢适应似乎向免疫系统,特别是CD8⁺ T细胞,发送了一个关键的“战斗动员信号”。通过增强酮体代谢,T细胞能够保障细胞能量、生物合成,并调控基因表达所需的表观遗传修饰,从而抵御代谢压力,避免功能衰竭。
展望与注意事项:如何将研究成果安全应用于临床
尽管小鼠模型的结果令人鼓舞,但将轻断食或饮食限制转化为人类癌症患者的临床实践,仍需谨慎评估其可行性、耐受性与安全性。
研究局限性与未来方向
研究者指出,本研究使用的是移植肿瘤小鼠模型,与人类肿瘤的自发演变和高度异质性存在差异。因此,在人体内,轻断食的效果可能会因癌症类型、分期和患者个体代谢状态而异。
然而,这项研究也为未来的临床试验和治疗策略指明了方向:
- 药物模拟:未来或许不必严格执行严苛的断食。使用GLP-1受体激动剂(如司美格鲁肽)等药物,可以模拟部分轻断食的代谢效应,提升酮体水平,从而增强免疫功能。
- 细胞疗法优化:在体外培养用于过继细胞疗法(如CAR-T细胞)时,用酮体或“轻断食样”环境预处理T细胞,有望提升这些“免疫战士”在患者体内的持久力和战斗力。
- 精准营养干预:根据患者的基因型和肿瘤类型,设计个性化的营养干预方案,最大化酮体对T细胞的激活作用,同时确保患者营养支持。
MedFind 平台持续关注此类药物信息与治疗方案解读,旨在帮助患者及其家属做出更明智的治疗选择。
患者实施轻断食的安全性考量与专业建议
对于癌症患者而言,营养支持是维持体力、抵抗治疗副作用和促进康复的基础。严格的饮食限制或断食可能导致体重减轻、营养不良,甚至影响标准治疗的耐受性,尤其是对于已经处于恶病质或体重下降的患者。因此,在考虑将饮食调整纳入治疗方案之前,患者应寻求专业的医疗建议,或利用AI辅助问诊服务来评估个体风险与收益。
目前,轻断食作为癌症辅助治疗的策略,仍处于临床研究阶段。患者在任何情况下都不应擅自中断或更改已有的标准治疗方案(如化疗、放疗、靶向治疗或免疫治疗)。只有在专业肿瘤科医生和营养师的密切监测下,才能考虑将轻断食或生酮饮食作为潜在的辅助手段,以期在保证营养的前提下,安全地激活自身的抗癌免疫力。
