胶质母细胞瘤:难以逾越的复发魔咒
胶质母细胞瘤(Glioblastoma, GBM)被誉为“癌症中的珠穆朗玛峰”,是最常见且最具侵袭性的原发性脑瘤。尽管医学界在手术、放疗和化疗(通常使用替莫唑胺)方面取得了进步,但 GBM 的预后仍然极差,患者诊断后的中位生存期仅有约 15 个月。在过去的二十年里,尽管有超过 1250 项临床试验投入巨大资源,但这一冰冷的数字并未得到显著改善。对于 GBM 患者及其家属而言,最令人绝望的现实是:肿瘤复发几乎是所有人的宿命。
为什么 GBM 如此难以治愈?关键在于癌细胞的“顽固分子”——它们能够抵抗标准治疗的毒性攻击,并在治疗结束后卷土重来。传统的观念认为,这是由于“最低限度残留疾病”(MRD)的存在,即手术或放化疗后残留下来的少量癌细胞。然而,最新的研究正在将焦点转向一类更为特殊的细胞群体:药物耐受持久细胞(DTPs)。
近日,一项发表在国际顶级期刊《Nature Communications》上的突破性研究,题为《Histone methyltransferase PRDM9 promotes survival of drug-tolerant persister cells in glioblastoma》,终于揭示了这群“癌细胞敢死队”的生存秘籍,并找到了可能终结胶质母细胞瘤复发难题的新靶点。
破解复发元凶:药物耐受持久细胞(DTPs)
DTPs:癌症治疗中的“潜伏者”
药物耐受持久细胞(DTPs)与传统理解的耐药细胞有所不同。传统的耐药细胞通常是由于基因突变导致药物靶点改变,从而永久性地对药物产生抵抗。而 DTPs 则是通过一种非遗传性、可逆的机制来应对药物的攻击。当化疗药物来袭时,DTPs 会进入一种类似“休眠”或“应激”的状态,大幅降低其代谢和增殖速度,从而逃避药物的杀伤。一旦治疗停止,这些细胞便会“苏醒”,迅速恢复增殖能力,导致肿瘤复发。
在胶质母细胞瘤的治疗中,DTPs 扮演了核心角色。它们是导致患者死亡和肿瘤复发的核心原因,而非仅仅是残留的癌细胞。理解 DTPs 如何在化疗的“毒杀风暴”中存活下来,是开发有效预防复发疗法的关键。
DTPs与传统残留疾病的区别
区分 DTPs 和 MRD 至关重要。MRD 指的是数量极少、无法通过常规影像学检测到的残留癌细胞,它们可能仍然对药物敏感。而 DTPs 则是那些对药物产生暂时性、适应性抵抗的细胞。它们不是通过基因突变获得耐药性,而是通过表观遗传学或代谢重编程等方式,改变自身的生存策略。这种机制的发现,意味着我们需要从传统的基因靶向治疗,转向针对细胞生存环境和代谢通路的联合干预策略。
“生育基因”PRDM9:癌细胞的“复活密码”
悉尼大学的研究团队发现,帮助胶质母细胞瘤 DTPs 实现“金蝉脱壳”的关键,竟是一个此前功能单一的基因——PRDM9。这一发现颠覆了医学界的认知,因为 PRDM9 此前唯一已知的功能是在生殖细胞中活跃,负责精子和卵子形成初期的 DNA 重组与表观遗传调控,因此被称为“生育基因”。
研究人员惊奇地发现,癌细胞竟然“征用”了这个本应只在生殖细胞中工作的基因,将其转化为帮助自身存活的“护身符”。
PRDM9的表观遗传学角色:H3K4me3甲基转移酶
要理解 PRDM9 的作用,需要先了解表观遗传学。表观遗传调控是指在不改变 DNA 序列的前提下,调控基因表达的方式。其中,组蛋白修饰是关键一环。PRDM9 是一种组蛋白 H3K4 甲基转移酶。这意味着它能够特异性地在组蛋白 H3 的第 4 位赖氨酸残基上添加三个甲基基团(H3K4me3)。
H3K4me3 是一种典型的“激活标记”,它的存在通常预示着该区域的基因处于活跃转录状态。简单来说,PRDM9 就像一个“启动开关”,能够强力激活某些基因的表达。
机制揭秘:PRDM9如何驱动胆固醇合成?
研究团队通过整合组蛋白蛋白质组学、转录组学、脂质组学和 ChIP 测序等复杂的分子生物学技术,描绘出了 PRDM9 驱动 DTPs 存活的完整分子图景:
- 应激诱导激活: 当胶质母细胞瘤干细胞受到化疗药物(如微管靶向剂)的攻击时,细胞会进入有丝分裂停滞等应激状态。这种应激信号会显著上调 PRDM9 的表达。
- 靶向胆固醇通路: 激活的 PRDM9 不会随意修饰基因,而是特异性地靶向胆固醇合成相关的关键基因,例如 DHCR7、DHCR24 和 EBP 等。
- 强力驱动合成: PRDM9 在这些胆固醇合成基因的启动子或内含子区域添加 H3K4me3 激活标记,从而强力驱动这些基因的转录,加速细胞内部胆固醇的生物合成。
这一机制揭示了癌细胞如何利用表观遗传调控,快速重编程自身的代谢通路,以应对外部的药物压力。对于正在寻找最新治疗方案和药物信息的患者,了解这种复杂的机制有助于理解未来治疗的方向。如果您希望进一步了解最新的药物信息和治疗方案解读,可以通过 MedFind 药物信息、治疗方案解读与临床研究资讯 平台获取更多专业资料。
胆固醇:DTPs的“隐形铠甲”与生存依赖
胆固醇如何抵御化疗引起的氧化应激?
胆固醇在 DTPs 的存活中扮演了至关重要的角色。化疗药物之所以能杀死癌细胞,很大程度上是通过引发强烈的氧化应激和脂质过氧化,对细胞膜造成致命损伤。细胞膜是细胞的“外衣”,一旦受损,细胞内容物泄漏,细胞便会死亡。
而 PRDM9 驱动合成的大量胆固醇,就像一层“隐形铠甲”,被整合到 DTPs 的细胞膜中。胆固醇的主要作用是维持细胞膜的稳定性和完整性,使其在受到氧化应激攻击时不易破裂。充足的胆固醇帮助 DTPs 安然度过化疗的“毒杀风暴”,并在治疗结束后快速恢复增殖,最终导致肿瘤复发。
因此,胆固醇合成不再仅仅是细胞生长所需的原料,它成为了 DTPs 在应激环境下生存的关键依赖。
人类患者样本中的证据支持
这项研究的临床转化潜力在于,研究人员通过分析人类胶质母细胞瘤患者的样本,证实了这一机制在人体肿瘤中同样存在。数据显示,患者样本中 PRDM9 的结合基序与 H3K4me3 峰高度重合,并且胆固醇合成相关基因(如 DHCR7、DHCR24)的 H3K4me3 峰宽度与它们的 mRNA 表达水平呈正相关。这强有力地证明了 PRDM9-胆固醇轴是驱动 GBM 复发的关键通路,为后续的药物开发提供了坚实的理论基础。
临床转化突破:双管齐下的新型联合治疗方案
既然找到了 DTPs 的“命门”——PRDM9 及其调控的胆固醇合成通路,研究人员便设计了两种极具临床转化潜力的“破盾”方案,旨在从根本上消灭这批顽固的持久细胞。
策略一:直接靶向PRDM9抑制剂(MRK-740)
由于 PRDM9 在大多数正常组织中几乎不表达,但在约 20% 的人类肿瘤中上调(尤其在胶质母细胞瘤中活性最高),这使其成为一个高选择性、低毒性的理想靶点。
研究中使用了 PRDM9 抑制剂 MRK-740。结果显示,MRK-740 能够显著减少 DTPs 的数量。更重要的是,单独使用时,MRK-740 仅引起短暂的细胞周期停滞,没有表现出明显的毒性,这极大地提高了其作为联合治疗组分的安全性。目前,研究团队已与生物技术公司合作,积极推进 PRDM9 抑制剂的临床前开发,目标是将其尽快推向临床试验。
策略二:切断“粮草”——胆固醇代谢干预
第二种策略是切断 DTPs 赖以生存的胆固醇供应。然而,针对脑部肿瘤的治疗面临一个巨大的挑战:血脑屏障(BBB)。许多传统化疗药物由于分子结构或脂溶性不足,难以高效穿透血脑屏障,无法在脑部肿瘤部位达到有效的治疗浓度。
为了克服这一障碍,研究团队基于原有的微管靶向剂 CMPD1 进行了结构优化,开发出新型的脑渗透性药物 WJA88。WJA88 不仅改善了代谢稳定性(半衰期从 4.6 分钟延长至 34.2 分钟),更关键的是,它能高效穿透血脑屏障,脑/血浆比值高达 0.76-0.8,确保药物能够到达肿瘤核心。
随后,研究人员将 WJA88 与已在人体中测试过的 Liver X 受体激动剂 LXR-623 联用。LXR-623 的作用是促进胆固醇外流,进一步降低肿瘤细胞内的胆固醇水平。这种“组合拳”的设计理念是:WJA88 负责化疗攻击,而 LXR-623 负责拆除 DTPs 的“隐形铠甲”。
WJA88 + LXR-623 组合拳的惊人疗效数据
在胶质母细胞瘤异种移植模型(将人类肿瘤细胞植入小鼠体内)中,这种“化疗+代谢干预”的联合疗法展现出令人振奋的效果:
- 肿瘤体积显著缩小: 联合治疗组的小鼠肿瘤体积明显小于单药治疗组和对照组。
- 生存期显著延长: 联合治疗将小鼠的中位生存期从对照组的 28 天延长至 40.5 天,延长了超过 40%。
- 安全性良好: 在整个治疗过程中,小鼠体重变化轻微,未出现明显的副作用,表明该联合疗法具有良好的耐受性。
此外,研究人员通过外源性胆固醇补充实验进一步证实了胆固醇合成是 DTPs 存活的关键依赖。一旦恢复胆固醇供应,无论是 PRDM9 抑制剂还是 WJA88 + LXR-623 联合治疗对 DTPs 的杀伤效果都会消失,这直接证明了切断胆固醇“粮草”是消灭持久细胞的有效途径。


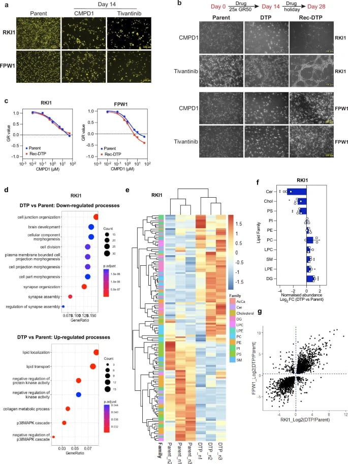
胶质母细胞瘤中耐药持久性细胞的表征与机制图示
展望未来:PRDM9作为泛癌种靶点的潜力与海外用药选择
这项研究的意义远超胶质母细胞瘤本身。它首次将 PRDM9 与癌症耐药复发机制紧密关联,揭示了“癌细胞征用生殖细胞基因重编程代谢”的全新机制。鉴于 TCGA 数据库显示 PRDM9 在卵巢癌、肺癌等多种难治性癌症中均有高表达,这一机制可能具有广泛的泛癌种适用性。
研究团队计划下一步在其他肿瘤类型中验证这一策略,有望开发出适用于多种癌症的复发预防疗法。这标志着癌症治疗的范式正在发生转变:
- 从关注主体到关注稀有细胞: 治疗重点从以往专注于消灭肿瘤主体,转向精准靶向驱动复发的稀有 DTPs。
- 从单一化疗到联合干预: 治疗策略从单一的化疗或靶向治疗,转向“化疗/靶向+代谢干预”的联合策略。
对于面临胶质母细胞瘤复发或正在寻求前沿治疗方案的患者和家属来说,了解这些最新的临床研究进展至关重要。虽然 WJA88 和 MRK-740 仍处于临床前阶段,但 LXR-623 等代谢调节剂已在人体中进行过测试,未来可能很快进入临床转化。
在等待新药上市的过程中,许多患者会考虑通过国际渠道获取最新的抗癌药物或参与海外临床试验。MedFind 致力于提供专业的 AI 辅助问诊服务,帮助患者解读复杂的临床数据,评估治疗方案的风险与收益,并提供个性化的治疗建议。
随着全球药物研发的加速,未来通过靶向 PRDM9 或其调控的胆固醇合成通路,我们有望真正消灭最后一批“顽固癌细胞”,让肿瘤复发成为历史,实现癌症的“长治久安”。如果您需要了解最新的抗癌药品代购与国际直邮服务,或咨询海外用药选择,请访问 MedFind 药品代购与国际直邮服务 页面,获取安全可靠的药物获取渠道信息。
这项研究为胶质母细胞瘤的治疗带来了新的曙光,也为所有难治性癌症的复发预防提供了全新的思路。
