胃癌,这个被形象地称为“隐形杀手”的疾病,在全球范围内,特别是中国,对人类健康构成了严峻威胁。它发病隐匿,早期症状缺乏特异性,导致绝大多数患者确诊时已处于中晚期,错过了最佳治疗时机。中国作为胃癌高发国家,约占全球新增病例的40%,而晚期胃癌患者的5年总体生存率甚至不足20%,这无疑给无数患者和家庭带来了沉重的打击与绝望。面对这样的困境,迫切需要一种高灵敏度、高准确性且非侵入性的早期诊断方法,才能扭转这一局面。正是基于这样的背景,MedFind一直致力于为您搜罗全球最新的抗癌资讯与前沿技术,希望在您艰难的抗癌道路上,提供一丝光明和希望。
胃癌:被忽视的“隐形杀手”,为何早期诊断如此重要?
胃癌的早期诊断率低,是导致其高死亡率的主要原因。想象一下,如果能在肿瘤还处于“萌芽”状态时就被发现,治疗成功的几率将大大增加。然而,现实却异常残酷。
胃癌的全球与中国现状:触目惊心的数字背后
胃癌在全球癌症发病率中位列第五,死亡率位居第四,其影响之广,令人警醒。特别是在我国,胃癌新增病例数占据全球近一半,这使得胃癌成为我国面临的重大公共卫生挑战之一。许多患者在胃部不适时,往往误以为是普通的胃病,自行用药或延误就医。当症状明显,如持续性腹痛、体重骤降、食欲不振等出现时,癌症往往已进展到晚期,治疗难度和费用随之剧增,而疗效却大打折扣。
早期诊断,生的希望:为何我们需要更精准的方法?
早期胃癌患者,经过手术治疗后,5年生存率可高达90%以上,甚至能达到治愈。但到了晚期,即使接受放化疗、靶向治疗、免疫治疗等综合手段,生存率也难以突破20%。这巨大的差异,凸显了早期诊断的极端重要性。目前临床上常用的筛查方法,如胃镜检查,虽然是诊断胃癌的“金标准”,但其侵入性、不适感和较高的费用,让许多人望而却步,导致依从性不高。而血清肿瘤标志物,如CEA(癌胚抗原)和CA19-9(糖类抗原19-9),虽然方便,但其灵敏度和特异性都不足,尤其在早期胃癌诊断中表现欠佳,经常出现假阳性或假阴性的情况,无法满足临床对早期、精准诊断的迫切需求。
肿瘤诊断“新星”:细胞外囊泡(EVs)与微小RNA(miRNAs)的革命性潜力
正是在这样的背景下,科学家们将目光投向了人体内微观世界的“信使”——细胞外囊泡(EVs)及其携带的微小RNA(miRNAs),它们被认为是胃癌早期诊断和预后评估的潜在突破口。
什么是细胞外囊泡(EVs)?人体内的“信使”系统
细胞外囊泡(EVs)是细胞主动分泌到细胞外环境中的纳米级囊泡,大小通常在30-150纳米之间,比细菌小得多,肉眼根本无法看到。它们就像细胞派出的“快递小哥”,携带着蛋白质、脂质、DNA和RNA(尤其是miRNAs)等多种生物分子,在细胞之间传递信息。有趣的是,肿瘤细胞也会释放大量的EVs。这些“肿瘤EVs”携带了肿瘤细胞特有的分子信息,并随着血液循环遍布全身,因此,通过检测血液中的这些肿瘤EVs,我们就有可能捕捉到肿瘤存在的“生物指纹”。
微小RNA(miRNAs):肿瘤的“生物指纹”
微小RNA(miRNAs)是一类短的非编码RNA分子,它们在细胞内扮演着重要的角色,负责调控基因的表达。当细胞发生癌变时,许多miRNAs的表达水平会发生异常,有些会升高,有些会降低。这些异常的miRNAs不仅参与了肿瘤的发生、发展和转移,还会被EVs包裹,稳定地存在于血液中。这使得EVs-miRNAs成为了理想的液体活检标志物,具有非侵入性、稳定性好和特异性高的优点。然而,由于这些EVs-miRNAs在血液中的含量极低,传统的检测技术,如逆转录定量PCR(RT-qPCR),虽然是miRNA检测的“金标准”,但在处理微量样本时,其灵敏度仍然面临挑战,难以实现对这些关键生物标志物的精准、高效测量,这严重限制了它们在临床上的广泛应用。
浙大团队创新突破:SC-SDR核酸探针结合机器学习,实现胃癌“超早期”预警!
为了攻克EVs-miRNAs检测的难题,浙江大学医学院附属第一医院的特聘研究员夏垚坤和特聘副研究员殷佳依团队,在2025年11月于国际顶尖自然指数(Nature Index)期刊《Analytical Chemistry》上发表了一项革命性研究,该研究提出了一种基于空间限制性核酸探针结合机器学习的荧光技术,用于胃癌的早期诊断和预后评估,这项成果以封面文章的形式刊登,备受瞩目。
技术核心原理:空间限制性熵驱动核酸探针(SC-SDR)
这项创新技术的核心在于一种名为“空间限制性熵驱动核酸探针(SC-SDR)”的巧妙设计。其原理可以简单理解为:科学家们通过精密的核酸自组装技术,构建了一个独特的“T型DNA结构”。这个“T”字形结构就像一个微型工厂,它能将反应所需的“原料”(反应物)和“燃料”(燃料链)都巧妙地“限制”在一个非常狭小的空间内。这种“空间限制效应”极大地提高了反应效率,使得探针能够以飞摩尔(fM)水平的极高灵敏度捕捉到血液中极其微量的EVs-miRNAs。‘飞摩尔’这个单位可能对患者来说很陌生,但它意味着这种探针能够检测到比传统方法少得多、微乎其微的分子量,就像在浩瀚的海洋中精准地找到一粒沙子一样。
更巧妙的是,SC-SDR探针还与一种疏水性胆固醇官能团结合。根据“相似相溶”的原理,这个胆固醇尾巴能帮助探针轻松地“钻”进细胞外囊泡(EVs)的脂质膜内部,从而实现对EVs-miRNAs的“原位检测”——直接在囊泡内部进行检测,避免了提取miRNA可能造成的损失和污染,进一步提升了检测的精准性。整个过程是“熵驱动”的,意味着它能够自发进行,无需额外能量输入,效率更高。


图1:SC-SDR结合随机森林检测EVs-miRNAs用于胃癌早期诊断示意图(图片清晰展示了T型DNA探针如何在细胞外囊泡中精准捕捉miRNA并发出荧光信号,随后这些信号数据通过机器学习算法进行分析,最终得出诊断结果,为患者带来了直观的理解。)
机器学习“大脑”助力:随机森林(RF)算法提升诊断准确率
单一的miRNA标志物在疾病诊断中往往存在局限性。为了进一步提高诊断的准确性,研究团队并未满足于单一miRNA的检测,而是巧妙地将SC-SDR探针检测到的四种特定EVs-miRNAs(包括miR-21, miR-223-3p, miR-425-5p, miR-1246)的表达水平数据,与先进的机器学习算法——随机森林(RF)算法相结合。这就像请来了一个拥有强大“大脑”的分析师:随机森林算法能够整合这四种miRNAs的复杂信息,从中发现潜在的关联和模式,最终生成一个综合性的诊断指标,称为“RF score”。这个RF score能够更全面、更准确地反映胃癌的存在与发展,显著提高了诊断的准确性,有效避免了传统单一指标可能导致的假阳性或假阴性,为胃癌的早期诊断和预后监测提供了更可靠的判断依据。
临床数据震撼揭示:SC-SDR在胃癌诊断与预后评估中的卓越表现
这项技术不仅在理论上创新,更在严谨的实验和临床样本分析中展现出惊人的效果,为胃癌患者带来了实实在在的希望。
实验室验证:高灵敏度、高特异性、高准确性
在实验室层面,研究人员首先验证了SC-SDR探针的卓越性能。他们发现,随着目标miRNA分子浓度的升高,探针产生的荧光强度也随之增强,并且靶标浓度与荧光强度之间呈现出非常良好的线性关系。这意味着该方法具有强大的定量能力,能够精确测量miRNA的含量。此外,SC-SDR还能够有效区分不同的miRNA分子,显示出极高的特异性,避免了因检测非目标miRNA而引起的干扰,确保了诊断的准确性。与目前miRNA检测的“金标准”——RT-qPCR技术相比,SC-SDR也展现出同样优秀的准确性,甚至在灵敏度上更胜一筹,这充分证明了这项新技术的可靠性和优越性。

图2:SC-SDR的检测性能研究(这张图直观地展示了SC-SDR探针对miRNA检测的灵敏度、特异性和与传统RT-qPCR方法的对比,证明了其在技术层面的卓越表现,让患者对新方法的科学性有更深的了解。)
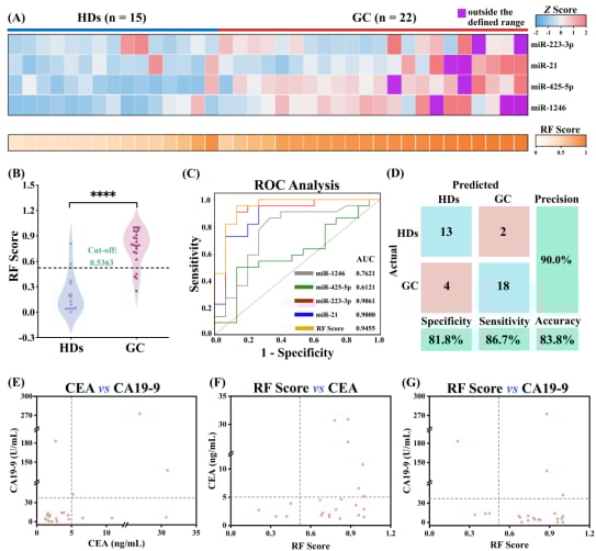
早期诊断的里程碑:准确率远超传统标志物
最激动人心的数据来自于临床样本的分析。研究团队利用SC-SDR对胃癌患者和健康受试者血浆中的四种EVs-miRNAs(miR-21, miR-223-3p, miR-425-5p, miR-1246)表达水平进行了检测。当这些检测结果结合随机森林(RF)算法,生成RF score值后,这项技术对胃癌患者的诊断准确率达到了惊人的83.8%!
这个数字的意义非凡,因为它与临床上常用的胃癌血清肿瘤标志物相比,优势显而易见:
- 传统指标CEA(癌胚抗原): 诊断准确率仅为27.3%。
- 传统指标CA19-9(糖类抗原19-9): 诊断准确率仅为18.2%。
这意味着,在早期诊断环节,浙大团队的新技术准确率远超传统方法的2-4倍!对于焦虑的患者和家属来说,这意味着更少的误诊和漏诊,更高的早期发现机会,从而能够更早地获得干预和治疗,大幅提升生存希望。这是胃癌早期诊断领域的一个里程碑式的突破。

图3:SC-SDR结合随机森林算法用于胃癌的早期诊断(该图以清晰的数据对比,展现了新方法在早期诊断准确率上对传统标志物的压倒性优势,无疑会增强患者对这项新技术的信心。)
术后疗效与复发监测:为患者提供“私人定制”的预后跟踪
除了早期诊断,这项技术在胃癌患者的术后疗效评估和复发监测方面也展现出巨大潜力。在训练集和验证集中,SC-SDR结合RF算法对术后疗效诊断的准确率分别达到了83.3%和90.9%。
研究团队对10例胃癌患者进行了纵向研究,即在手术前后和术后一段时间内持续监测RF score值的变化。结果发现,患者在手术后,如果肿瘤得到有效切除和治疗,RF score值会显著下降,这强烈提示患者预后良好。更令人鼓舞的是,研究人员长期跟踪了6例治疗后的胃癌患者:
- 肿瘤缓解的患者: 他们的RF score值呈现出连续下降的趋势,这与肿瘤负荷减轻和病情好转高度一致。
- 治疗后肿瘤又复发或进展的患者: 他们的RF score值则出现了明显的上升,甚至比CEA等传统标志物更能准确地反映肿瘤的“卷土重来”。
这项发现意味着,RF score可以作为一个极其灵敏且准确的生物标志物,用于动态监测胃癌患者的治疗反应和肿瘤负荷变化。对患者而言,这意味着不再需要被动等待身体出现明显症状才得知病情恶化,而是可以通过定期检测RF score,及早发现肿瘤复发或进展的苗头。一旦发现RF score上升,医生可以及时调整治疗方案,采取干预措施,从而为患者争取宝贵的治疗时间,提高长期生存率和生活质量。这无疑是向精准医疗迈出的重要一步,让每一位患者都能享受到“私人定制”的、更科学的预后管理。

图4:SC-SDR用于胃癌的疗效跟踪(这张图生动地展示了RF score如何精准地反映肿瘤治疗效果和复发情况,让患者看到了这项技术在术后管理方面的巨大潜力,为长期抗癌注入了信心。)
新技术带来的希望与MedFind的承诺
浙江大学团队的这项创新研究,无疑为胃癌的早期诊断和预后评估带来了革命性的突破,它将改变我们对抗胃癌的策略,从被动治疗转向主动预警和精准管理。
从实验室到临床:这项技术将如何改变胃癌诊疗?
- 非侵入性: 患者只需进行简单的血液检测,大大减轻了身体和心理负担,提高了筛查的依从性。这对于那些害怕胃镜检查的患者来说,无疑是一个福音。
- 高灵敏度、高特异性: 显著提高了胃癌的早期发现率,减少了漏诊和误诊的可能性,让更多患者有机会在疾病初期获得有效治疗。
- 动态监测: 通过对RF score值的持续跟踪,医生可以更加个性化、精准化地调整治疗方案,实时评估疗效,并在肿瘤复发或进展前及时干预。
- 未来展望: 尽管这项技术目前尚处于科研阶段,但其展示的巨大潜力预示着它在未来可能与其他诊断技术结合,甚至应用于其他多种癌症的早期诊断和预后评估,开启精准医疗的新篇章。
MedFind:携手科技,为您的抗癌之路保驾护航
我们深知癌症患者和家属所面临的焦虑与无助。因此,我们始终致力于为您搜罗全球最新、最权威的抗癌资讯、药物信息和前沿诊疗技术。浙江大学团队的这项研究,虽然尚未广泛应用于临床,但它代表了未来胃癌诊疗的方向,为患者带来了新的希望。
我们将持续关注并分享此类突破性科研进展,确保您能第一时间了解全球抗癌领域的最新动态。虽然本文没有提及具体的治疗药物,但当您或您的家人需要更高效、更精准的抗癌治疗方案时,MedFind能够提供专业的抗癌药品代购与国际直邮服务,确保您能及时、合法地获取全球最新药物。同时,我们的AI辅助问诊服务可以帮助您解读复杂的医学报告,提供初步的专业建议;丰富的抗癌资讯和诊疗指南,更是您全面了解疾病、做出明智决策的得力助手。
胃癌的早期诊断和精准预后管理是战胜这一疾病的关键。浙江大学团队的创新EVs-miRNAs检测技术,点亮了胃癌患者的希望之光。在漫长的抗癌征程中,请您务必保持信心,积极了解最新进展。MedFind始终与您并肩同行,我们承诺将持续为您提供权威、专业、温暖的支持。如果您对最新诊疗方案有任何疑问,或者需要寻求海外购药帮助,请随时联系我们,让MedFind成为您抗癌道路上最坚实的后盾。
