引言:探索肝癌治疗的新维度
肝癌是全球范围内最常见的恶性肿瘤之一,其高发病率和高死亡率给患者家庭和社会带来了沉重的负担。尽管治疗手段不断进步,但肝癌复杂的发病机制仍是临床治疗面临的巨大挑战。近年来,非编码RNA,特别是环状RNA(circRNA),因其在肿瘤发生发展中的关键调控作用而成为研究热点。了解最新的科研进展,对于选择合适的治疗方案至关重要。MedFind致力于为患者提供前沿的抗癌资讯,帮助您把握治疗先机。
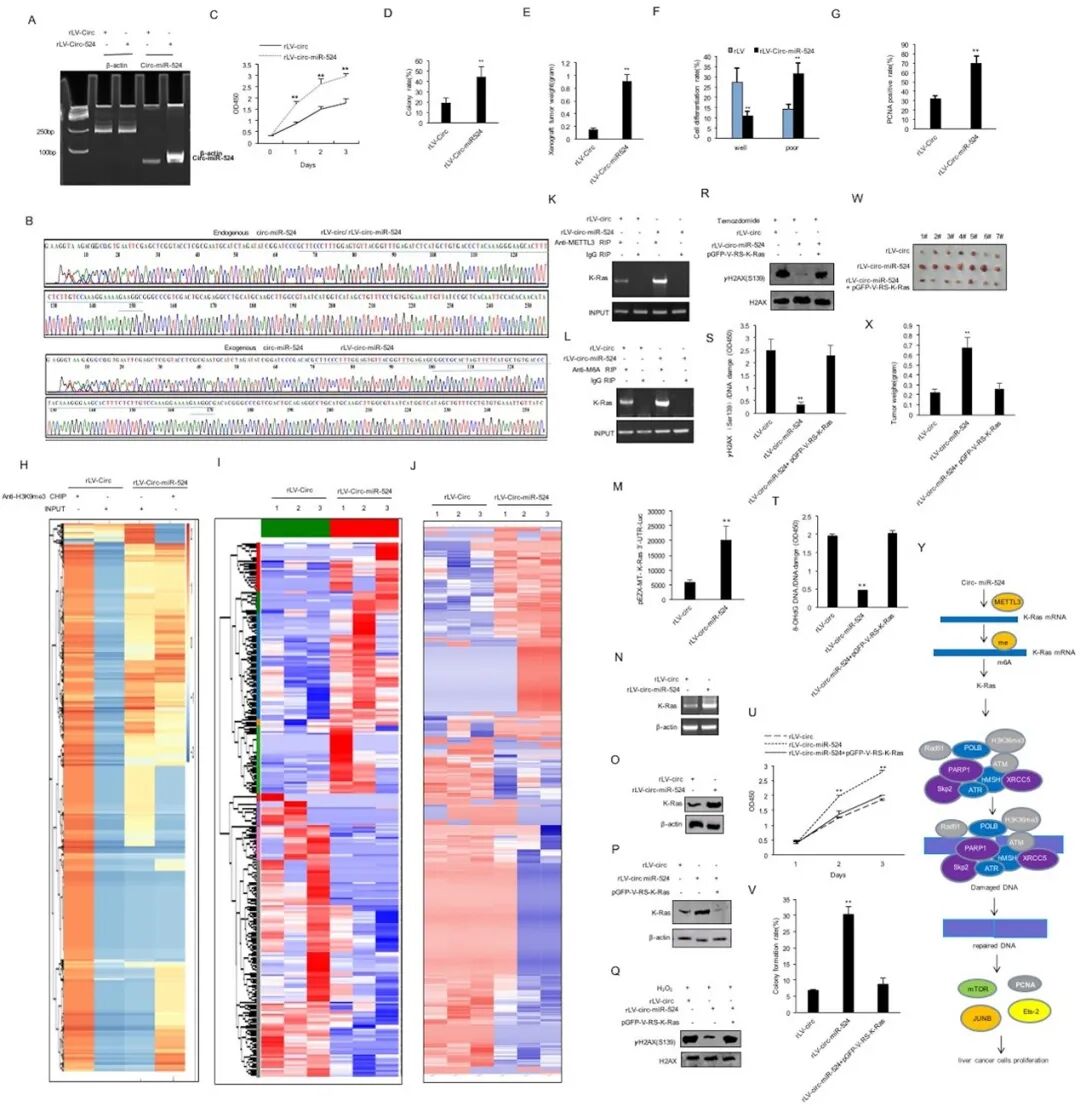
在众多circRNA中,circ-miR-524在肝癌中的具体功能和分子机制尚未被完全阐明。近日,同济大学的Dongdong Lu教授团队发表的一项重要研究,系统地揭示了circ-miR-524如何通过调控著名的癌基因K-RAS,促进DNA损伤修复,最终加速肝癌细胞的生长和肿瘤形成,为肝癌的靶向治疗开辟了新的视野。
circ-miR-524:肝癌进展的“加速器”
为了验证circ-miR-524在肝癌中的角色,研究团队首先在肝癌细胞中进行了功能实验。他们通过构建过表达系统,显著提升了肝癌细胞中circ-miR-524的水平。结果显示,这一改变带来了显著的后果:
- 细胞增殖能力增强:过表达circ-miR-524的肝癌细胞增殖速度明显加快。
- 克隆形成率提高:细胞形成集落的能力更强,表明其恶性程度增加。
- 体内肿瘤生长加速:在裸鼠移植瘤模型中,高表达circ-miR-524的肿瘤重量显著增加,并且组织学分析显示,肿瘤细胞分化程度更低,增殖标志物PCNA的表达也更强。
这些体内外实验一致证明,circ-miR-524在肝癌的恶性进展中扮演着一个强有力的“加速器”角色。

图1 circ-miR-524通过K-RAS诱导DNA损伤修复,进而加速肝癌细胞生长
揭秘核心通路:通过m6A修饰上调K-RAS表达
circ-miR-524是如何发挥其促癌功能的呢?研究团队运用多组学分析技术,深入探究其背后的分子机制。他们发现,circ-miR-524的过表达能够广泛影响细胞的表观遗传、转录和蛋白质表达模式。
进一步的机制研究将矛头指向了K-RAS基因。研究发现,circ-miR-524能够通过一种名为m6A甲基化的修饰来上调K-RAS的表达。具体来说:
- circ-miR-524显著增强了甲基转移酶METTL3与K-RAS mRNA的结合。
- 这导致K-RAS mRNA的m6A甲基化水平升高,从而增强了其稳定性与翻译效率。
- 最终,无论是在转录(mRNA)还是蛋白质水平上,K-RAS的表达量都显著上调。
这一发现揭示了一条清晰的调控通路:circ-miR-524 → m6A修饰 → K-RAS表达上调。
关键作用:K-RAS介导的DNA损伤修复
癌细胞为了维持其快速、不受控制的增殖,需要发展出强大的DNA损伤修复能力,以抵抗内外因素造成的基因组不稳定性。研究团队发现,circ-miR-524的过表达恰好增强了肝癌细胞的这种能力,表现为DNA损伤标志物γH2AX的表达显著降低。
更为关键的是,这种效应完全依赖于K-RAS。当研究人员在过表达circ-miR-524的细胞中敲低K-RAS的表达后,其增强DNA损伤修复的能力被完全消除。这有力地证明了,circ-miR-524是通过其下游的K-RAS来介导DNA损伤修复过程的。
研究意义与未来展望:肝癌治疗的新靶点
为了最终确认K-RAS在circ-miR-524促癌功能中的核心地位,研究人员进行了功能挽救实验。结果证实,敲低K-RAS可以完全逆转由circ-miR-524过表达引起的细胞增殖、克隆形成和肿瘤生长加速等一系列恶性表型。
K-RAS作为经典的癌基因,一直是药物研发的重点和难点。近年来,针对特定K-RAS突变的靶向药物已取得突破。如果您想了解更多关于K-RAS靶向药的信息或有购药需求,可以咨询MedFind的AI问诊服务,获取专业的解答。
总而言之,这项研究首次系统地阐明了“circ-miR-524 → m6A修饰 → K-RAS表达 → DNA损伤修复 → 肝癌进展”这一完整的分子通路。这一重大发现不仅加深了我们对circRNA调控肝癌机制的理解,更重要的是,它为肝癌的预防、诊断和治疗提供了全新的理论依据和极具潜力的治疗靶点。未来,针对这一通路中关键分子的靶向药物研发,或许能为肝癌患者带来新的希望。随着科学的进步,越来越多的靶向药物为肝癌患者带来了希望。MedFind提供专业的海外新药代购服务,帮助患者第一时间获取全球最新的治疗选择。
