一杯普通的牛奶,除了补充营养,竟可能隐藏着对抗癌症的强大力量?近期,一项发表于国际顶尖期刊《Nature Cell Biology》的重磅研究为我们揭示了这一惊人联系。来自复旦大学和上海交通大学的科研团队首次系统性地阐明了牛奶等食物中的半乳糖,是如何通过一条“肝脏-T细胞”的秘密通路,为抗癌免疫细胞“充电续航”,从而显著抑制肿瘤的生长。

半乳糖:为抗癌T细胞注入新活力
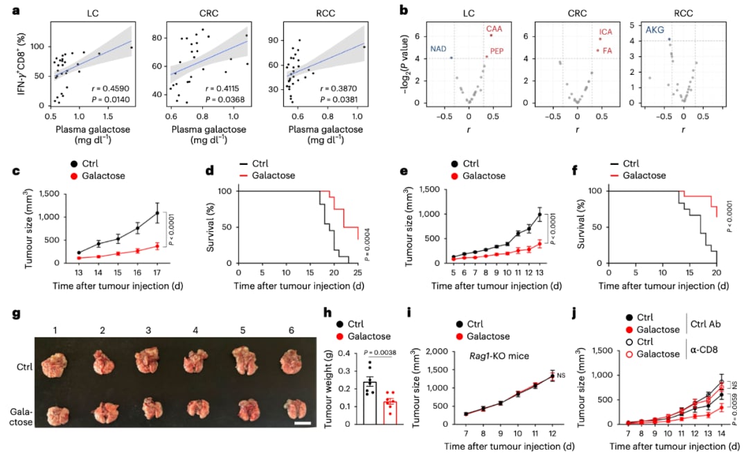
研究人员首先在肺癌、结直肠癌和肾癌患者的临床数据中发现了一个有趣的现象:血液中半乳糖浓度较高的患者,其肿瘤组织内负责“冲锋陷阵”的CD8+T细胞也表现出更强的杀伤活性。这一发现暗示,饮食中的半乳糖可能在人体抗癌免疫中扮演着重要角色。

为了验证这一猜想,团队在小鼠模型中进行了实验。结果证实,高半乳糖饮食能够显著抑制黑色素瘤、肺癌及结肠癌的生长,并有效延长了小鼠的生存期。而当T细胞被清除后,半乳糖的这种抗癌效果便随之消失,这直接证明了其作用依赖于T细胞的存在。
揭秘“肝脏-T细胞轴”:半乳糖的抗癌机制
那么,半乳糖是如何增强T细胞战斗力的呢?深入分析发现,它能有效防止肿瘤内的CD8+T细胞进入“衰竭”状态,让这些免疫卫士保持长久的记忆和攻击能力。

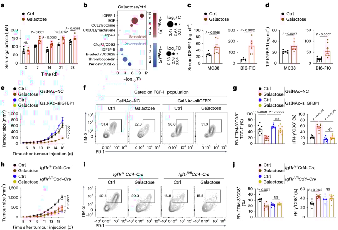
有趣的是,半乳糖并不直接作用于T细胞。它更像一位“信使”,进入人体后主要被肝脏吸收,并“说服”肝细胞大量分泌一种名为胰岛素样生长因子结合蛋白1(IGFBP-1)的蛋白质。IGFBP-1随后进入血液循环,像一位“守护者”一样,精准地中和掉会促进T细胞衰竭的胰岛素样生长因子-1(IGF-1),从而保护了T细胞的战斗力。

深入源头:代谢重编程如何启动抗癌信号
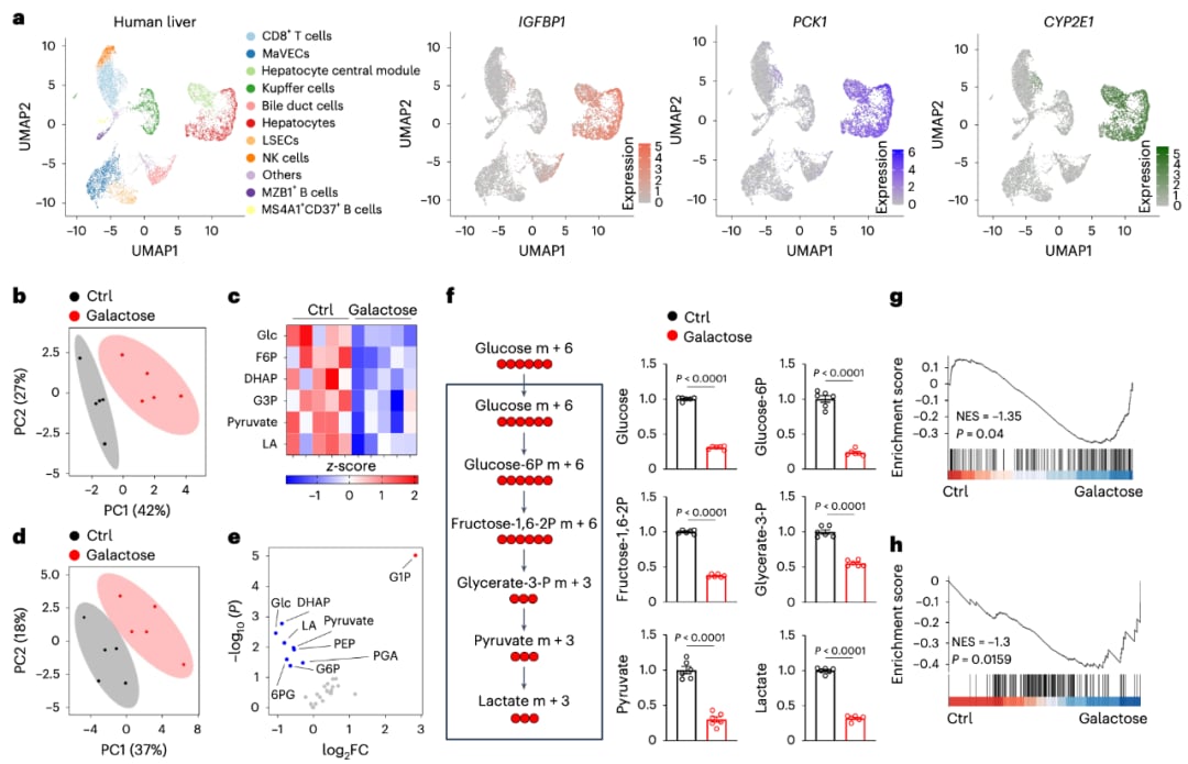
半乳糖又是如何“说服”肝细胞的呢?答案在于代谢的重编程。研究发现,半乳糖进入肝细胞后,会抑制细胞的糖酵解过程,进而导致细胞内一个关键的代谢调控中枢——mTORC1信号通路活性下降。mTORC1的“熄火”激活了转录因子Foxo1,后者随即进入细胞核,启动IGFBP-1的大量生产和释放,最终完成了整个信号传导链条。

从实验室到临床:饮食干预的未来前景
这一机制在癌症患者身上也得到了印证。临床数据显示,血液中IGFBP-1水平较高的患者,其肿瘤内的CD8+T细胞确实表现得更为“勇猛”——衰竭标志物(如PD-1、TIM-3)表达更低,而杀伤功能更强。

总而言之,这项研究揭示了日常饮食成分调节人体免疫系统的精妙机制,为“食疗”赋予了全新的科学内涵。虽然研究者强调,这并非鼓励患者盲目大量摄入半乳糖,但它无疑为通过精准营养干预来增强免疫力、辅助癌症治疗提供了激动人心的视角。在复杂的抗癌过程中,个体化的治疗与支持方案至关重要。如果您对自己的病情或治疗方案有任何疑问,可以尝试MedFind的AI问诊服务,获取专业的第二诊疗意见。更多前沿的抗癌资讯,包括最新的药物信息和诊疗指南,都可以在MedFind抗癌资讯版块找到,为您的抗癌之路提供坚实后盾。
