对于ERα阳性乳腺癌患者而言,内分泌治疗曾是重要的基石疗法。然而,临床上普遍存在的内分泌治疗耐药问题,却让众多患者陷入困境,特别是当疾病进展为转移性时,往往面临治疗选择有限的严峻挑战。
近日,国际权威期刊PNAS发表了一项突破性研究《TRIM24 as a therapeutic target in endocrine treatment-resistant breast cancer》,为破解这一难题带来了新的曙光。该研究明确指出,TRIM24是雌激素受体α(ERα)转录复合物的关键组成部分。通过靶向降解TRIM24,能够有效抑制ERα驱动的转录活性与肿瘤生长,为内分泌耐药乳腺癌的治疗开辟了全新的潜在策略。

ERα阳性乳腺癌:内分泌治疗的挑战与耐药机制
ERα阳性乳腺癌占据所有乳腺癌病例的75%以上。ERα作为激素驱动的转录因子,是肿瘤发生发展和进展的核心驱动力,也是当前内分泌治疗的主要靶点。现有的内分泌治疗手段,如芳香化酶抑制剂通过抑制配体激活、他莫昔芬通过阻断共调节因子募集、氟维司群通过诱导受体降解等方式发挥作用。然而,约30%的患者在接受辅助内分泌治疗后仍会复发。更令人担忧的是,多数耐药转移性肿瘤中,ERα仍保持其驱动作用,部分患者甚至出现ESR1基因突变,导致ERα在不依赖激素的情况下也能激活,进一步加剧了耐药的复杂性。
TRIM24:ERα转录复合物的关键调控因子
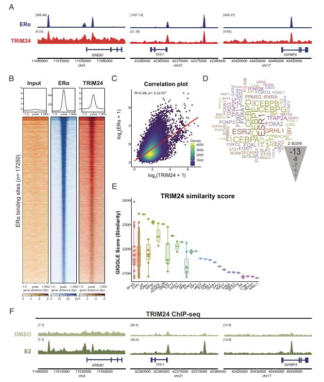
研究团队首先通过内源性蛋白快速免疫沉淀-质谱(RIME)分析,在MCF7乳腺癌细胞中证实了TRIM24是ERα的关键相互作用蛋白。雌二醇(E2)诱导后,两者的相互作用显著增强,表明TRIM24以激素依赖的方式被招募到ERα转录复合物中。共免疫沉淀实验进一步验证了这一相互作用。此外,TRIM24的RIME分析还显示,它与GREB1、NCOA3、GATA3等经典的ERα共调节因子存在相互作用。临床数据关联分析揭示,TRIM24表达水平与乳腺癌肿瘤分级升高、Ki-67(肿瘤增殖标志物)表达增加显著相关。从健康乳腺组织到原发肿瘤再到转移灶,TRIM24转录水平逐步升高,这充分说明其与疾病进展密切相关。

图1. TRIM24是ERα转录复合物的组成部分,其表达与乳腺癌不良预后相关。

图2. TRIM24与ERα共同结合于相同基因组位点,且其结合具有激素依赖性。
TRIM24缺失如何影响ERα活性?
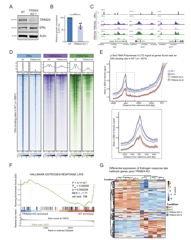
为深入探究TRIM24对ERα转录活性的影响,研究人员构建了TRIM24 CRISPR-Cas9敲除(KO)的MCF7细胞模型。结果显示,TRIM24敲除并未影响ERα蛋白水平,但显著降低了ERα在GREB1、TFF1、IGFBP4等经典靶基因位点的染色质结合能力,并导致这些位点的活性组蛋白标记H3K23ac和H3K27ac信号降低。磷酸化Ser2 RNA聚合酶II CTD的ChIP-seq分析进一步表明,TRIM24敲除后,ERα靶基因附近的聚合酶结合减少,这意味着转录活性受到抑制。转录组数据证实,TRIM24敲除显著下调了雌激素晚期反应标志基因的表达,且TCGA-BRCA数据集的GSEA分析显示,TRIM24表达与ERα应答基因呈正相关,从临床层面验证了细胞实验的结论。

图3. TRIM24缺失导致ERα活性降低。
TRIM24降解剂:内分泌耐药乳腺癌的新希望
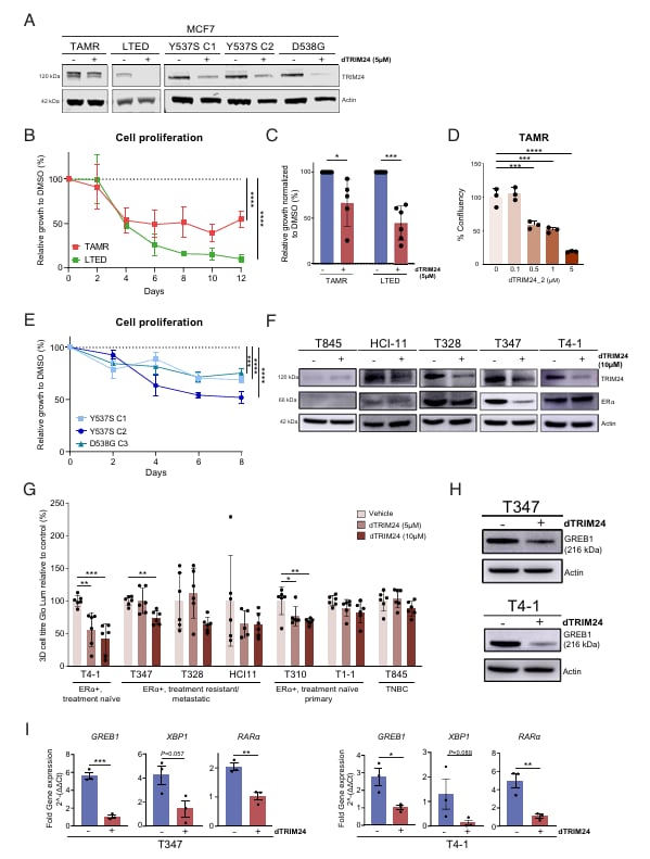
基于TRIM24的关键作用,研究团队采用了近期开发的TRIM24异双功能蛋白降解剂(dTRIM24)进行干预。这种降解剂通过VHL E3泛素连接酶介导TRIM24泛素化降解,实验证实其能高效降解MCF7细胞中的TRIM24,且不影响ERα蛋白水平。细胞增殖实验显示,dTRIM24处理能显著抑制MCF7细胞生长,而对ERα阴性、TRIM24不表达的MDA-MB-231细胞无影响;另一款TRIM24降解剂(dTRIM24_2)也得出类似结果,且dTRIM24能有效阻断E2驱动的MCF7细胞增殖。RNA-seq分析表明,dTRIM24处理后,细胞周期进展、MYC靶基因以及雌激素早期和晚期反应基因集均显著下调。ERα RIME分析还发现,TRIM24降解会导致染色质重塑相关蛋白BAZ1B与ERα的相互作用减少,这提示TRIM24可能通过维持染色质结构帮助ERα结合。

图4. TRIM24降解剂通过抑制ERα转录活性,抑制乳腺癌细胞增殖。
针对内分泌治疗耐药模型的研究显示,dTRIM24对他莫昔芬耐药(MCF7 TAMR)、长期雌激素剥夺(MCF7 LTED)的耐药细胞系,以及携带ESR1激活突变(Y537S、D538G)的MCF7细胞,都能有效抑制增殖,且dTRIM24_2在MCF7 TAMR细胞中也表现出剂量依赖性的生长抑制作用。在患者来源类器官模型中,3例未接受治疗的ERα阳性类器官中有2例、3例内分泌耐药类器官中有1例,在dTRIM24处理后细胞活力显著降低,且T4-1和T347类器官中经典ERα应答基因的蛋白和转录水平均显著下调;而dTRIM24对三阴性乳腺癌(TNBC)类器官无明显影响,进一步证实了其作用的特异性。

图5. TRIM24降解剂可阻断耐药乳腺癌细胞生长,并抑制ERα阳性患者来源类器官的形成。
结语:为ERα阳性乳腺癌患者带来新的治疗希望
这项发表在PNAS的重磅研究,不仅明确了TRIM24作为ERα转录复合物核心组成部分的关键作用,更证实了它通过维持ERα染色质结合能力和活性组蛋白标记,调控ERα驱动的转录程序与肿瘤增殖。尤为重要的是,TRIM24降解剂能有效模拟基因敲除效应,在内分泌敏感、耐药(包括ESR1突变)的乳腺癌细胞及患者来源类器官中,均展现出显著的抗肿瘤活性。这一发现为解决内分泌治疗耐药这一临床难题提供了全新的靶向治疗靶点与潜在方案,有望为ERα阳性乳腺癌患者,特别是那些面临耐药困境的患者,带来突破性的治疗希望。如果您正在寻找最新的靶向药信息或需要海外药品代购服务,欢迎访问MedFind获取更多抗癌资讯,或使用我们的AI问诊服务。
