引言:B细胞非霍奇金淋巴瘤治疗迎来新曙光
B细胞非霍奇金淋巴瘤(B-NHL)是一种常见的血液系统恶性肿瘤,占所有非霍奇金淋巴瘤病例的绝大多数。尽管现有治疗手段不断进步,但许多患者仍面临着病情反复发作和产生耐药性的严峻挑战。因此,寻找创新的治疗靶点,开发更精准、更高效的靶向药物,已成为该领域亟待解决的难题。近期,一项发表于国际顶尖期刊《Molecular Cancer》的重磅研究为B细胞非霍奇金淋巴瘤的治疗带来了全新希望,研究人员首次发现并验证了一个极具潜力的治疗新靶点——CD30L。
B-NHL治疗的现有挑战与机遇
目前,针对B-NHL的治疗策略已取得显著进展,特别是靶向CD19和CD20的单克隆抗体及CAR-T细胞疗法,已成功改善了许多患者的生存率。然而,这些疗法在应用中仍存在一些局限,例如可能引发免疫原性反应、药物对实体瘤的渗透能力有限,以及部分患者最终会产生耐药性。这些挑战凸显了开发全新作用机制的靶向疗法以攻克耐药、复发难题的迫切性。

新靶点CD30L的发现与作用机制
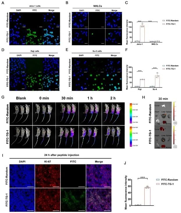
该研究通过先进的全细胞噬菌体展示技术,成功筛选并鉴定出CD30L(又称CD153)是B-NHL细胞表面的一个新靶点。更重要的是,研究团队还发现了一种能够特异性结合CD30L的新型肽——TG-1。
研究表明,CD30L与其受体CD30的相互作用,是激活肿瘤细胞内关键生存信号通路(非经典NF-κB信号通路)的“开关”,对维持B-NHL细胞的存活至关重要。而新型靶向肽TG-1能够精准地与CD30L结合,有效阻断CD30-CD30L之间的信号传递,从而抑制淋巴瘤细胞的活力,诱导其凋亡。无论是在体外细胞实验还是体内动物模型中,TG-1都展现出强大的抗肿瘤增殖效果。
“靶向肽+化疗药”:更强大的抗癌组合
为了进一步提升治疗效果,研究人员还设计了一种创新的纳米药物递送系统。他们将靶向肽TG-1与常用化疗药物阿霉素(Doxorubicin)共同装载到金纳米粒子(AuNP)上。这种“导航+弹头”的设计,使得化疗药物能够被精准地引导至肿瘤细胞,从而在增强杀伤效果的同时,可能降低对正常组织的损伤。实验结果证实,这种肽-药物偶联物对B-NHL细胞的抑制作用远超单独用药,显示出巨大的临床应用潜力。

图1. 体外和体内分析TG-1对B-NHL细胞的特异性(图源自Molecular Cancer)
总结与展望
这项研究的意义不仅在于发现了CD30L这一B细胞非霍奇金淋巴瘤的新靶点,更在于提出了一种基于靶向肽的全新治疗策略。与传统的大分子抗体药物相比,肽类药物具有免疫原性低、肿瘤穿透性强、生产成本相对较低等优势,为开发下一代精准医疗药物开辟了新道路。
虽然靶向CD30L的疗法目前仍处于临床前研究阶段,距离正式上市和临床应用尚需时日,但其展现出的巨大潜力无疑为复发、难治性B-NHL患者带来了新的希望。对于寻求最新治疗方案的患者而言,及时了解这些前沿科研动态至关重要。如果您想咨询已获批靶向药的治疗信息、价格或海外代购渠道,MedFind将为您提供专业的支持与服务。
