引言
间变性大细胞淋巴瘤(Anaplastic Large Cell Lymphoma, ALCL)是一种罕见的非霍奇金淋巴瘤,在儿童和年轻成人中相对多见。其中,ALK基因融合阳性(ALK+)的患者占了绝大多数,这种基因异常会持续激活肿瘤信号,驱动癌细胞增殖。尽管一线化疗效果显著,但仍有约三成患者会面临复发。对于复发或难治的患者,以克唑替尼(Crizotinib)为代表的ALK抑制剂(ALKi)带来了希望,完全缓解率可高达90%。然而,耐药性的出现是临床面临的又一重大挑战。近期一项研究为我们揭示了一种无创、高效的监测工具——循环肿瘤DNA(ctDNA)检测,它有望成为预测疗效和预警耐药的“前哨”。
液体活检新希望:ctDNA检测的潜力
传统的疗效监测依赖影像学或有创的组织活检。而液体活检,特别是通过分析血液中的ctDNA,因其无创、可重复操作的优势,在肿瘤诊疗中日益受到重视。它能实时反映肿瘤的动态变化。然而,此前关于ctDNA在ALK+ ALCL中的应用数据非常有限。一项发表于《npj Precision Oncology》的研究,首次系统性地验证了ctDNA在ALK+ ALCL中的临床应用价值,旨在评估其在监测微小残留病灶(MRD)和识别耐药突变方面的能力。

研究关键发现:ctDNA如何改变治疗格局?
该研究回顾性分析了18名ALK+ ALCL患者的血浆样本,通过高深度的基因测序技术,得出了几项重要结论:
1. 高灵敏度监测肿瘤负荷
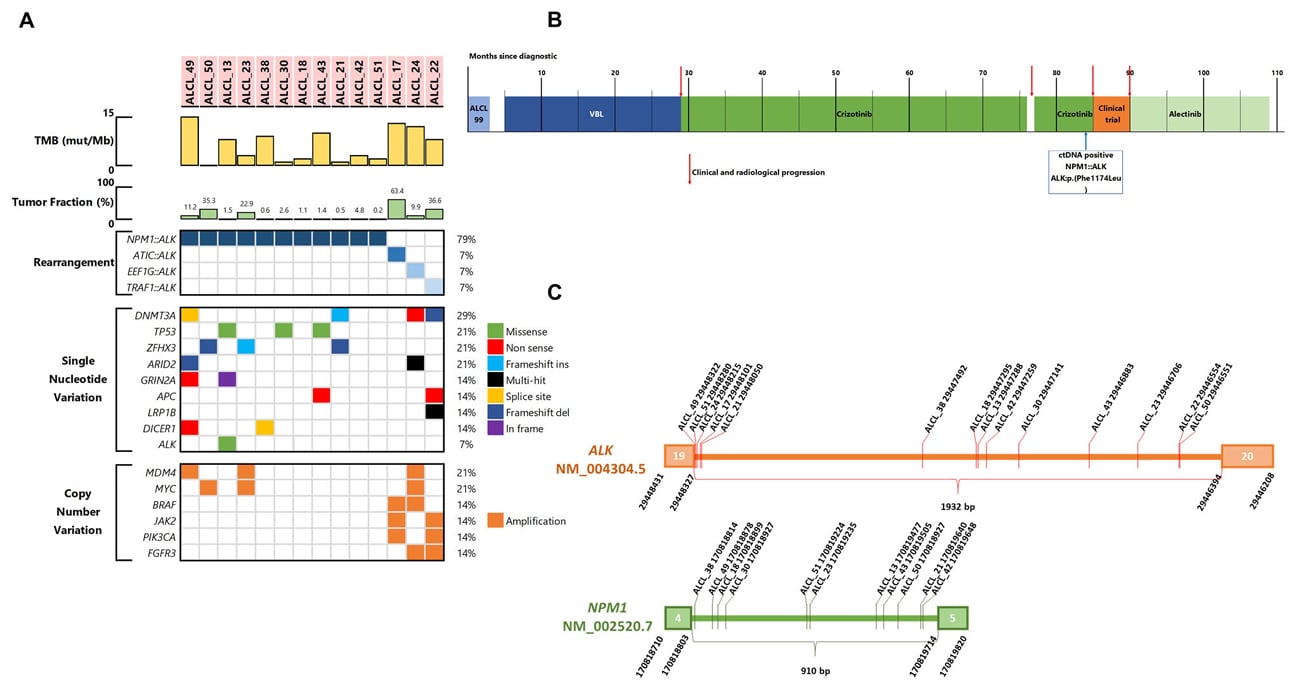
研究发现,在87.5%的患者血浆中都能检测到ctDNA,其含量从0.2%到63.4%不等,这准确地反映了不同患者体内肿瘤负荷的差异。通过对ctDNA的动态监测,医生可以更灵敏地评估治疗效果,判断是否存在微小残留病灶,其敏感性优于传统的RT-qPCR方法。
2. 提前预警药物耐药
这是本研究最激动人心的发现之一。一名典型的患者(ALCL_13)在使用克唑替尼治疗后,通过ctDNA检测,在其临床症状出现之前就发现了一个已知的耐药突变——ALK F1174L。这个突变在最初的肿瘤组织中并不存在,是在治疗过程中新出现的。基于这一发现,医生及时将治疗方案更换为可克服该耐药突变的第二代ALK抑制剂阿雷替尼(Alectinib),患者随后获得了持续的完全缓解。这一案例有力地证明,ctDNA监测能够为临床提供宝贵的预警信息,指导医生在耐药发生早期就调整治疗策略,避免无效治疗,为患者争取最佳治疗时机。对于正在考虑克唑替ని或阿雷替尼治疗方案的患者,了解其可能的耐药机制和有效的监测手段,对于制定个性化治疗计划至关重要。

图1:通过血浆ctDNA测序提前发现耐药突变并指导后续治疗
3. 为个体化治疗提供精准“导航”
研究还成功地对每位患者的ALK融合基因断点进行了精确定位。这些断点具有高度的个体特异性,如同每个肿瘤独特的“指纹”。基于这些独特的断点信息,可以设计出针对每个患者的、灵敏度极高的ddPCR检测探针,实现真正的个体化MRD监测。

图2:不同ctDNA检测技术的结果对比
研究总结:ctDNA检测对淋巴瘤患者的意义
这项概念验证研究为ALK+ ALCL的精准诊疗打开了一扇新的大门,其重要意义包括:
- 无创监测: 提供了比传统方法更灵敏的无创MRD监测手段。
- 预警耐药: 能够实时捕获耐药突变的出现,为调整治疗方案(如从克唑替尼更换为阿雷替尼)提供关键依据。
- 指导个体化治疗: 通过精准定位融合断点,为开发高度个体化的监测工具奠定了基础。
对于ALK+ ALCL这类病情变化迅速的恶性肿瘤,ctDNA动态监测无疑为临床医生和患者增添了一件强大的武器,有助于实现更早的疗效评估、复发预警和更精准的个体化治疗,最终改善患者的生存预后。
