导言
对于许多携带EGFR突变的晚期非小细胞肺癌(NSCLC)患者而言,EGFR-TKI靶向药曾是希望的曙光。然而,耐药性的出现和疾病的再次进展是他们不得不面对的严峻挑战。当一线或二线TKI治疗效果减弱时,下一步该何去何从?近期一项发表于国际知名期刊《Journal of Hematology & Oncology》的研究,为这一困境提供了新的解决方案。
安罗替尼联合EGFR-TKI:突破耐药瓶颈的新策略
这项名为CTONG-1803/ALTER-L001的II期临床试验,专门探索了在EGFR-TKI治疗后出现特定进展(如渐进性、少发性进展)的患者中,继续使用原TKI并联合安罗替尼(Anlotinib)的疗效。安罗替尼是一种多靶点抗血管生成药物,能抑制肿瘤的血管生成和增殖。研究结果令人振奋:该联合方案将患者的中位无进展生存期(PFS)延长至9.1个月,为突破EGFR-TKI耐药瓶颈带来了重要启示。

临床研究关键数据解读
1. 显著延长生存期,有效控制疾病
研究共纳入120名符合条件的晚期非小细胞肺癌患者。数据显示,联合治疗方案取得了令人瞩目的成果:
- 中位无进展生存期(PFS):达到了9.1个月。
- 客观缓解率(ORR):12.5%。
- 疾病控制率(DCR):高达90.8%,意味着绝大多数患者的病情得到了有效控制。
瀑布图直观地显示,超过63%的患者靶病灶出现不同程度的缩小,证明该联合疗法能有效抑制肿瘤生长。

图.1 – 靶病灶大小变化的瀑布图
2. 普适性强,不受TKI代际限制
一个重要的发现是,无论患者之前使用的是第一/二代还是第三代EGFR-TKI,联合安罗替尼后都观察到了相似的疗效。数据显示,使用1/2代TKI的患者组中位PFS为9.2个月,而使用3代TKI的患者组中位PFS更是达到了10.3个月,表明该策略具有广泛的适用潜力。

图.2 – 不同亚组患者的无进展生存曲线
3. 安全性可控,副作用可管理
任何有效的治疗方案都必须考量其安全性。研究表明,安罗替尼联合EGFR-TKI的治疗方案整体耐受性良好。常见的副作用主要包括腹泻、蛋白尿和高血压等,大部分为轻至中度,经过适当的医疗管理均可得到有效控制。因严重不良事件导致治疗中断的比例较低,仅为12.5%。
哪些患者可能从安罗替尼联合治疗中获益?
该研究主要针对一类特殊的患者群体:在使用EGFR-TKI期间,疾病并未发生爆发性或全身性进展,而是表现为“渐进性进展”、“少发性进展”或“潜在性进展”的患者。对于这类患者,在原有TKI治疗基础上联用安罗替尼,可能是一个延缓换药、继续从靶向治疗中获益的有效选择。此外,研究还发现,即使是伴有脑转移的患者,也能从该方案中获益(中位PFS为6.8个月)。

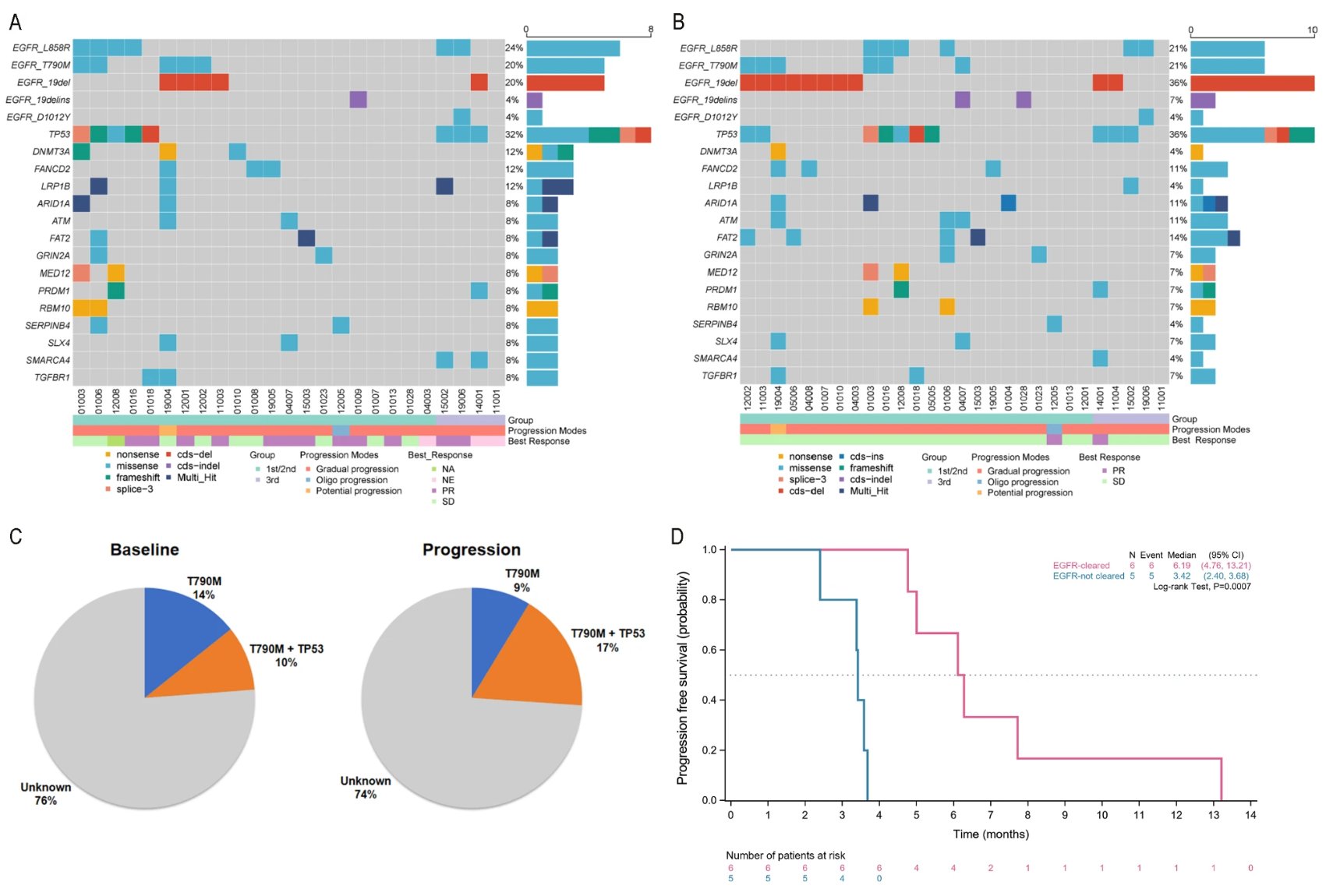
图.3 – 遗传突变及耐药机制的ctDNA动态分析
总结与展望
总而言之,对于经历EGFR-TKI治疗后缓慢进展的非小细胞肺癌患者,继续原TKI治疗并联用安罗替尼,是一项被临床试验证实安全有效的“跨越”策略。它不仅为患者争取了宝贵的生存时间,也为临床医生提供了处理TKI耐药的新武器。
如果您或您的家人正在面临EGFR-TKI耐药的挑战,并希望了解更多关于安罗替尼联合治疗方案的信息,包括其在不同国家的价格差异、具体的购买流程等,MedFind可以为您提供专业的资讯支持和可靠的海外代购服务,帮助您做出最适合自己的治疗决策。
