很多子宫内膜癌患者和家属都会困惑:同样是“癌”,为什么有些进展更快、更容易复发或转移?近年的研究不断提示,答案可能藏在肿瘤的“能量系统”里——也就是糖酵解等代谢途径被肿瘤“改装”后,像开了加速器一样支撑肿瘤生长。
这篇科普将用尽量直白的方式,讲清一条与子宫内膜癌(EC)相关的重要线索:NSD1-PPARγ-PTEN这条“表观遗传-代谢轴”如何影响肿瘤对葡萄糖的依赖、细胞增殖与侵袭;以及为什么研究中观察到抑制AKT可能逆转部分恶性表型。需要强调:这类发现属于机制与转化研究,为未来治疗提供方向,但并不等同于“现成可用的标准疗法”。

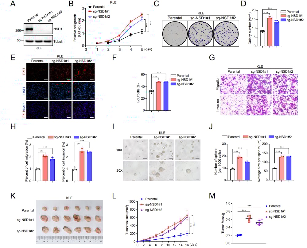
子宫内膜癌中NSD1-PPARγ-PTEN轴与糖酵解、肿瘤进展的关系示意
一、先把“代谢重编程”讲明白:肿瘤为什么更爱“吃糖”?
肿瘤细胞有一个经典特征叫代谢重编程:它们会把能量获取方式从“更省油的长途模式”切换成“更快但更浪费的短跑模式”。在很多癌种里,这个现象常用沃伯格效应来概括:即使氧气充足,肿瘤细胞也更偏好用糖酵解来获得能量,而不是更高效的氧化磷酸化。
可以打个比方:正常细胞像是“慢炖锅”,效率高、产能稳定;肿瘤细胞像是“猛火爆炒”,能量来得快,还能顺便产出大量“做新细胞的原材料”。这让它们更容易快速增殖、适应缺氧微环境,甚至更容易侵袭和转移。
在子宫内膜癌中,异常的葡萄糖代谢被认为是推动肿瘤恶性行为的重要因素之一。但一个关键问题是:到底是谁在上游“拨动开关”,让肿瘤更嗜糖、更凶?
二、核心发现概览:NSD1把“开关”装在了PPARγ和PTEN之间
研究提出了一个清晰的链条:NSD1通过对PPARγ进行特定位点的赖氨酸单甲基化,帮助PPARγ进入细胞核并启动转录,从而上调抑癌基因PTEN;PTEN上来后,会压住一条促生长、促代谢的信号通路(与AKT密切相关),最终表现为糖酵解降低、细胞增殖与侵袭下降、肿瘤进展被抑制。
相反,如果NSD1发生功能缺失突变,PPARγ的关键位点甲基化消失,PPARγ更容易“卡”在细胞质里进不了细胞核,导致PTEN转录受损、PTEN下降;随后糖酵解被放大,肿瘤更具恶性表型。
把这条轴用一句话记住
NSD1让PPARγ“进核工作”→PTEN被激活→AKT相关促生长信号被压制→糖酵解被刹车→肿瘤更不容易进展。
三、三个关键分子分别是什么?用“生活化比喻”快速理解
1)NSD1:给蛋白“做标记”的工匠
NSD1是一类“赖氨酸甲基转移酶”。你可以把它理解为一个“打标机”:在蛋白的某个位置打上一个小小的化学标记(甲基),这个标记不改变蛋白的“字母顺序”,却可能改变蛋白去哪里、和谁合作、是否能启动基因表达。
NSD1过去更出名的是它对组蛋白的修饰(例如H3K36相关甲基化),影响染色质结构与基因表达。重要的是:越来越多证据表明,这类酶也能修饰非组蛋白底物,从而直接影响信号通路与代谢。
2)PPARγ:像“总开关”的转录因子,需要进核才能发挥作用
PPARγ属于核受体/转录因子家族。它的工作地点在细胞核,在那里像“总开关”一样调度一批基因的开与关。如果它被困在细胞质,就很难完成“开关基因”的任务。
这项研究指出:NSD1会在PPARγ的K98位点做单甲基化,这个标记能增强PPARγ的核定位与转录活性。
3)PTEN:经典抑癌基因,是AKT通路的“刹车片”
PTEN是许多患者在报告单上可能见过的抑癌基因。它常被形容为PI3K-AKT通路的“刹车片”:PTEN足够时,细胞的生长与代谢冲动会被压住;PTEN不足时,AKT更容易被持续激活,细胞更倾向于生长、存活、并增强葡萄糖代谢等。
研究强调:在这条轴里,PPARγ能促进PTEN的转录激活;因此PPARγ是否能进核,直接关系到PTEN能否被“拉起来”。
四、为什么“抑制AKT”能逆转部分恶性表型?这里的逻辑很关键
当NSD1缺陷导致PTEN下降时,AKT相关信号更容易“放大”。研究观察到:恢复PTEN表达或药物抑制AKT,能够有效逆转与NSD1缺陷相关的高糖酵解活性和恶性表型。
对患者而言,这意味着一个重要思路:即便上游的表观遗传改变(例如NSD1缺陷)短期内不易直接“修复”,也可能通过在下游关键节点(例如AKT)进行干预,来部分“把车速降下来”。
需要理性看待的是:这并不等同于“所有子宫内膜癌都适合用AKT抑制剂”,更不等同于“自行购买用药”。是否适用,取决于肿瘤的分子特征、既往治疗、合并症和药物可及性,并需要肿瘤科医生评估。
五、这项研究对患者有什么现实意义?三点最值得带走
1)它把“表观遗传”与“代谢”用一条线串起来
过去很多患者听到“表观遗传”会觉得很远、很玄。实际上,它可以非常具体:一个甲基化标记,决定一个转录因子能不能进核,进而影响抑癌基因PTEN的表达,最终改变肿瘤的“用糖方式”和侵袭能力。这样的链条越清晰,未来越可能出现更精准的干预点。
2)它提示:代谢驱动型肿瘤的治疗可能不止化疗和放疗
对于一部分代谢特征明显、PI3K-AKT通路活跃或PTEN相关异常的肿瘤,未来的治疗策略可能会更强调“通路抑制+代谢干预”的组合思路。当然,具体到临床仍需要更多研究与试验证据支撑。
3)它提醒:分子检测与治疗选择可能更紧密
当研究不断把“某个分子改变”与“某条通路可被药物逆转”联系起来,患者更需要在合适时机与医生讨论:是否需要进行更系统的分子检测(例如与PI3K-AKT、PTEN相关的评估等),以便在后续治疗中寻找更匹配的临床试验或可及方案。
六、患者关心的“能不能用药”问题:怎么问才更有效?
很多家属会直接问:“既然AKT能逆转,那我能不能马上用AKT抑制剂?”更稳妥的问法是把问题拆开,和医生逐条确认:
- 我的肿瘤是否存在PTEN缺失或PI3K-AKT通路激活的证据?(病理、免疫组化、NGS等结果)
- 目前分期/复发转移状态下,标准治疗推荐是什么?我处在第几线治疗?
- 是否有适合的临床试验(例如AKT通路抑制相关)?入组条件是什么?
- 如果考虑通路靶向药,需要关注哪些不良反应与监测(血糖、皮疹、腹泻等根据具体药物而定)?
如果你手里有检查报告(病理、影像、基因检测、既往用药与不良反应记录),把信息整理好,会显著提高问诊效率。
七、居家管理:当医生提到“代谢异常/血糖相关风险”时,你能做什么?
即使不使用代谢相关药物,子宫内膜癌患者在治疗期间也常面临体重、血糖、乏力与情绪压力等问题。以下建议不替代医生治疗,但通常具有较好的普适性:
1)饮食:目标不是“饿死肿瘤”,而是让身体更能扛治疗
- 优先保证蛋白质:鸡蛋、鱼、瘦肉、豆制品、奶制品(按个人耐受与肾功能情况调整)。
- 主食不必极端清零:可用全谷物、杂豆、薯类替代部分精米面,减少血糖大起大落。
- 少含糖饮料与高糖零食:它们更容易造成血糖波动与体重上升。
- 治疗相关恶心/食欲差:采取少量多餐,优先“能吃进去的高营养密度食物”,必要时在医生或营养师指导下使用肠内营养补充。
2)活动:用“可持续的小步走”对抗乏力与肌肉流失
- 若体力允许,可从每天分段步行开始(例如每次10分钟,一天2-3次)。
- 加入轻量抗阻(弹力带、靠墙深蹲等)有助于维持肌肉量,但以不引发明显疼痛与过度疲劳为度。
- 如有贫血、骨转移风险、严重疼痛或心肺基础病,请先让医生评估运动强度。
3)心理:把“我是不是做错了什么”换成“我下一步能做什么”
当听到“代谢、基因、表观遗传”这些词,很多患者会陷入自责或恐惧。更有帮助的做法是把注意力放在可行动的事情上:按时复查、记录症状、准备问诊问题清单、维持睡眠与营养、寻求家庭支持。你不需要一次性搞懂所有机制,只需要在关键节点做对选择。
八、MedFind能为你做什么:把信息差变成可执行的治疗选择
面对子宫内膜癌的分子机制与前沿进展,真正困难的往往不是“有没有新研究”,而是:这些信息与我的分期、分子检测、既往治疗到底怎么对上号?下一步该怎么走?
如果你正在经历这些困惑,MedFind可以提供两类支持:
- AI辅助问诊与治疗方案解读:帮助你把病理、影像、基因检测与既往用药信息结构化整理,形成更高质量的问诊材料与问题清单,便于与主治医生沟通。
- 抗癌药品跨境直邮:当医生评估后确定需要某些在海外已上市、国内可及性不足的药物(或同通路药物)时,我们可协助你了解正规渠道的获取方式与用药随访要点,尽量减少“到处打听、反复踩坑”的消耗。
重要提醒:任何靶向或通路抑制治疗都应在专业医生指导下进行。你可以把这篇文章当作“理解机制与提出问题的工具”,再把个体化决策交给循证医学与临床团队。
参考信息
1)NSD1-Mediated PPARγ Methylation Enhances PTEN Activity to Suppress Glycolysis and Tumor Progression in Endometrial Cancer. Cancer Research. DOI: https://doi.org/10.1158/0008-5472.CAN-25-3289

NSD1抑制子宫内膜癌细胞恶性表型的实验结果示意

二维码图片(来源文章附图,与诊疗决策无直接对应)
