很多患者和家属都会有一个揪心的疑问:明明治疗“压下去了”,为什么过一段时间又复发,甚至出现转移?在越来越多研究里,一个被反复提到的“关键少数”是癌症干细胞(CSCs)。它们数量不一定多,却像“火种”和“指挥部”,能在治疗压力下存活、休眠、再启动,重新把肿瘤“点燃”。
这篇文章用尽量不绕弯的方式,带你读懂一项发表于《Biomaterials》的前沿研究:研究者提出用超声协同一种声响应核壳纳米平台(MTCA),从“拆掉物理围墙”和“打乱细胞内稳态”两条线同时出击,试图瓦解CSCs的“老巢”。需要特别说明:这项工作目前属于科研与动物/体外实验层面,并非已经成为常规临床治疗方案;但它给未来“如何更难复发、更少转移”提供了很有价值的思路。

一、为什么肿瘤容易耐药、复发、转移?CSCs可能是重要原因
把肿瘤想象成一座“城市”。普通肿瘤细胞像大量的“居民”,治疗(化疗、放疗、靶向、免疫等)能消灭其中一大部分;而CSCs更像“城市的建造者+指挥者”:
- 能自我更新:像“母体细胞”,可以不断复制自己;
- 能分化:能产生不同类型的肿瘤细胞,重建肿瘤结构;
- 可塑性强:遇到压力会调整策略,更能适应治疗;
- 与复发/转移相关:治疗后残留的CSCs可能重新建立肿瘤生态位。
因此,很多“看似控制住但又回来”的情况,研究者会怀疑:是否存在CSCs没有被有效清除。
二、CSCs为什么这么“难打”?两道防线:外面的墙 + 里面的稳态
1)宏观防线:躲在肿瘤深部的“硬堡垒”里
研究总结了一个常见现象:CSCs往往更喜欢待在肿瘤深部、缺氧、纤维化的区域,离血管更远。它们周围有致密的细胞外基质(ECM),像一堵加厚的“水泥墙”,会让很多东西进不去:
- 纳米颗粒、药物不容易渗透到深层;
- 免疫因子也难以有效进入;
- 结果就是CSCs在空间上变得“隐形”,治疗打到的是外围,深处火种还在。

Scheme 1:超声介导破壁、CAIX靶向与GSH耗竭/ROS放大协同清除CSCs

Figure 1:MTCA的合成与表征

Figure 2:超声下ROS生成与GSH耗竭等材料性能

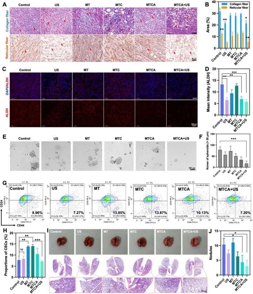
Figure 3:CSCs靶向与深层穿透能力

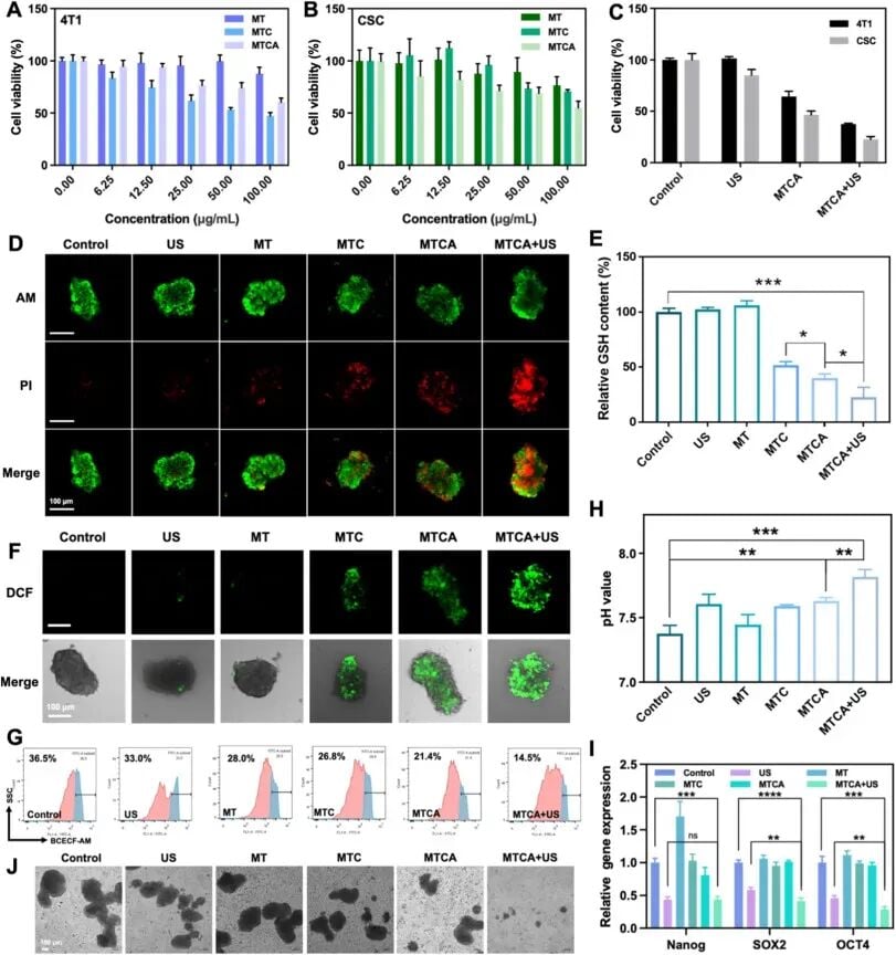
Figure 4:体外细胞毒性与细胞内稳态调控

Figure 5:体内抗肿瘤疗效

Figure 6:抗转移及CSCs清除效果2)微观防线:重塑细胞内稳态,降低治疗“杀伤效率”
如果说ECM是外墙,那细胞内还有两套关键“安保系统”。这项研究特别强调了两点:
- pH稳态(酸碱梯度):CSCs可高表达跨膜酶碳酸酐酶IX(CAIX),帮助建立异常的细胞内/外pH梯度,让细胞内部更偏“碱性”,有利于增殖与干性维持;
- 氧化还原稳态(抗氧化防御):CSCs往往有更强的抗氧化网络,比如谷胱甘肽(GSH)水平较高,把活性氧(ROS)压到很低,从而更耐受放疗、化疗以及依赖ROS的治疗方式。
用一个比喻:很多疗法像“放火/爆破”,靠ROS等方式造成损伤;而CSCs在体内自带“灭火系统”(GSH等),还会调节“室内空气环境”(pH),让火更难烧起来。
三、这项研究提出的新策略:三步协同“瓦解癌症干细胞巢”
研究团队提出的思路不是只加大剂量,而是更像“攻城战三件套”:
- 先破墙:用超声的空化效应短时间破坏ECM的完整性,给药物/纳米颗粒打开通路;
- 再定位:用CAIX相关分子实现对CSCs更精准的“找人”;
- 最后断供+增伤:一边耗竭GSH(削弱灭火系统),一边在超声作用下放大ROS生成(增强杀伤)。
为实现这套组合拳,他们构建了一个声响应核壳纳米平台MTCA:核心为介孔二氧化硅,外壳为铜掺杂二氧化钛,表面修饰CAIX抑制剂(文中记为ABS)。
四、关键机制讲透:超声、ROS、GSH、CAIX到底各自做了什么?
1)超声空化:像“微型气泡锤”敲开ECM屏障
超声在特定条件下可产生空化效应:组织里出现并破裂的微小气泡,会带来局部的机械冲击。研究者利用这种效应,尝试瞬时扰动/破坏ECM结构,让纳米平台更容易进入肿瘤深部、靠近CSCs富集区。
2)声动力与ROS:把超声转成“化学杀伤力”
这项研究的核心之一是声动力治疗思路:在超声作用下,材料/平台能产生ROS(包括单线态氧等),对肿瘤细胞造成氧化损伤。研究显示铜掺杂二氧化钛外壳在超声下可增强声动力活性,放大ROS生成。
3)GSH耗竭:先拆“灭火器”,再点火
CSCs的难点之一是GSH高、抗氧化强。研究显示该平台具有耗竭GSH的能力,并且呈现浓度依赖性;在体外实验里,联合超声的组合组使细胞内GSH水平降至22.7%。这意味着细胞的“灭火系统”被削弱,ROS更容易造成有效杀伤。
4)CAIX与pH稳态:切断“酸碱调控”,让CSCs更难维持干性
研究平台表面修饰了CAIX抑制剂(ABS),意在实现两件事:
- 更靠近CSCs:因为CAIX在相关细胞群中呈高表达特征;
- 扰乱pH稳态:研究观察到联合处理后出现细胞内酸化、细胞外pH升高等改变,提示pH梯度被打乱。
你可以把CAIX理解成肿瘤细胞的一种“酸碱空调系统”,当它被干扰后,CSCs赖以生存和维持干性的内部环境会更不稳定。
五、研究结果用患者能看懂的方式总结(体外 + 动物)
原研究包含多组材料学与生物学实验,这里把与患者最相关的“结论性信息”抽取出来,用更直观的方式解释。
| 研究环节 | 看什么问题 | 主要发现(通俗解读) |
|---|---|---|
| 纳米平台表征 | 平台是否做对、是否稳定 | 显示核壳结构明确,粒径约150 nm且分散性较好,表面修饰成功。 |
| 产ROS与耗GSH能力 | 能否“点火”并削弱“灭火” | 超声下可高效产ROS;同时可耗竭GSH,为后续杀伤创造条件。 |
| 靶向与穿透 | 能否穿过ECM、靠近CSCs | 超声显著促进深层分布;平台对CSCs的摄取优于对照平台;动物成像提示肿瘤部位富集并更靠近CSCs标志高表达区域。 |
| 体外杀伤与稳态改变 | 是否真正削弱CSCs生存优势 | 联合超声的组合对CSCs毒性最强;ROS最高、GSH最低(降至22.7%);并出现pH稳态被扰乱;干性相关基因下调、肿瘤球形成能力下降。 |
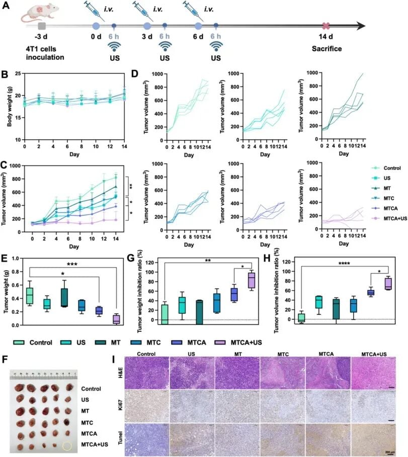
| 动物抗肿瘤与抗转移 | 是否能抑制生长、减少转移 | 在4T1荷瘤小鼠中,组合组肿瘤生长抑制最明显;组织学提示坏死更多、增殖更低、凋亡更高;肺转移结节更少,并且CSCs相关比例更低。 |
需要强调:这些结果非常“鼓舞人心”,但仍属于实验模型证据。从动物到人体临床,中间还要经历安全性、剂量、参数(超声强度/频率/时间)、适应人群、长期随访等一系列验证。
六、这项研究对患者意味着什么?哪些“希望点”值得关注
1)把“复发转移的根”当作治疗对象,而不仅仅是缩小肿瘤
很多患者经历过:影像缩小并不等于长期无复发。研究把CSCs巢作为核心目标,强调“拆巢”而不仅是“清外围”。这种理念对未来方案设计很重要。
2)“物理破壁”可能是提高疗效的关键变量
不少药物或纳米递送失败,不是药不强,而是到不了。超声空化破坏ECM的策略,提供了一种相对可控的“开门方式”,为深部渗透创造机会。
3)同时打两种稳态:pH + 氧化还原
只提高ROS可能被GSH抵消;只抑制CAIX也未必足够。研究把两条防线一起打,体现了未来抗耐药思路的方向:组合干预、系统瓦解。
七、现实层面患者最关心的三个问题:能用吗?安全吗?我该怎么做?
1)目前能否作为常规治疗选择?
基于你提供的研究信息:这是发表于学术期刊的前沿成果,主要证据来自体外与小鼠模型,并未给出“已在临床获批可用”的信息。因此,它更适合被理解为:一种可能进入后续转化/临床研究的新方向,而不是当下可直接在医院常规开具的治疗。
2)安全性怎么看?
研究报告中提到:在动物实验里,主要器官H&E与体重变化提示材料生物安全性良好。但对患者而言,真正的安全性判断仍需人体数据,包括:
- 长期代谢与排泄路径;
- 对肝肾功能、凝血、免疫系统的影响;
- 超声参数在人体不同肿瘤部位的安全窗;
- 与放化疗、靶向、免疫治疗联用时的不良反应叠加。
3)作为患者/家属,现在能做的“有用行动”是什么?
如果你在意“复发转移风险”和“耐药后下一步”,建议把关注点落到可执行的三件事:
- 把分期、病理与分子检测做扎实:不同肿瘤类型、分子分型决定了当下可用的标准治疗与临床试验入口;
- 主动询问是否有临床试验机会:尤其是涉及肿瘤微环境、递送系统、局部物理治疗(如超声相关)的研究;
- 把治疗过程管理好:规律复查、记录副作用、及时沟通方案调整,减少“被迫中断治疗”带来的风险窗口。
八、居家管理补充:当你在接受抗肿瘤治疗时,如何把“可控的事”做到位
这项研究涉及ROS、稳态等概念,很多患者会联想到“抗氧化补剂要不要吃”“饮食怎么选”。这里给出更稳妥、偏通用的建议(不替代医生个体化医嘱):
1)关于营养与补剂:避免“自行大剂量抗氧化”
- 优先食物来源:蔬菜水果、优质蛋白、足量能量是基础;
- 补剂慎重:在放疗、化疗、声/光动力等可能依赖ROS的治疗背景下,擅自大剂量使用抗氧化补充剂(如高剂量维生素C、维生素E等)可能带来理论上的干扰风险。是否使用应与主治团队沟通;
- 记录“吃了什么”:把保健品、草药、代茶饮都写进用药清单,复诊时给医生看。
2)关于体力与睡眠:让免疫与修复“跟得上”
- 轻量规律活动:在体力允许下,散步、拉伸、呼吸训练比“猛练”更合适;
- 睡眠优先级提高:长期睡眠不足会加重疲劳与情绪波动,也可能影响治疗依从性;
- 把症状量化:疼痛、恶心、腹泻、口腔溃疡、麻木等按天记录,便于医生调整方案。
3)关于心理与家庭决策:把“不确定”变成“可讨论”
面对复发转移风险,焦虑是正常的。一个更有效的做法是把问题清单化:
- 我目前的标准治疗是什么?目标是治愈、长期控制还是缓解?
- 下一线方案有哪些?需要哪些检查作为前提?
- 我是否符合某类临床试验?如何报名与评估?
- 出现哪些副作用要立刻就医?哪些可以居家观察?
九、MedFind能为你做什么:把前沿信息变成“可用的下一步”
当你看到像“超声协同瓦解癌症干细胞巢”这样的前沿研究,最难的往往不是理解概念,而是回答三个现实问题:我适不适合?哪里能做?需要准备什么?
在这些关键节点上,MedFind可以提供两类支持:
- AI辅助问诊与治疗方案解读:帮你把病理、分期、既往用药与当前困惑整理成医生能快速判断的要点;同时把论文/指南里的关键结论翻译成“与你是否相关”的清单,减少信息噪音。
- 抗癌药品跨境直邮信息支持:如果你在医生评估后需要了解海外已上市的抗癌药物选择、可及性与用药信息,我们可以协助你更高效地完成信息检索与正规渠道对接,避免走弯路。
你可以把目前的诊断(肿瘤类型、分期)、病理报告、基因检测结果、既往治疗方案与最近一次影像/肿瘤标志物结果整理好,再提出你最关心的3个问题。很多“下一步该怎么办”的答案,往往就藏在这些信息的组合里。
参考文献信息:
Biomaterials. 2026. DOI: 10.1016/j.biomaterials.2026.124162
