“医生,我爸用贝伐珠单抗(安维汀, Bevacizumab)治疗了一段时间,效果很好,可最近怎么感觉又不行了?”这是很多结直肠癌患者家属心头的疑问。当一种看似效果显著的“救命药”突然失灵,无疑会给患者和家庭带来沉重打击。
结直肠癌,作为全球发病率和死亡率最高的恶性肿瘤之一,每年都在夺走无数生命。面对它的凶猛,医学界从未停止探索,而抗血管生成靶向治疗,特别是贝伐珠单抗,曾为晚期患者带来了显著的生存希望。然而,如同所有抗癌武器一样,耐药性始终是横亘在患者面前的一座大山。
好消息是,一项来自中山大学的突破性研究,为我们揭示了贝伐珠单抗在结直肠癌中产生耐药的深层原因,并指明了潜在的破解之道。这项发表在《癌症研究》(Cancer Research)上的重磅论文,首次揭示了“乳酸化修饰”如何驱动PKM2蛋白入核,充当一个关键的“代谢开关”,从而连接肿瘤的异常糖酵解与一种独特的肿瘤血管形成方式——“血管生成拟态”,最终导致靶向治疗失效。
这听起来可能有点复杂,但请您放心,作为MedFind的资深医疗科普主编,我将用最温暖、最通俗的语言,为您深度解读这项研究的来龙去脉,它对您或您家人目前的治疗有什么意义,以及我们如何能够利用这些前沿知识,为癌症治疗争取更多可能。让我们一起,拨开迷雾,探寻希望。
结直肠癌:全球健康面临的严峻挑战与治疗困境
全球现状与中国患者面临的挑战
结直肠癌(Colorectal Cancer, CRC),俗称大肠癌,是全球第三大常见癌症,也是癌症相关死亡的第二大原因。根据世界卫生组织国际癌症研究机构(IARC)的数据,每年全球有超过190万新增结直肠癌病例,并导致约93万人死亡。
在中国,结直肠癌的发病率和死亡率也在持续上升,尤其在中老年人群中更为显著。由于生活方式的改变、饮食结构西方化以及早期筛查普及率不足等因素,许多患者在确诊时已处于中晚期,错过了最佳的治疗时机。复发和远处转移,如肝转移、肺转移等,仍然是导致结直肠癌患者治疗失败和死亡的主要原因。
抗血管生成治疗:带来希望,也带来困境
面对晚期结直肠癌,传统的手术、放化疗效果有限。近年来,靶向治疗的兴起,为患者带来了新的曙光。其中,以贝伐珠单抗为代表的抗血管生成治疗,是晚期结直肠癌标准治疗方案的重要组成部分。
贝伐珠单抗的工作原理很巧妙,它就像一个“血管剪刀手”,专门去剪断肿瘤赖以生存的“生命线”——新生血管。肿瘤的快速生长需要大量的营养和氧气,这些都由血管供应。贝伐珠单抗通过靶向并抑制血管内皮生长因子(VEGF),阻断肿瘤血管的形成,饿死肿瘤细胞。临床研究显示,贝伐珠单抗联合双药或三药化疗方案,已将晚期结直肠癌患者的治疗应答率提升至60%-70%,显著改善了患者的生存期和生活质量。
然而,这种“剪断生命线”的策略并非一劳永逸。尽管初期效果显著,但大多数患者最终仍会表现出原发性(一开始就无效)或继发性(治疗一段时间后失效)的耐药性,使得整体治疗获益仍然有限。这就像肿瘤在被“剪断”一条生命线后,总能找到新的“补给途径”。因此,深入探究结直肠癌细胞对贝伐珠单抗产生抵抗的机制,对于改善患者的预后至关重要。
解密耐药的“幕后黑手”:血管生成拟态(VM)与代谢重编程
什么是“血管生成拟态”(VM)?肿瘤的“自救”通道
在了解耐药机制之前,我们需要先认识一个肿瘤细胞的“高明伎俩”——血管生成拟态(Vasculogenic Mimicry, VM)。
通常,肿瘤是通过“经典血管生成”来获得血供的,这需要血管内皮细胞的参与,形成我们熟悉的血管。但当贝伐珠单抗等抗血管生成药物出现后,传统的血管生成通路被阻断,肿瘤细胞面临“营养危机”。此时,一些高度侵袭性的肿瘤细胞,特别是肿瘤干细胞,会启动“B计划”——它们自己“变身”,形成一种类似血管、但实际上没有内皮细胞衬里的通道结构,这就是血管生成拟态。您可以把它想象成肿瘤在“走投无路”时,自己挖出一条“秘密地下通道”来获取营养,从而绕过我们封锁的“主干道”。
这种VM机制已被证实在多种恶性肿瘤中存在,尤其是在肿瘤缺氧(缺乏氧气)的环境下更为活跃。它被认为是肿瘤对抗抗血管生成治疗的重要手段,也是肿瘤侵袭和转移能力强的标志之一。
代谢重编程与乳酸化:肿瘤细胞的“求生本能”
肿瘤细胞的另一个“求生本能”就是“代谢重编程”。癌细胞生长非常快,对能量的需求巨大。它们不像正常细胞那样高效利用氧气来产生能量,而是更倾向于走一条“捷径”——即使有氧气,也优先通过“糖酵解”来快速分解葡萄糖产生能量,并在此过程中产生大量乳酸。这种现象被称为“Warburg效应”,是癌细胞的标志性特征之一。
在肿瘤缺氧或受到抗血管生成治疗打击时,这种糖酵解会进一步增强,导致肿瘤微环境中的乳酸水平急剧升高。过去,我们认为乳酸主要是一种代谢废物。但近年来研究发现,乳酸并非“无用之物”,它还能驱动一种新型的蛋白质修饰——“乳酸化修饰”。您可以把乳酸化想象成在蛋白质上贴上一个“特殊标签”。当蛋白质被贴上这个标签后,它的功能和行为就会发生改变。研究已证实,这种乳酸化修饰不仅发生在组蛋白上(影响基因表达),也发生在非组蛋白上,参与调控多种细胞过程。
此前的研究就已发现,在对贝伐珠单抗耐药的结直肠癌患者中,组蛋白乳酸化水平显著上调。这让我们开始思考:非组蛋白乳酸化,是否也参与了肿瘤的VM形成和抗血管生成治疗抵抗呢?
中山大学突破性研究:揭秘PKM2乳酸化这一“代谢开关”
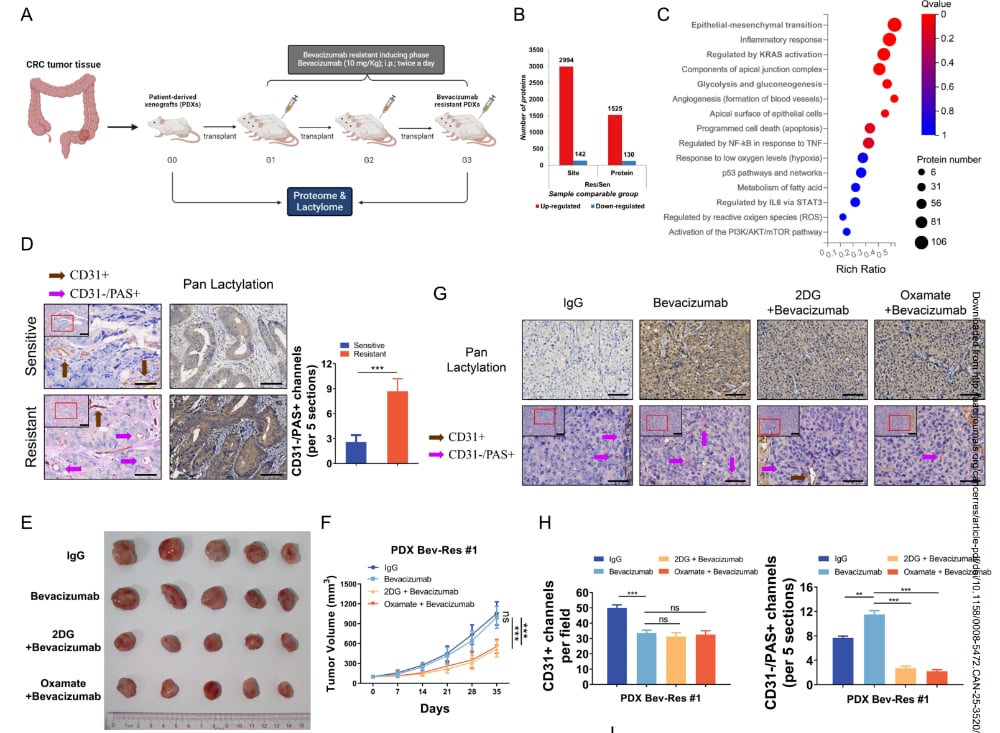
正是基于上述背景,中山大学潘志忠、林俊忠和周驰教授团队展开了深入研究,揭示了PKM2乳酸化在介导结直肠癌VM形成和贝伐珠单抗耐药中的关键作用。
PKM2:从“能量工人”到“基因指挥官”的双重身份
要理解这项研究,我们首先要认识PKM2。丙酮酸激酶(PK)是糖酵解过程中一个非常重要的限速酶,负责将糖分解成能量。PKM2是PKM型异构体的一种,它主要存在于胚胎组织和快速生长的癌细胞中,而大多数正常成年组织则主要表达PKM1。
PKM2之所以特殊,是因为它拥有“双重身份”:
- “能量工人”:在细胞质中,它作为糖酵解酶,帮助细胞快速产生能量。
- “基因指挥官”:在特定条件下,PKM2可以离开细胞质,进入细胞核。进入细胞核后,它就“变身”成为一个转录因子,参与调控基因的表达。它能像一个“总指挥”一样,指示细胞去启动一些基因,从而影响细胞的生长、增殖和适应能力。
然而,PKM2是如何从细胞质进入细胞核的?什么信号在驱动它“变身”?这些关键问题之前并未完全阐明。
核心发现:乳酸化修饰是PKM2入核的“通行证”
中山大学团队的研究取得了突破性进展,他们发现:
- 乳酸化水平升高促进VM形成和贝伐珠单抗耐药:研究人员首先证实,在结直肠癌中,升高的乳酸化水平确实与VM的形成和贝伐珠单抗耐药性密切相关。
- PKM2乳酸化是关键介质:他们进一步发现,是AARS1酶介导的PKM2蛋白第206位赖氨酸(K206)上的“乳酸化修饰”,像一张“通行证”一样,促进了PKM2进入细胞核。
- PKM2入核后驱动“坏基因”:一旦进入细胞核,乳酸化修饰的PKM2会与另一个名为FOSL1的蛋白相互作用,并促进FOSL1依赖性“超级增强子”(Super-Enhancers, SEs)的形成。超级增强子可以理解为基因启动的“高级开关”,它能极大地放大特定基因的表达。在这里,它启动并放大了促进结直肠癌细胞VM形成的基因,从而帮助肿瘤绕过贝伐珠单抗的打击。
简而言之,这项研究揭示了一条完整的耐药通路:


肿瘤缺氧/抗血管生成治疗 → 糖酵解增强 → 乳酸升高 → PKM2 K206位点乳酸化 → PKM2进入细胞核 → 与FOSL1结合 → 形成FOSL1依赖性超级增强子 → 促进血管生成拟态(VM)→ 贝伐珠单抗耐药。
这个发现犹如在黑暗中点亮了一盏明灯,让我们清晰地看到了贝伐珠单抗耐药背后的一个关键“代谢开关”。
带来希望的转化:抑制PKM2乳酸化,增强贝伐珠单抗疗效
临床前模型的积极验证:协同抗癌效应
更令人振奋的是,研究团队不仅揭示了耐药机制,还提出了潜在的干预策略。他们在患者来源的异种移植瘤(PDXs)模型和患者来源的类器官(PDOs)模型中进行了验证。
这两种模型是目前最接近真实人体肿瘤环境的临床前模型:PDXs是将患者肿瘤组织移植到免疫缺陷小鼠体内,PDOs则是将患者肿瘤细胞在体外培养成三维结构,它们能更好地模拟患者肿瘤的生物学特性和药物反应。
研究结果显示,无论是通过遗传手段还是通过药物手段,只要抑制PKM2的乳酸化,就能有效破坏VM的形成,并与贝伐珠单抗产生“协同作用”。这种协同作用意味着,两者联合使用时,抗肿瘤效果远超单独使用任一种药物的效果,显著提高了治疗敏感性,有效抑制了肿瘤的进展和存活。
| 治疗方案 | 肿瘤生长抑制效果 | VM形成情况 | 对贝伐珠单抗敏感性 |
|---|---|---|---|
| 单独使用贝伐珠单抗 | 有限抑制 | VM仍然存在或增强 | 耐药 |
| 单独抑制PKM2乳酸化 | 一定程度抑制 | VM显著减少 | 敏感性无直接变化 |
| 贝伐珠单抗+抑制PKM2乳酸化 | 显著增强抑制效果 | VM被有效破坏 | 敏感性显著提高,产生协同效应 |
这对于患者意味着什么?——更长的生存与更好的生活质量
这项研究的意义非常重大,它为我们破解贝伐珠单抗耐药困境提供了全新的思路和靶点:
- 精准打击耐药根源:以往我们可能只知道贝伐珠单抗失效了,但不知道为什么。现在,我们找到了一个具体的“代谢开关”——PKM2乳酸化,未来有望开发出针对这一开关的药物,从根本上解决耐药问题。
- 延长患者生存期:如果能有效逆转耐药,让贝伐珠单抗重新发挥作用,甚至与其他药物产生协同效应,患者的无进展生存期(PFS,指肿瘤没有进展的时间)和总生存期(OS,指患者的总生存时间)都有望得到显著延长。对于晚期结直肠癌患者而言,哪怕是几个月的生存期延长,也意味着更多与家人相伴的宝贵时光。
- 改善生活质量:有效的治疗意味着肿瘤得到控制,患者因肿瘤进展带来的痛苦和不适会减轻,生活质量将得到改善,能够更有尊严地生活。
- 开启个性化治疗新篇章:未来,我们或许可以通过检测患者肿瘤细胞中PKM2乳酸化水平,来预测其对贝伐珠单抗的反应,从而更精准地选择治疗方案,实现真正的个体化治疗。
贝伐珠单抗:了解您的治疗方案与居家管理
既然贝伐珠单抗仍然是晚期结直肠癌治疗的重要基石,即便面临耐药挑战,了解其详细信息对患者和家属也至关重要。
药物简介与作用机制回顾
贝伐珠单抗(安维汀, Bevacizumab)是一种重组人源化单克隆抗体,通过特异性结合并中和血管内皮生长因子(VEGF),阻断VEGF与受体的结合,抑制新生血管的形成。这种“断粮”策略能够抑制肿瘤的生长和转移。
贝伐珠单抗目前已在全球多个国家和地区获批,包括中国、美国、欧盟等。在中国,它于2009年获批上市,用于治疗多种实体瘤,包括晚期、转移性或复发性结直肠癌、非小细胞肺癌、乳腺癌等。它通常与化疗药物联用,以达到最佳的治疗效果。
常见副作用及居家管理建议
虽然贝伐珠单抗带来了生存希望,但患者在使用过程中也可能出现一些副作用。了解这些副作用并掌握居家管理方法,对于提高治疗依从性和生活质量至关重要。
1. 高血压:
- 表现:血压升高是贝伐珠单抗常见的副作用,可能表现为头痛、头晕、视力模糊等。
- 居家管理:
- 定期监测血压,记录数据并及时告知医生。
- 遵循低盐、低脂饮食,多吃新鲜蔬菜水果。
- 保持适度运动,避免过度劳累。
- 在医生指导下,可能需要服用降压药物。切勿自行增减药量。
2. 蛋白尿:
- 表现:尿液中出现泡沫增多,或在体检中发现尿蛋白阳性。
- 居家管理:
- 定期进行尿常规检查,监测尿蛋白水平。
- 注意休息,避免过度疲劳。
- 均衡饮食,保证充足的蛋白质摄入,但避免过量。
- 如有明显不适或尿蛋白持续升高,应及时就医。
3. 出血:
- 表现:鼻出血、牙龈出血、胃肠道出血等,严重者可能发生脑出血。
- 居家管理:
- 日常生活中注意避免外伤,如刮胡子、刷牙时动作轻柔。
- 避免服用可能增加出血风险的药物(如阿司匹林、非甾体抗炎药),除非医生明确指示。
- 密切观察身体是否有异常出血迹象,如皮肤瘀斑、黑便、血尿等,一旦发现立即就医。
4. 伤口愈合不良/瘘管形成:
- 表现:伤口愈合延迟,或出现异常通道(瘘管)。
- 居家管理:
- 在接受手术前后,医生通常会建议暂停使用贝伐珠单抗。务必告知您的医生所有近期和计划中的手术或创伤性操作。
- 保持伤口清洁干燥,预防感染。
- 如有伤口长期不愈合或出现异常渗液,立即就医。
5. 疲乏、恶心、呕吐:
- 表现:全身无力、食欲不振、恶心呕吐。
- 居家管理:
- 保证充足的休息,劳逸结合。
- 少量多餐,选择清淡易消化的食物,避免油腻、辛辣刺激。
- 在医生指导下使用止吐药物。
- 保持积极乐观的心态,与家人朋友多交流。
6. 胃肠道穿孔:
- 表现:严重的腹痛、发热、恶心呕吐等。这是一种严重的并发症,但发生率较低。
- 居家管理:
- 一旦出现持续性或剧烈腹痛,伴或不伴发热等症状,应立即就医。
请记住,每个人的反应不同,上述仅为常见副作用。务必与您的主治医生保持密切沟通,详细了解您可能出现的副作用,并根据医生的建议进行管理。
MedFind:与您并肩抗癌的全球医疗伙伴
这项来自中山大学的最新研究,不仅是科学界的重大突破,更是为无数结直肠癌患者带来了新的希望。它让我们看到,即使面对耐药的顽固挑战,医学探索的脚步也从未停止。
然而,从实验室的研究成果到真正能惠及患者的新药上市,往往需要漫长的时间。在这个过程中,如何及时获取最新的研究进展、了解前沿的诊疗方案,并有机会接触到国际上已上市但国内尚未普及的创新药物,对于患者来说至关重要。
这正是MedFind平台存在的意义。我们深知信息不对称带来的焦虑和无奈,致力于打破医疗信息的“边界”与“时差”,成为您抗癌旅程中最可靠的伙伴。
全球抗癌资讯、权威诊疗指南和前沿药物信息普及
MedFind汇聚全球最新的抗癌资讯,包括像中山大学这项研究一样的突破性进展,以及国际权威的诊疗指南。我们专业的医疗科普主编团队,会将晦涩难懂的医学文献,精准转化为您能看懂、信得过的“救命指南”。我们相信,掌握信息就是掌握希望。
AI辅助问诊与治疗方案解读
面对复杂的病情和五花八门的治疗方案,您是否感到困惑?MedFind提供AI辅助问诊服务,帮助您更好地理解诊断报告、治疗方案,甚至解读类似PKM2乳酸化这类前沿研究的潜在意义,让您在与医生沟通时更有底气,共同做出最适合您的决策。
抗癌药品跨境直邮:打破药物获取壁垒,让希望触手可及
当新的靶向药物或免疫疗法在国际上获批上市,但尚未进入中国市场时,时间对于癌症患者而言就是生命。MedFind致力于搭建安全、合规的抗癌药品跨境直邮渠道,让您有机会在第一时间获取全球最新的抗癌药物。我们严格遵守全球药品监管规定,确保每一份药物都能安全、高效地送达您的手中,让您无需远赴海外,也能享受到全球顶尖的医疗资源。
例如,未来如果基于PKM2乳酸化靶点的新型抑制剂问世,MedFind将时刻关注其全球上市动态,力求第一时间为您提供获取这些“希望之药”的可能。
结直肠癌的治疗是一场持久战,但您并非孤军奋战。MedFind与您同在,汇聚全球智慧,为您照亮前行的道路,共同迎接每一次挑战,抓住每一个希望。
参考文献:
Pan, Z., Lin, J., & Zhou, C. (2026). PKM2 Lactylation Promotes Colorectal Cancer Vasculogenic Mimicry and Bevacizumab Resistance by Facilitating FOSL1 Super-Enhancer Formation. Cancer Research. https://doi.org/10.1158/0008-5472.CAN-25-3520
