在抗癌药物的研究领域,STING蛋白(干扰素基因刺激因子)一直被视为免疫系统的“前线哨兵”。通常情况下,它待在细胞质中,一旦发现异常的DNA碎片,就会立即拉响免疫警报。然而,上海交通大学的一项最新研究刷新了我们的认知:当使用奥拉帕利(利普卓,Olaparib)等药物造成癌细胞DNA损伤时,STING蛋白竟会“潜入”细胞核,通过一种前所未见的机制激活免疫系统并重塑肿瘤环境。这一发现不仅深入解析了先天免疫的运作原理,更为癌症患者联合用药提供了全新的策略支持。
先天免疫的“总开关”:深度解析STING蛋白的作用
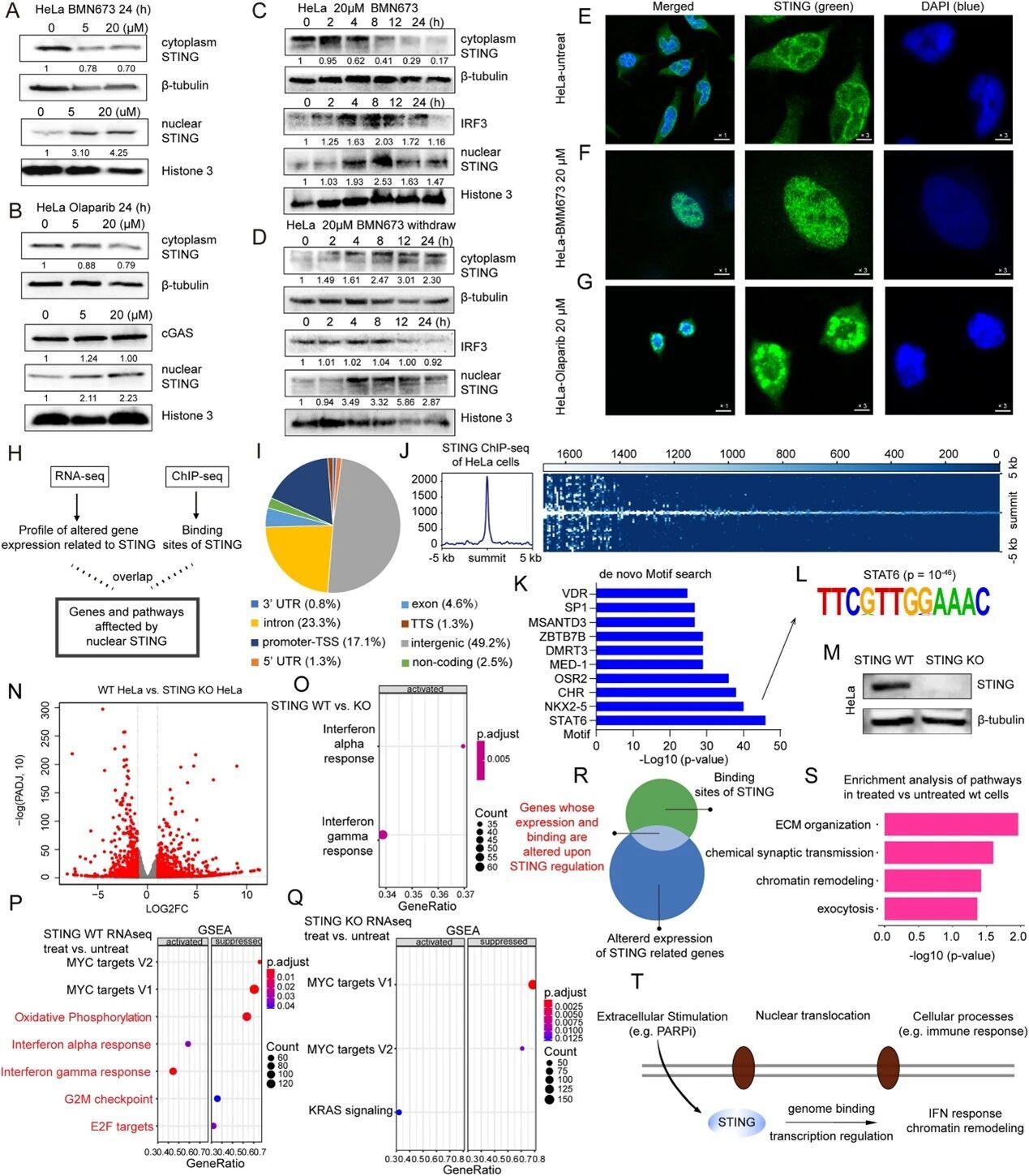
STING蛋白是人体先天免疫系统中的核心成员。在健康的细胞中,DNA被严密包裹在细胞核内。当癌细胞快速分裂或受到攻击时,DNA碎片会泄露到细胞质中。STING蛋白识别这些“不速之客”后,会激活I型干扰素反应,指挥免疫细胞(如T细胞)攻击癌细胞。传统观点认为,STING的主要战场就在细胞质。然而,随着研究的深入,科学家发现STING不仅参与免疫激活,还具有质子通道功能,甚至参与细胞的自噬过程(即细胞的自我清理)。此次研究重点关注了STING在细胞核内的“非经典”表现,这对于理解肿瘤如何逃避免疫攻击至关重要。
上海交通大学最新研究:揭秘STING蛋白的“核转位”奇遇
来自上海交通大学的Jianfeng Shen、Lingjie Li和Zan Shen教授团队在《Genes & Diseases》上发表的研究快讯,首次系统性地揭示了STING的“搬家”行为。研究人员发现,在诱导DNA损伤后,STING蛋白会从内质网(细胞质的一部分)转位进入细胞核。这种“核转位”现象在多种癌细胞中均得到了证实。实验显示,在使用PARP抑制剂处理HeLa细胞后,胞质内的STING逐渐减少,而核内的STING显著增加。这意味着,STING不仅在胞质中充当哨兵,还能进入细胞“司令部”——细胞核,直接参与基因表达的调控。
奥拉帕利诱导DNA损伤:开启免疫反应的新钥匙
在这项研究中,奥拉帕利和BMN673(塔拉唑帕尼)等PARP抑制剂成为了关键的诱导工具。PARP抑制剂通过阻断癌细胞修复DNA的能力,导致DNA双链断裂,从而产生大量的损伤信号。有趣的是,研究发现这种由药物诱导的STING核转位,似乎并不完全依赖于经典的cGAS通路。这意味着,即便在某些cGAS功能缺陷的肿瘤中,通过合理使用奥拉帕利,仍有可能通过激活核内STING来唤醒患者的免疫系统。MedFind作为专业的抗癌信息平台,一直关注此类前沿研究,旨在为患者提供最具价值的诊疗参考。

染色质重塑:STING在细胞核内的深层任务
STING进入细胞核后究竟做了什么?研究团队利用ChIP-seq技术分析发现,STING在全基因组范围内有大量的结合位点,其中不少位于基因的启动子区域和内含子区。GO分析显示,这些结合点与“染色质重塑”和“囊泡运输”高度相关。简单来说,STING进入核内后,像是一位“装修工人”,重新调整了染色质的结构,使得原本处于关闭状态的免疫相关基因被“打开”并开始表达。这种对基因转录的直接调控,是过去胞质STING通路所不具备的功能,极大地扩展了我们对肿瘤免疫微环境调控的理解。
临床意义:PARP抑制剂联用免疫治疗的科学依据
这项研究为“PARP抑制剂+免疫检查点抑制剂(如PD-1抗体)”的联合方案提供了强有力的生物学证据。通过奥拉帕利诱导DNA损伤,促使STING入核,进而激活干扰素信号和抗原加工通路,可以显著增强肿瘤的“可见性”,让免疫细胞更容易发现并杀死癌细胞。对于那些对单纯免疫治疗不敏感的“冷肿瘤”患者,这种联合策略或许能带来转机。临床数据显示,联合用药在PFS(无进展生存期)和ORR(客观缓解率)上往往表现出优于单药的效果,而这项研究从机制上解释了“为什么联用更有效”。
副作用管理:使用PARP抑制剂的居家护理建议
虽然奥拉帕利等药物展现了强大的抗癌潜力,但其副作用也不容忽视。常见的不良反应包括贫血、恶心、疲劳和食欲减退。患者在治疗期间应注意以下几点:1. 定期监测血常规:预防并及时处理骨髓抑制(如白细胞或血小板降低)。2. 饮食调整:少量多餐,选择易消化的食物,缓解消化道不适。3. 适度运动:在体力允许的情况下进行散步,有助于缓解疲劳感。4. 心理支持:家属的关怀和专业平台的咨询建议对建立康复信心至关重要。
如何获取全球前沿抗癌药物?MedFind为您护航
对于许多患者而言,获取像奥拉帕利这类最新原研药或其高性价比版本仍存在渠道壁垒。MedFind作为一个由癌症患者家属发起的专业平台,致力于消除这种信息差。我们不仅分享最新的医学研究成果,还协助患者通过合规渠道构建跨境购药方案,确保药品质量与直邮安全。无论是关于药物的最新适应症、临床数据解读,还是海外购药的流程咨询,MedFind的AI辅助问诊和专业团队都能为您提供坚实的支撑。
总结与展望
STING蛋白核转位机制的发现,不仅是生物医学研究的一大进步,更是精准医疗时代的福音。它告诉我们,药物的作用往往比我们预想的更深远——奥拉帕利不仅在攻击DNA,还在通过STING重塑免疫微环境。随着此类研究走向临床转化,未来的癌症治疗将更加立体、高效。如果您或您的家人正在面临治疗方案的选择或药物获取的困扰,欢迎咨询MedFind,让我们一起寻找生命的曙光。
参考文献
Wang Y, Shen Z, Li L, Shen J. DNA damage-induced nuclear STING translocation orchestrates innate immune activation and chromatin remodeling. Genes Dis. 2026;13(3):101851.
