结直肠癌(俗称肠癌)是全球发病率和死亡率最高的恶性肿瘤之一,它的治疗和预后一直备受关注。面对这场与时间的赛跑,科学家们不断深入探索,希望找到更有效的诊断和治疗方法。近年来,一个令人瞩目的研究方向逐渐浮出水面——我们肠道里的微生物,这些看似微小的生命体,竟然可能是癌症发展的“帮凶”!一项来自南京医科大学封益飞、张展及孙跃明团队的最新研究,为我们揭示了肠癌背后一个不为人知的“内鬼”——普雷沃菌(Prevotella copri,简称P. copri)。这项突破性研究不仅锁定了一种潜在的早期诊断标志物,更发现了一种通过“补充营养”来逆转肿瘤免疫抑制的全新治疗策略,为无数肠癌患者带来了新的希望和转机。
结直肠癌(肠癌):全球性的健康威胁与治疗困境
结直肠癌,是指发生在结肠或直肠部位的恶性肿瘤。作为最常见的消化道恶性肿瘤之一,它在全球范围内对人类健康构成严重威胁。根据最新的全球癌症统计数据(GLOBOCAN),结直肠癌的发病率和死亡率均位居癌症前列,每年有数百万新增病例,并造成大量患者死亡。在中国,随着经济发展、居民饮食结构和生活方式的巨大变化,加上人口老龄化的加速,结直肠癌的发病率也呈现持续上升的趋势,给国家医疗系统和无数家庭带来了沉重负担。
什么是结直肠癌?症状、诊断与现有治疗挑战
结直肠癌的发生是一个漫长而复杂的过程,通常从肠道黏膜上的腺瘤性息肉开始,经过基因突变和环境因素的共同作用,逐渐演变为恶性肿瘤。早期的结直肠癌往往缺乏特异性症状,患者可能只会感觉到轻微的腹部不适、排便习惯改变(如便秘或腹泻交替)、粪便带血或出现黏液等,很容易被误认为是痔疮或普通肠炎而忽视。这种“沉默”的特性,导致许多患者在确诊时已是中晚期,癌细胞甚至已经转移到肝脏、肺部等远端器官,大大增加了治疗的难度和复杂性。
目前,结直肠癌的治疗主要包括手术切除、化疗、放疗、靶向治疗和免疫治疗等。对于早期患者,手术切除往往能够达到治愈效果。然而,对于中晚期或发生转移的患者,尽管医学手段不断进步,但其预后仍然不尽如人意。化疗和放疗常伴随着严重的副作用,影响患者生活质量;靶向治疗虽然精准,但部分患者存在原发性耐药或在治疗过程中产生获得性耐药;免疫治疗作为近年来抗癌领域的一项革命性进展,也并非对所有患者都有效,且存在一定的局限性。
因此,深入了解结直肠癌的发病机制,寻找更早期、更精准的诊断标志物,以及开发更有效、副作用更小的治疗靶点和策略,是当前全球医学界面临的紧迫任务和研究热点。
肿瘤微环境:癌症生长的“土壤”与免疫逃逸的“温床”
我们常把癌细胞比作一颗“种子”,而肿瘤微环境(Tumor Microenvironment, 简称TME)就是这颗种子赖以生根发芽、茁壮成长的“土壤”。TME并非一个简单的空腔,而是一个高度复杂且动态变化的生态系统,由癌细胞、各种免疫细胞、基质细胞(如成纤维细胞)、血管细胞、细胞外基质以及丰富的信号分子和代谢产物等多种组分构成。这些组分并非各自独立,而是相互影响、相互作用,共同决定了肿瘤的生长、侵袭、转移以及对各种治疗的敏感性或耐药性。
在TME中,免疫细胞扮演着双重角色。它们原本是身体的“卫士”,负责识别并清除异常细胞,包括癌细胞。然而,癌细胞非常“狡猾”,它们会通过释放各种细胞因子、代谢产物,甚至直接与免疫细胞接触,来“策反”或“驯服”这些免疫细胞。例如,一类重要的免疫细胞——巨噬细胞,在肿瘤微环境中会被诱导分化成肿瘤相关巨噬细胞(Tumor-Associated Macrophages, 简称TAMs)。TAMs并非单一类型,它们根据功能和表型可分为促炎性的M1型和促肿瘤的M2型。不幸的是,在多数肿瘤中,TAMs更倾向于M2型极化,成为癌细胞的“帮凶”。它们会分泌生长因子促进癌细胞增殖,诱导血管生成为肿瘤提供养分,更关键的是,它们会释放免疫抑制分子,使T细胞等抗癌免疫细胞功能受损,形成免疫抑制微环境。
这种强大的免疫抑制环境,不仅保护癌细胞免受宿主免疫系统的攻击,还可能阻碍免疫治疗药物(如免疫检查点抑制剂)发挥作用,是许多抗癌治疗难以奏效的关键原因之一。因此,如何解除这种免疫抑制,将“叛变”的免疫细胞重新训练成“抗癌战士”,成为当前肿瘤免疫治疗领域的核心挑战。
锁定结直肠癌的“内鬼”:普雷沃菌的发现及其双重身份
肠道微生物群:隐藏在体内的“第二基因组”与癌症新视角
人体肠道是一个庞大的微生物王国,居住着数万亿的细菌、病毒、真菌等微生物,它们的总数量甚至超过了人体细胞的总和。这些微生物被称为肠道微生物群,它们与宿主共生,形成了复杂的生态系统。肠道微生物群不仅参与食物的消化吸收、维生素的合成,还对我们的免疫系统发育、代谢稳态以及抵抗病原菌入侵起着至关重要的作用。它们被称为人体的“第二基因组”,其多样性和平衡对维持人体健康至关重要。
近年来,随着微生物组学研究的深入,越来越多的证据表明,肠道微生物群的失衡(即菌群失调)与多种疾病的发生发展密切相关,包括炎症性肠病、糖尿病、肥胖以及多种癌症。在癌症研究领域,科学家们发现,肠道菌群不仅可以通过影响宿主免疫、代谢等间接途径来影响肿瘤,有些细菌甚至可以直接“潜伏”到肿瘤组织内部,形成所谓的“瘤内微生物群”。这些瘤内细菌与肿瘤细胞“近水楼台先得月”,能够更直接、更深入地参与到肿瘤的核心进程中,从而对肿瘤的生长、侵袭、转移以及对治疗的反应产生直接而深远的影响。
因此,深入研究瘤内微生物群的组成、功能及其与肿瘤的相互作用机制,对于寻找新的癌症诊断生物标志物和开发创新的治疗靶点,具有极其重要的战略意义和广阔的应用前景。
南京医科大学的重磅发现:普雷沃菌的“双重身份”
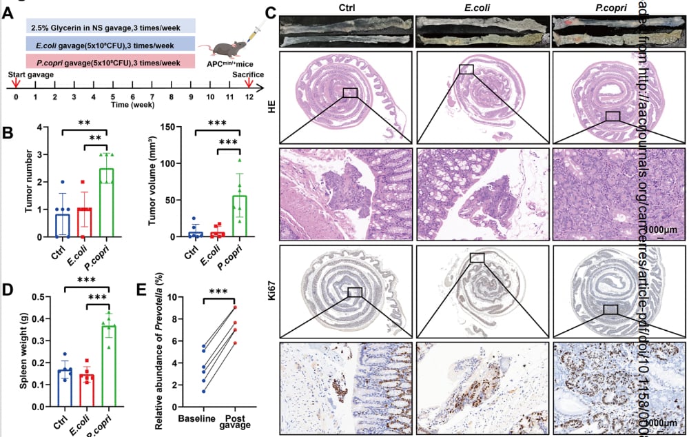
在2026年1月27日发表于国际顶级期刊《Cancer Research》上的一项重磅研究中,南京医科大学的封益飞、张展及孙跃明团队取得了一项突破性进展。他们通过对大量结直肠癌患者的肿瘤组织进行深入分析,成功地锁定了一种名为普雷沃菌(Prevotella copri,简称P. copri)的细菌,发现它在结直肠癌组织中显著富集,成为了关键的“瘤内细菌”。
这项研究利用16S rRNA测序技术对不同分期的CRC患者组织进行精准分析,结果发现普雷沃菌属,尤其是优势菌种普雷沃菌,是结直肠癌组织内部的关键细菌。更进一步,研究人员通过荧光原位杂交(FISH)这一强大的可视化技术,直观地证实了这种细菌确实能够大量浸润在肿瘤组织内部,而非仅仅是肠道表面的偶然存在。更值得注意的是,研究发现普雷沃菌的丰度与患者的肿瘤分期和术后血清学标志物水平密切相关,这意味着肿瘤越晚期,其组织内的普雷沃菌可能越多,暗示着它可能不仅仅是肿瘤存在的伴随物,更可能积极参与了肿瘤的进展过程。此外,研究还观察到在配对的正常肠道组织中,普雷沃菌的丰度显著降低,这进一步支持了普雷沃菌在肿瘤发生发展中的独特作用。
为了验证普雷沃菌在结直肠癌进展中的实际作用,研究人员在多种小鼠模型中进行了体内实验。结果显示,普雷沃菌不仅能够显著加速肿瘤的生长,更重要的是,它还能“策反”肿瘤微环境中的关键免疫细胞——肿瘤相关巨噬细胞(TAMs)。这些TAMs在普雷沃菌的“操纵”下,被重编程为一种“促瘤表型”,即M2型巨噬细胞,开始释放各种促进肿瘤生长、血管生成和免疫逃逸的因子,从而为癌细胞的生长和扩散大开“绿灯”。
这一系列发现,有力地确立了普雷沃菌在结直肠癌进展中的“内鬼”角色。其在肿瘤中的特异性富集和对肿瘤进程的积极推动作用,赋予了它“双重身份”——既是结直肠癌的潜在预警标志(非侵入性诊断标志物),又是未来新型抗癌药物开发的精准靶点,为结直肠癌的早期诊断和有效治疗提供了新的突破口。

普雷沃菌的“偷盗”伎俩:消耗甘油磷酸胆碱(GPC)与免疫抑制机制
既然普雷沃菌是结直肠癌的“内鬼”,那么它究竟是如何在肿瘤微环境中兴风作浪,成功地“策反”巨噬细胞,制造出有利于癌细胞生长的免疫抑制环境的呢?研究团队通过高精度的非靶向代谢组学分析,锁定了一个关键的“赃物”——甘油磷酸胆碱(Glycerophosphocholine, 简称GPC)。
免疫抑制微环境:癌症得以壮大的温床与免疫治疗的障碍
在健康的身体里,免疫系统是一支强大的“军队”,日夜不停地巡逻,识别并清除体内的异常细胞,包括那些潜在的癌细胞。然而,癌细胞并非坐以待毙,它们非常“狡猾”,会通过多种复杂的机制,诱导周围的免疫细胞“叛变”,形成有利于自身生存和增殖的免疫抑制微环境。在这种环境下,本应攻击癌细胞的免疫细胞(如T淋巴细胞、自然杀伤细胞等)变得疲惫、功能失调,甚至反过来帮助癌细胞逃避免疫监视,加速肿瘤的进展。这种强大的免疫抑制状态,不仅让身体自身的抗癌能力大打折扣,也是许多靶向治疗和免疫治疗(如免疫检查点抑制剂)效果不佳、或产生耐药的关键原因。
解除免疫抑制,重新激活患者自身的免疫系统去抗击癌症,是现代肿瘤治疗的核心目标之一。因此,深入理解和靶向这种免疫抑制机制,是开发下一代抗癌疗法的关键。
GPC:被忽视的“生命营养物质”与代谢信号分子
甘油磷酸胆碱(GPC)是一种在生物体内天然存在的磷脂代谢中间产物,广泛分布于细胞膜、神经组织以及各种体液中。它不仅仅是一种简单的代谢物,更是细胞生长、修复、功能维持以及信号传导不可或缺的“生命营养物质”。例如,GPC是神经递质乙酰胆碱的前体,对大脑的认知功能和记忆力至关重要;在细胞层面,GPC参与磷脂的合成与降解,是维持细胞膜结构和功能的关键组分。长期以来,GPC在肿瘤微环境中的具体作用并未得到充分关注。然而,南京医科大学的这项研究首次揭示了GPC在肠癌免疫抑制中的关键角色,将其从幕后推到了前台。
揭秘普雷沃菌如何“劫持”免疫细胞:GPC消耗机制
研究团队通过精密的实验证实了普雷沃菌的“偷盗”伎俩。他们发现,无论是通过小鼠模型进行的体内实验,还是在体外细菌培养物中,普雷沃菌都表现出惊人的一致性——它会持续且大量地消耗微环境中的GPC。这一关键发现通过临床患者标本的空间代谢组学分析得到了进一步的证实,排除了实验偶然性,确凿无疑地表明:在结直肠癌患者的肿瘤内部,普雷沃菌确实在大量“窃取”这种重要的代谢物。
当普雷沃菌在肿瘤微环境中大量消耗GPC后,这种关键营养物质的缺乏,直接影响了肿瘤相关巨噬细胞(特别是MARCO+ TAMs)的极化状态。MARCO+ TAMs是肿瘤微环境中的重要组成部分,它们的功能性转变对肿瘤的命运至关重要。原本这些巨噬细胞可能具有一定的抗肿瘤潜力,或者至少是中性的,但在GPC被“偷走”后,它们在代谢和信号通路层面受到影响,被重新编程,转变为“促瘤表型”(即M2型巨噬细胞)。这些M2型巨噬细胞不再是抗癌的“卫士”,反而开始释放各种促进肿瘤生长、血管生成以及帮助癌细胞逃避免疫攻击的因子。简而言之,普雷沃菌通过“偷走”GPC,成功地将免疫细胞从“卫士”变成了“帮凶”,为癌细胞创造了一个“高枕无忧”的免疫抑制环境,使其得以肆无忌惮地生长和扩散。
普雷沃菌(Prevotella copri)在体内促进结直肠癌(CRC)进展的机制图示,为新型治疗靶点提供依据”>
颠覆性意义:普雷沃菌作为诊断与治疗新靶点,开启抗癌新篇章
这项研究的突破性发现,犹如在迷雾中点亮了一盏明灯,为结直肠癌的诊断和治疗带来了颠覆性的新视角。它不仅为我们提供了一个全新的生物标志物,更指明了一条可能逆转肿瘤免疫抑制、提升现有治疗效果的全新路径,为无数患者重燃了抗癌的希望。
非侵入性诊断:更早发现,更精准打击
由于普雷沃菌在结直肠癌组织中的特异性富集,以及其丰度与肿瘤进展的显著相关性,使得它有望成为一种极具潜力的非侵入性诊断标志物。这意味着,未来我们可能不再仅仅依赖于传统的侵入性检查手段(如肠镜活检)来诊断结直肠癌。通过检测患者的粪便、血液或其他体液中普雷沃菌的特定DNA片段、代谢产物或抗体水平,就有可能实现早期筛查、辅助诊断结直肠癌,甚至动态监测肿瘤的进展或治疗反应。这种非侵入性的检测方法具有操作简便、痛苦小、依从性高等优点,有助于提高高危人群的筛查率,实现更早期的疾病发现和干预,从而为患者争取宝贵的治疗时间,显著改善预后。
GPC补充疗法:逆转免疫抑制,重塑抗癌免疫力
研究中最令人振奋的发现,无疑是GPC补充疗法所展现出的强大潜力。当研究人员在小鼠模型中补充GPC时,奇迹发生了:被普雷沃菌“策反”的MARCO+ TAMs,竟然能够被重新编程,从“促瘤表型”逆转回“抗肿瘤表型”!这意味着,通过简单地补充被普雷沃菌“偷走”的GPC,就有可能有效抵消普雷沃菌介导的肿瘤进展。这种通过调节代谢来重塑免疫微环境的策略,为结直肠癌的治疗提供了一种全新的免疫代谢干预策略。
这种“补充营养”来治疗癌症的思路,相较于传统的化疗和放疗,可能具有更小的副作用,且具有与其他抗癌疗法协同增效的巨大潜力。例如,它有望与免疫检查点抑制剂联合使用,通过解除普雷沃菌诱导的免疫抑制,提高肿瘤对免疫治疗的敏感性,让更多原本对免疫治疗无效的患者从中受益。未来,GPC补充疗法有望成为结直肠癌治疗方案中的重要组成部分,特别是在逆转肿瘤微环境中的免疫抑制、激活患者自身抗癌免疫力方面,展现出革命性的前景。
临床转化前景:从实验室到患者的希望之旅
虽然这项研究目前仍处于基础研究阶段,但其所揭示的机制和提出的干预策略具有极高的临床转化价值。从实验室的突破到患者床边的应用,还需要经历严谨的临床前研究,以确定最佳的GPC补充剂量、给药方式、剂型以及安全性。随后,严格的多中心、大样本临床试验将是验证这一策略在人体中有效性和安全性的关键步骤。
如果后续研究进展顺利,我们有理由相信,在不久的将来,通过检测患者体内普雷沃菌的丰度或GPC的水平,然后精准补充GPC,有望成为结直肠癌患者的一种新型、安全、有效的辅助治疗手段。它将与现有的手术、化疗、放疗、靶向治疗和免疫治疗等多种手段协同作战,形成更加强大的抗癌“武器库”,共同对抗癌症。这将为结直肠癌患者带来更长久的生存机会、更高的生活质量,并最终重塑他们对未来的信心与希望。
MedFind助您探索前沿抗癌方案,点亮生命之光
面对癌症,每一个患者和家属都希望能够获得最新、最有效的治疗方案,不放弃任何一丝希望。然而,医学信息的碎片化、专业术语的晦涩以及国际诊疗资源的壁垒,往往让普通人感到无所适从、倍感焦虑。MedFind深知您的困境与需求,我们致力于成为您获取权威抗癌资讯、药物信息以及连接全球优质医疗资源的桥梁。这项关于普雷沃菌与GPC的研究,正是我们持续关注和分享的抗癌前沿进展之一,旨在为您带来最前沿、最有价值的医学信息。
MedFind平台不仅仅是信息的聚合者,更是您抗癌旅程中的可靠伙伴。我们为您提供以下核心服务:
- 全球抗癌药品跨境直邮:很多创新抗癌药物首先在欧美日等国家上市,我们协助患者构建安全、合法、便捷的跨境购药渠道,让您有机会获得国内外同步上市的、先进的抗癌药物,不再受限于地域和审批流程。
- 权威抗癌资讯与诊疗指南:我们的专业团队密切追踪全球医学研究进展,为您提供最新的抗癌资讯、经过权威专家解读的诊疗指南和通俗易懂的药物信息,帮助您全面了解疾病和治疗方案。
- AI辅助问诊:面对复杂的病情和海量的医疗信息,我们的AI辅助问诊功能能够帮助您更好地理解病理报告、评估治疗方案,并能根据您的具体情况,智能推荐相关信息或协助您与国内外专业医生建立初步联系,为您提供个性化的支持。
在抗癌的道路上,MedFind愿与您并肩作战,提供全面、可靠的支持与服务,共同点亮生命的希望之光。
结语:重塑免疫力,点燃抗癌新希望
南京医科大学团队的这项研究,犹如一盏明灯,照亮了结直肠癌诊断和治疗的新方向。普雷沃菌作为肿瘤的“内鬼”和“偷盗者”,其作用机制被揭示,不仅为我们提供了新的早期预警标志,更重要的是,通过补充被它“偷走”的甘油磷酸胆碱(GPC),我们看到了逆转免疫抑制、重塑抗癌免疫力的曙光。在抗击癌症的漫长征途中,每一次科学的突破都为患者带来了新的希望和更多选择。我们期待这项研究能够尽快从实验室走向临床实践,通过更深入的研究和严谨的临床验证,最终让更多结直肠癌患者从中受益,重获健康与新生。请持续关注MedFind,获取更多前沿抗癌信息和专业的购药支持,让我们共同迎接抗癌新时代的到来!
参考文献:
1. Yi-Fei Feng, Zhan Zhang, Yue-Ming Sun, et al. Intratumoral P. copri Reprograms MARCO+ Tumor-Associated Macrophages by Depleting Glycerophosphocholine to Drive Colorectal Cancer Progression. Cancer Research, 2026.
2. Original Link: https://doi.org/10.1158/0008-5472.CAN-25-3400
